Abstract
Kirsten rat sarcoma (KRAS) mutations are key drivers of oncogenesis and therapy resistance in colorectal cancer (CRC), yet the underlying molecular mechanisms and effective targeted therapies are currently limited. Here we identify thyroid hormone receptor interactor 6 (TRIP6) phosphorylation as a critical mechanism of immune evasion in KRAS-mutant (KRAS/MT) CRC. In KRAS wild-type CRC cells, unphosphorylated TRIP6 binds to KDM1A, repressing enolase 2 (ENO2) expression via H3K9me1/H3K9me2 accumulation and limiting glycolysis. In KRAS/MT CRC cells, ERK1/ERK2-mediated phosphorylation of TRIP6 disrupts this interaction, enhancing ENO2-driven glycolysis and lactate production. Elevated extracellular lactate promotes CD44 lactylation on CD8+ T cells, impairs hyaluronan binding and AKT signalling, and ultimately suppresses anti-tumour immunity. Blocking TRIP6 phosphorylation with the peptide mouse PT6 restores T cell function and improves response to anti-PD-1 therapy in preclinical models. Collectively, our findings reveal a new mechanism of immune evasion in KRAS/MT CRC and suggest that targeting the TRIP6–ENO2–CD44 lactylation axis could be a promising strategy to overcome resistance to immunotherapy.
This is a preview of subscription content, access via your institution
Access options
Access Nature and 54 other Nature Portfolio journals
Get Nature+, our best-value online-access subscription
$32.99 / 30 days
cancel any time
Subscribe to this journal
Receive 12 digital issues and online access to articles
$119.00 per year
only $9.92 per issue
Buy this article
- Purchase on SpringerLink
- Instant access to the full article PDF.
USD 39.95
Prices may be subject to local taxes which are calculated during checkout







Data availability
The raw data from the scRNA-seq analysis have been deposited in the Sequence Read Archive database under accession number PRJNA1215585. The raw data from the RNA-seq assay have been deposited in the NCBI Gene Expression Omnibus database under accession number GSE287252. The MS proteomics data have been deposited in the PRIDE database under accession numbers PXD073555, PXD073413 and PXD073363. Source data are provided with this paper. All other data supporting the findings of this study are available within the article and Supplementary Information.
References
Waldman, A. D., Fritz, J. M. & Lenardo, M. J. A guide to cancer immunotherapy: from T cell basic science to clinical practice. Nat. Rev. Immunol. 20, 651–668 (2020).
Philip, M. & Schietinger, A. CD8+ T cell differentiation and dysfunction in cancer. Nat. Rev. Immunol. 22, 209–223 (2022).
Sharma, P. et al. Immune checkpoint therapy-current perspectives and future directions. Cell 186, 1652–1669 (2023).
Chen, E. X. et al. Effect of combined immune checkpoint inhibition vs best supportive care alone in patients with advanced colorectal cancer: the Canadian Cancer Trials Group CO.26 Study. JAMA Oncol. 6, 831–838 (2020).
Pylayeva-Gupta, Y., Grabocka, E. & Bar-Sagi, D. RAS oncogenes: weaving a tumorigenic web. Nat. Rev. Cancer 11, 761–774 (2011).
Taieb, J. et al. Prognostic value of BRAF and KRAS mutations in MSI and MSS stage III colon cancer. J. Natl Cancer Inst. 109, djw272 (2017).
Smeby, J. et al. CMS-dependent prognostic impact of KRAS BRAFV600E and mutations in primary colorectal cancer. Ann. Oncol. 29, 1227–1234 (2018).
Zhou, Y. et al. Oncogenic KRAS drives immunosuppression of colorectal cancer by impairing DDX60-mediated dsRNA accumulation and viral mimicry. Sci. Immunol. 9, eado8758 (2024).
Liao, W. et al. KRAS-IRF2 axis drives immune suppression and immune therapy resistance in colorectal cancer. Cancer Cell 35, 559–572 (2019).
Coelho, M. A. et al. Oncogenic RAS signaling promotes tumor immunoresistance by stabilizing PD-L1 mRNA. Immunity 47, 1083–1099 (2017).
Hu, H. et al. Oncogenic KRAS signaling drives evasion of innate immune surveillance in lung adenocarcinoma by activating CD47. J. Clin. Invest. 133, e153470 (2023).
Liu, H. et al. Mutant KRAS drives immune evasion by sensitizing cytotoxic T-cells to activation-induced cell death in colorectal cancer. Adv. Sci. 10, e2203757 (2023).
Hanahan, D. Hallmarks of cancer: new dimensions. Cancer Discov. 12, 31–46 (2022).
Certo, M., Tsai, C. H., Pucino, V., Ho, P. C. & Mauro, C. Lactate modulation of immune responses in inflammatory versus tumour microenvironments. Nat. Rev. Immunol. 21, 151–161 (2021).
Shi, Y. Y. et al. Targeting KRAS: from metabolic regulation to cancer treatment. Mol. Cancer 24, 9 (2025).
Ye, W. L. et al. TRIM21 induces selective autophagic degradation of c-Myc and sensitizes regorafenib therapy in colorectal cancer. Proc. Natl Acad. Sci. USA 121, e2406936121 (2024).
Cheng, H. C. et al. Extracellular acidosis restricts one-carbon metabolism and preserves T cell stemness. Nat. Metab. 5, 314–330 (2023).
Fischer, K. et al. Inhibitory effect of tumor cell-derived lactic acid on human T cells. Blood 109, 3812–3819 (2007).
Wang, Z. et al. Suppression of the METTL3-m6A-integrin β1 axis by extracellular acidification impairs T cell infiltration and antitumor activity. Cell Rep. 43, 113796 (2024).
Zhang, D. et al. Metabolic regulation of gene expression by histone lactylation. Nature 574, 575–580 (2019).
Raychaudhuri, D. et al. Histone lactylation drives CD8+ T cell metabolism and function. Nat. Immunol. 25, 2140–2151 (2024).
Chen, H. et al. NBS1 lactylation is required for efficient DNA repair and chemotherapy resistance. Nature 631, 663–669 (2024).
Chen, Y. et al. Metabolic regulation of homologous recombination repair by MRE11 lactylation. Cell 187, 294–311 (2024).
Li, X. M. et al. Histone lactylation inhibits RARγ expression in macrophages to promote colorectal tumorigenesis through activation of TRAF6-IL-6-STAT3 signaling. Cell Rep. 43, 113688 (2024).
Lin, V. T. G. & Lin, F. T. TRIP6: an adaptor protein that regulates cell motility, antiapoptotic signaling and transcriptional activity. Cell. Signal. 23, 1691–1697 (2011).
Lee, H. O. et al. Lineage-dependent gene expression programs influence the immune landscape of colorectal cancer. Nat. Genet. 52, 594–603 (2020).
Zhou, C. et al. Mutant KRAS-activated circATXN7 fosters tumor immunoescape by sensitizing tumor-specific T cells to activation-induced cell death. Nat. Commun. 15, 499 (2024).
Shi, Y. et al. Histone demethylation mediated by the nuclear amine oxidase homolog LSD1. Cell 119, 941–953 (2004).
Chen, Y. et al. Crystal structure of human histone lysine-specific demethylase 1 (LSD1). Proc. Natl Acad. Sci. USA 103, 13956–13961 (2006).
Garcia-Bassets, I. et al. Histone methylation-dependent mechanisms impose ligand dependency for gene activation by nuclear receptors. Cell 128, 505–518 (2007).
Laurent, B. et al. A specific LSD1/KDM1A isoform regulates neuronal differentiation through H3K9 demethylation. Mol. Cell 57, 957–970 (2015).
Li, H., Sun, L., Gao, P. & Hu, H. Lactylation in cancer: current understanding and challenges. Cancer Cell 42, 1803–1807 (2024).
Brooks, G. A. The science and translation of lactate shuttle theory. Cell Metab. 27, 757–785 (2018).
Li, H. Y. et al. AARS1 and AARS2 sense L-lactate to regulate cGAS as global lysine lactyltransferases. Nature 634, 1229–1237 (2024).
Cichy, J. & Puré, E. The liberation of CD44. J. Cell Biol. 161, 839–843 (2003).
Zong, Z. et al. Alanyl-tRNA synthetase, AARS1, is a lactate sensor and lactyltransferase that lactylates p53 and contributes to tumorigenesis. Cell 187, 2375–2392 (2024).
Ju, J. et al. The alanyl-tRNA synthetase AARS1 moonlights as a lactyltransferase to promote YAP signaling in gastric cancer. J. Clin. Invest. 134, e174587 (2024).
Di Virgilio, F., Sarti, A. C., Falzoni, S., De Marchi, E. & Adinolfi, E. Extracellular ATP and P2 purinergic signalling in the tumour microenvironment. Nat. Rev. Cancer 18, 601–618 (2018).
Li, X. L. et al. Lactate metabolism in human health and disease. Signal Transduct. Target. Ther 7, 305 (2022).
Pellegatti, P. et al. Increased level of extracellular ATP at tumor sites: imaging with plasma membrane luciferase. PLoS ONE 3, e2599 (2008).
Weng, X., Maxwell-Warburton, S., Hasib, A., Ma, L. & Kang, L. The membrane receptor CD44: novel insights into metabolism. Trends Endocrinol. Metab. 33, 318–332 (2022).
Zoller, M. CD44: can a cancer-initiating cell profit from an abundantly expressed molecule?. Nat. Rev. Cancer 11, 254–267 (2011).
Banerji, S. et al. Structures of the Cd44-hyaluronan complex provide insight into a fundamental carbohydrate-protein interaction. Nat. Struct. Mol. Biol. 14, 234–239 (2007).
Day, A. J. & Prestwich, G. D. Hyaluronan-binding proteins: tying up the giant. J. Biol. Chem. 277, 4585–4588 (2002).
Turley, E. A., Austen, L., Vandeligt, K. & Clary, C. Hyaluronan and a cell-associated hyaluronan binding protein regulate the locomotion of ras-transformed cells. J. Cell Biol. 112, 1041–1047 (1991).
Baaten, B. J., Tinoco, R., Chen, A. T. & Bradley, L. M. Regulation of antigen-experienced T cells: lessons from the quintessential memory marker CD44. Front. Immunol. 3, 23 (2012).
Moore, A. R., Rosenberg, S. C., McCormick, F. & Malek, S. RAS-targeted therapies: is the undruggable drugged?. Nat. Rev. Drug Discov. 19, 533–552 (2020).
Song, D. et al. Tiam1 methylation by NSD2 promotes Rac1 signaling activation and colon cancer metastasis. Proc. Natl Acad. Sci. USA 120, e2305684120 (2023).
Huang, C. S. et al. EZH2-triggered methylation of SMAD3 promotes its activation and tumor metastasis. J. Clin. Invest. 132, e152394 (2022).
Wang, C. R. et al. ENO2-derived phosphoenolpyruvate functions as an endogenous inhibitor of HDAC1 and confers resistance to antiangiogenic therapy. Nat. Metab. 5, 1765–1786 (2023).
Lin, Y. H. et al. An enolase inhibitor for the targeted treatment of ENO1-deleted cancers. Nat. Metab. 2, 1413–1426 (2020).
Rafiq, S., Hackett, C. S. & Brentjens, R. J. Engineering strategies to overcome the current roadblocks in CAR T cell therapy. Nat. Rev. Clin. Oncol. 17, 147–167 (2020).
June, C. H., O’Connor, R. S., Kawalekar, O. U., Ghassemi, S. & Milone, M. C. CAR T cell immunotherapy for human cancer. Science 359, 1361–1365 (2018).
Hou, A. J., Chen, L. C. & Chen, Y. Y. Navigating CAR-T cells through the solid-tumour microenvironment. Nat. Rev. Drug Discov. 20, 531–550 (2021).
Xu, N. N. et al. Targeting MondoA-TXNIP restores antitumour immunity in lactic-acid-induced immunosuppressive microenvironment. Nat. Metab. 7, 1889–1904 (2025).
Elia, I. et al. Tumor cells dictate anti-tumor immune responses by altering pyruvate utilization and succinate signaling in CD8+ T cells. Cell Metab. 34, 1137–1150 (2022).
Liu, Y. et al. Activation and antitumor immunity of CD8+ T cells are supported by the glucose transporter GLUT10 and disrupted by lactic acid. Sci. Transl. Med. 16, eadk7399 (2024).
Chen, L. & Huang, M. Oncometabolites in cancer: from cancer cells to the tumor microenvironment. Holist. Integr. Oncol. 3, 26 (2024).
Srikanth, K. D. et al. The synaptic ectokinase VLK triggers the EphB2-NMDAR interaction to drive injury-induced pain. Science 390, eadp1007 (2025).
Bell, H. N. et al. Microenvironmental ammonia enhances T cell exhaustion in colorectal cancer. Cell Metab. 35, 134–149 (2023).
Liu, Y. X. et al. TRIM21 is a druggable target for the treatment of metastatic colorectal cancer through ubiquitination and activation of MST2. Cell Chem. Biol. 30, 709–725 (2023).
Wu, H. et al. NUR77 exerts a protective effect against inflammatory bowel disease by negatively regulating the TRAF6/TLR-IL-1R signalling axis. J. Pathol. 238, 457–469 (2016).
He, X. S. et al. Oncogenic potential of BEST4 in colorectal cancer via activation of PI3K/Akt signaling. Oncogene 41, 1166–1177 (2022).
Wu, H. et al. TRAF6 inhibits colorectal cancer metastasis through regulating selective autophagic CTNNB1/beta-catenin degradation and is targeted for GSK3B/GSK3 beta-mediated phosphorylation and degradation. Autophagy 15, 1506–1522 (2019).
Schneider, C. A., Rasband, W. S. & Eliceiri, K. W. NIH Image to ImageJ: 25 years of image analysis. Nat. Methods 9, 671–675 (2012).
Tao, E. W. et al. TRMT6-mediated tRNA m1A modification acts as a translational checkpoint of histone synthesis and facilitates colorectal cancer progression. Nat. Cancer 6, 1458–1476 (2025).
Acknowledgements
We thank X. -Q. Yang and L. Guo (Soochow University) for their technical assistance. This work was supported by the National Natural Science Foundation of China (82022050 and 82372662 to H.W., 82302967 to X.-S.H., 32525028 to G.-D.L. and 82373142 to W.-J.G.), the Natural Science Foundation of Jiangsu Province (BG2025055 to H.W., BE2023703 to H.W. and BK20250003 to G.-D.L.), the Science and Technology Foundation of Suzhou (SZM2022014 to W.-J.G.), the Suzhou Medical Key Supported Discipline (SZFCXK20241 to W.-J.G.), Suzhou Industrial Park Healthcare Talent Support Initiative (YQWS202502 to W.-J.G.), Healthcare Innovation Research Project (CXYJ2024A09 to W.-J.G.), the Noncommunicable Chronic Diseases-National Science and Technology Major Project (2024ZD0520600 to G.-D.L.), the Suzhou Municipal Key Laboratory (SZS2023005 to G.-D.L.), the Non-profit Central Research Institute Fund of Chinese Academy of Medical Sciences (2021-RC310-014 and 2024-JKCS-15 to G.-D.L.), the CAMS Innovation Fund for Medical Sciences (CIFMS; 2024-I2M-ZD-009 and 2025-I2M-GCC-006 to G.-D.L.), Suzhou Industrial Park Healthcare Talent Support Initiative (YQWS202502 to W.-J.G.) and the Project of State Key Laboratory of Radiation Medicine and Protection (GZK12023034 to W.-J.G.). This work was also supported by Suzhou International Joint Laboratory for Diagnosis and Treatment of Brain Diseases, Suzhou Medical College-QiLu Medical Research Program of Soochow University (24QL101001 to H.W.) and the Priority Academic Program Development of Jiangsu Higher Education Institutions. The funders had no role in study design, data collection and analysis, decision to publish or preparation of the manuscript.
Author information
Authors and Affiliations
Contributions
H.W. conceptualized the idea and supervised the project; Y.Y., X.G., W.-X.W., W.-Y.S., X.-S.H., Y.-X.L., S.W., Z.J., Y.L., X.-M.L., X.Z., Y.X. and X.-J.G. contributed to mouse and cellular experiments; Y.Y. and Z.-D.P contributed to metabolic analysis; X.G. and W.-X.W. performed and interpreted bioinformatic analyses; Y.W., W.-J.G. and L.-C.G. collected CRC samples and analysed data. H.W. and G.-D.L. wrote, reviewed and edited the paper. All authors read and approved the paper.
Corresponding authors
Ethics declarations
Competing interests
H.W., Y.-X.L. and Y.Y. have a pending patent application related to this work. The other authors declare no competing interests.
Peer review
Peer review information
Nature Metabolism thanks the anonymous reviewers for their contribution to the peer review of this work. Primary Handling Editors: Jean Nakhle and Alfredo Gimenez-Cassina, in collaboration with the Nature Metabolism team.
Additional information
Publisher’s note Springer Nature remains neutral with regard to jurisdictional claims in published maps and institutional affiliations.
Extended data
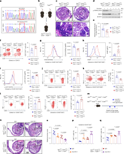
Extended Data Fig. 1 TRIP6 enhances the anti-tumor activity of CD8+ T cells in KRAS wild-type (KRAS/WT) colorectal cancer (CRC).
a, Comparison of TRIP6 protein levels in tumor versus matched adjacent normal tissues from clinical KRAS-wild-type CRC samples (n = 14). Expression was quantified based on peak intensity from proteomic analysis. b, Representative PCNA IHC of small intestinal tumors (left); Percentage of tumor cells with PCNA positive immunostaining in the indicated mice (right) (n = 7 mice per group). c, Gating strategies and representative flow cytometry plots used to identify the specified immune cell populations. d,e, Equal numbers of MC38 cells, either with stable Trip6 silencing or a control vector, were subcutaneously injected into C57BL/6 mice. Tumor growth curves are shown (d), alongside representative images of harvested tumors (e, left) and tumor weights (e, right) (n = 5 mice per group). f-h, Flow cytometry analysis showing the proportions of CD8+ T cells (f), Ki67+CD8+ T cells (g), and GzmB+CD8+ T cells (h) within tumor-infiltrating CD8+ T cells in Trip6-silenced tumors (n = 5 mice per group). i, Bubble plot illustrating selected cell type-specific markers across all identified cell clusters. Dot size indicates the proportion of cells expressing each marker, red color intensity represents the average expression levels. j-n, Schematic representation of the experimental workflow (j). Naive CD8+ T cells were isolated from OT-I mice and co-cultured with either Trip6-silenced (k,l) or Trip6-overexpressing (m,n) MC38-OVA cells. These CD8+ T cells were then stimulated using anti-CD3/CD28 antibodies to induce activation. Flow cytometry analysis was performed to evaluate Ki67 expression (n = 3 independent samples) and cytokine production (n = 4 independent samples) by the CD8+ T cells. The data are representative of three independent experiments and presented as mean ± s.d. P values were determined using two-tailed Student’s t-test (a,b,e-h,k-n). Tumor growth curves (d) were compared using two-way ANOVA with Geisser-Greenhouse correction.
Extended Data Fig. 2 TRIP6 regulates the ENO2-mediated glycolytic pathway.
a, Volcano plot showing differentially expressed genes identified by RNA-seq analysis in RKO cells (shTRIP6 vs shCtrl). b, Enrichment analysis of biological processes and pathways associated with the differentially expressed genes (shTRIP6 vs shCtrl). c, Schematic illustration of the experimental workflow used for SILAC-based protein quantification in RKO cells with stable TRIP6 silencing or vector control. d, Volcano plot displaying differentially expressed proteins identified via SILAC-based quantitative proteomics in RKO cells (shTRIP6 vs shCtrl). e, Enrichment analysis of biological processes and pathways for all differentially expressed proteins (shTRIP6 vs shCtrl). f,g, Western blot (WB) analysis of glycolysis-related protein expression in CRC cells with stable TRIP6 knockdown (f) or TRIP6 overexpression (g). h,i, Fluorescent images of small intestinal organoids from ApcMin/+;Trip6+/+ and ApcMin/+;Trip6−/− mice (h) (n = 120 organoids per group), and tumor organoids derived from fresh human CRC tissues with KRAS/WT were subjected to TRIP6 silencing using shRNA (i) (n = 120 organoids per group); ENO2 fluorescence intensity was analyzed using ImageJ. j-n, ELISA measurement of enolase activity (j,l), glucose uptake and lactate secretion (k,m,n) in TRIP6-overexpressing (j,k) or TRIP6-silencing (l-n) RKO cells (n = 3 independent samples). o, ELISA analysis of glucose uptake and lactate secretion in RKO cells co-expressing shTRIP6 and shENO2 (n = 3 independent samples). The data are representative of three independent experiments and presented as mean ± s.d. P values were determined using two-tailed Student’s t-test (a,d,h-k), one-sided hypergeometric test (b,e), and one-way ANOVA followed by Dunnett’s test (l-n) or Tukey’s test (o). Experiments were repeated three times, and representative data are shown (f,g).
Extended Data Fig. 3 TRIP6 regulates ENO2 expression through KDM1A.
a, Immunofluorescence (IF) analysis illustrating the subcellular localization of TRIP6 in CRC cells. b, Representative immunohistochemical (IHC) staining for TRIP6 in human colorectal cancer (CRC) tissues. c, Subcellular fractionation analysis of TRIP6 localization in clinical colon cancer tissues. Representative results from two independent patient samples are presented. d, Chromatin immunoprecipitation (ChIP) assays evaluating TRIP6 enrichment on the ENO2 promoter in RKO cells (n = 3 independent samples per group). e, Illustration of KDM1A identified via mass spectrometric (MS) analysis. f,g, Co-immunoprecipitation (Co-IP) assays assessing both endogenous (f) and exogenous (g) interactions between TRIP6 and KDM1A. h,i, ENO2 mRNA (h, qPCR) and protein (i, WB) levels in RKO cells with TRIP6 knockdown, upon treatment with control or KDM1A-targeting siRNA (n = 3 independent samples). The data are representative of three independent experiments and presented as mean ± s.d. P values were determined using one-way ANOVA followed by Dunnett’s test (d) or Tukey’s test (h). Experiments were repeated three times, and representative data are shown (a-c,f,g).
Extended Data Fig. 4 TRIP6-KDM1A interaction impairs KDM1A enzymatic function and its recruitment to the ENO2 promoter.
a-d, qPCR (a,b) (n = 3 independent samples per group) and WB (c,d) analysis of KDM1A expression in RKO cells with TRIP6 overexpression (a,c) or silencing (b,d), respectively. e,f, Schematics of TRIP6 and KDM1A deletion mutants (left). Immunoprecipitation (IP) and WB analysis of lysates from 293T cells expressing the corresponding deletion mutants (right). g, In vitro analysis of TRIP6’s effect on KDM1A enzymatic activity. Purified KDM1A protein was pre-incubated with an equal amount of purified TRIP6 or its mutant in 100 μL ELB buffer at 4 °C for 3 h. Subsequently, 30 μL of each reaction mixture was used for activity measurement with an assay kit (n = 3 independent samples). h, ELISA measurement of KDM1A activity in RKO cells overexpressing TRIP6 (n = 3 independent samples). i, ChIP analysis of KDM1A enrichment at the ENO2 promoter in RKO cells expressing wild-type or mutant TRIP6 (n = 3 independent samples). j, WB analysis of H3K9me1/2 levels in RKO cells with TRIP6 overexpression. k, ChIP analysis of H3K9me2 enrichment at the ENO2 promoter in TRIP6-overexpressing RKO cells (n = 3 independent samples). l,m, ChIP analysis of H3K4me1 enrichment at the ENO2 promoter in RKO cells upon TRIP6 overexpression (l) or knockdown (m) (n = 3 independent samples). The data are representative of three independent experiments and presented as mean ± s.d. P values were determined using two-tailed Student’s t-test (a,h,k,l); and one-way ANOVA followed by Dunnett’s test (b,i,m) or Tukey’s test (g). Experiments were repeated three times, and representative data are shown (e,f,j).
Extended Data Fig. 5 Deletion of epithelial ENO2 restores the function of tumor-infiltrating CD8+ T cell in Trip6-deficient KRAS wild-type mice.
a, A schematic illustrating the generation of Trip6−/−;Eno2ΔIEC mice (top) and the experimental protocol (bottom). b-d, Representative images of colons (b, left) and H&E-stained sections (b, right), alongside quantifications of colon tumor numbers (c) and tumor size (d) (Trip6+/+;Eno2fl/fl: n = 12 mice, Trip6−/−;Eno2fl/fl: n = 23 mice, Trip6+/+;Eno2ΔIEC: n = 16 mice, Trip6−/−;Eno2ΔIEC: n = 23 mice). e, ELISA showing lactate levels in colon tumors from the indicated mice (Trip6+/+;Eno2fl/fl: n = 8 mice, Trip6−/−;Eno2fl/fl: n = 7 mice, Trip6+/+;Eno2ΔIEC: n = 9 mice, Trip6−/−;Eno2ΔIEC: n = 8 mice). f-h, Flow cytometry analysis of colon tumors showing the proportions of CD8+ T cells (f), Ki67+CD8+ T cells (g), TNF+CD8+ and GzmB+CD8+ T cells (h) in the indicated mouse groups (n = 5 mice per group). The data are representative of three independent experiments and presented as mean ± s.d. P values were determined using one-way ANOVA followed by Tukey’s test (c-h).
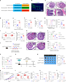
Extended Data Fig. 6 CD44 lactylation in CD8+ T cells.
a, WB analysis showing H3K18la and H3K9la levels in human CD8+ T cells co-cultured with RKO cells stably silencing TRIP6. b, Human CD8⁺ T cells with MCT1 silencing were co-cultured with RKO cells for 24 h, followed by treatment with lactate (10 mM) for 12 h. Pan-Kla levels in the CD8⁺ T cells were then assessed by WB. c, Lactylation sites of plasma membrane proteins were identified by mass spectrometry (MS). d,e, A bubble plot (d) and a bar-scatter plot (e) depict the expression of CD44, BSG, ATP1A1, ITGB1, and CNNM3 in tumor-infiltrating CD8⁺ T cells from CRC tissues, respectively. In the bubble plot, size denotes the proportion of expressing cells and color represents the mean expression level (n = 29 CRC patients). Data sources: GSE132465 and GSE144735. f, Illustration of CD44 K158 lactylation identified by MS. g, Alignment of CD44 amino acid sequences across indicated species, highlighting the K158 residue in red. h, WB analysis of total cell lysates (TCLs) and proteins immunoprecipitated with anti-Flag antibody from RKO cells transfected with the specified plasmids. i, Dot blot assay validating the specificity of the CD44 (K158la) antibody for recognizing human CD44 and the CD44 (K163la) antibody for recognizing mouse CD44. j,k, Measurement of lactate and ATP levels in the tumor interstitial fluid by ELISA. Levels were assessed from MC38 tumors in C57BL/6 mice following Trip6 knockdown (j) or Trip6 overexpression (k) (n = 6 mice per group). l, Representative histograms (left) and MFI summaries (right) of CD44(K158la) levels in human CD8⁺ T cells treated for 12 h with a fixed dose of ATP (1 mM) across a range of lactate concentrations (n = 3 independent samples). m, Representative histograms (left) and MFI summaries (right) of CD44(K158la) levels in human CD8⁺ T cells co-cultured with RKO cells for 24 h and then treated with a lactate dose-response for 12 h (n = 3 independent samples). n, Analysis of CD44(K158la) by WB. Human CD8⁺ T cells were treated with lactate (10 mM) or vehicle control in culture supernatants that were either native or preheated (95 °C, 5 min). The supernatants for the fourth and sixth reactions were preheated at 95 °C for 5 min. The data are representative of three independent experiments and presented as mean ± s.d. P values were determined using one-way ANOVA followed by Dunnett’s test (e,l,m) and two-tailed Student’s t-test (j,k). Experiments were repeated three times, and representative data are shown (a,b,h.n).
Extended Data Fig. 7 CD44 recruits tumor-derived AARS1 to extracellularly lactylate it and block hyaluronan binding thereby inhibiting AKT signaling in CD8⁺ T cells.
a, Proximity ligation assay (PLA) was performed to assess AARS1-CD44 co-localization in human CD8⁺ T cells after a 24-hour co-culture with RKO cells expressing either Flag-AARS1 or an empty Flag vector. b, CD44 expression was analyzed by WB following lentiviral transduction of CD44-specific or non-targeting control shRNAs into human CD8⁺ T cells. c, Flow cytometric analysis of AARS1 binding to human wild-type or CD44-knockdown CD8⁺ T cells following a 24-hour co-culture with RKO cells expressing Flag-AARS1 or an empty vector. d, WB analysis of CD44(K158la) levels in human CD8⁺ T cells after AARS1 knockdown and a 24-hour co-culture with RKO cells. e,f, WB analysis of CD44(K158la) levels in human CD8⁺ T cells following co-culture with RKO cells in which LDHA (e) or MCT4 (f) was silenced. g-i, Equal numbers of MC38 cells, either with stable Mct4 silencing (shMct4) or a control vector (shCtrl), were subcutaneously injected into C57BL/6 mice. Lactate concentrations in tumor interstitial fluid were measured (g); representative tumor images and weights are shown (h); Histograms (i, left) and MFI analyses (i, right) showing CD44(K163la) levels in tumor-infiltrating CD8+ T cells (n = 5 mice per group). j, WB analysis of CD44(K158la) levels in human CD8⁺ T cells after MCT1 knockdown and a 24-hour co-culture with RKO cells. k,l, CD44 lactylation (K163la) in mouse CD8⁺ T cells was assessed by WB (k) and flow cytometry (l) following a 12-hour treatment with fresh complete medium (FCM), undiluted tumor interstitial fluid (TIF), or 1:1-diluted TIF. The TIF was isolated from MC38 tumors grown in C57BL/6 mice. m, Flow cytometry analysis of HA-binding capacity on CD44 in CD8⁺ T cells isolated from AOM/DSS-induced colon tumors (n = 5 mice per group). n,o, WB analysis of p-AKT(S473) levels in tumor-infiltrating CD8⁺ T cells from MC38 tumors following Trip6 overexpression (n) or depletion (o). p, Schematic of the in vitro experimental design. q, WB analysis of CD44(K163la) levels in CD8⁺ T cells derived from Cd44WT or Cd44K163R mice, following co-culture with 1:1-diluted TIF from MC38 tumors with Eno2 overexpression or control. The data are representative of three independent experiments and presented as mean ± s.d. P values were determined using two-tailed Student’s t-test (g-i) and one-way ANOVA followed by Tukey’s test (m). Experiments were repeated three times, and representative data are shown (a,b,d-f,j,k,n,o,q).
Extended Data Fig. 8 KRAS mutation drives ERK1/2-dependent phosphorylation of TRIP6.
a, Workflow for identifying TRIP6-binding partners by immunoprecipitation coupled with mass spectrometry (IP-MS). b, ERK1 and ERK2 were identified as TRIP6-binding proteins by MS. c, Proximity ligation assay (PLA) confirms the TRIP6–ERK1/2 interaction in RKO cells expressing KRAS/G12D or empty vector. d, Serine 147 (S147) is identified as a predominant phosphorylation site on human TRIP6 in the presence of the KRAS mutant. RKO cells were transfected with the indicated constructs, and whole-cell lysates were subjected to immunoprecipitation using an anti-Myc-tag antibody. WB analysis with an anti-phospho-Ser/Thr antibody was used to detect TRIP6 phosphorylation. e,f, Identification and quantification of TRIP6 S147 phosphorylation by MS in RKO cells overexpressing KRAS/G12D or an empty vector control. MS analysis of modified TGSLKPNPASPLPA(Sph)PYGGPTPASYTTASTPAGPAFPVQVK is shown (e); Quantification of p-TRIP6(S147) levels, presented as peak intensity, demonstrates enhanced phosphorylation in KRAS/G12D-expressing cells compared to controls (f) (n = 3 independent samples per group). g, Sequence alignment of TRIP6 across the indicated species, highlighting critical residues—S142 and S147 in human TRIP6, and S151 in mouse TRIP6 (marked in red). h, Serine 151 (S151) of mouse TRIP6 is identified as a key phosphorylation site in the presence of the KRAS mutant. MC38 cells were transfected with the indicated constructs, and whole-cell lysates were subjected to immunoprecipitation using an anti-Flag-tag antibody, followed by WB analysis to detect TRIP6 phosphorylation using an anti-phospho-Ser/Thr antibody. i,j, A dot-blot assay was conducted to verify the specificity of the p-TRIP6 (S147) antibody for detecting human TRIP6 (i) and the p-TRIP6 (S151) antibody for detecting mouse TRIP6 (j). k, WB analysis of p-ERK and p-TRIP6 (S147) levels in RKO cells following expression of KRAS/G12V (left), KRAS/G12C (right), or an empty vector control. l, Fluorescence imaging was performed to visualize p-TRIP6 (S151) expression in colon organoids derived from ApcMin/+;KrasWT;Tp53+/− mice and ApcMin/+;KrasG12D;Tp53+/− mice (left), alongside a quantified analysis of p-TRIP6 (S151) fluorescence signals (right) (n = 148 organoids per group). The data are representative of three independent experiments and presented as mean ± s.d. P values were determined using two-tailed Student’s t-test (f,l). Experiments were repeated three times, and representative data are shown (c,d,h,k).
Extended Data Fig. 9 KRAS mutant disrupts TRIP6-KDM1A binding to enhance the KDM1A–H3K9me1/2 axis and epigenetically upregulate ENO2.
a-d, Co-IP (a,c) and PLA (b,d) assay assessing the TRIP6-KDM1A interaction in RKO cells upon KRAS/G12V (a,b) or KRAS/G12C (c,d) expression versus controls (n = 16 cells per group in b,d). e, IP and WB analysis of cell lysates from 293T cells transfected with the indicated plasmids. f,g, ELISA-based evaluation of KDM1A activity in RKO cells upon KRAS/G12V (f) or KRAS/G12C (g) expression versus controls (n = 3 independent samples per group). h, WB analysis of H3K9me1, H3K9me2 and ENO2 in RKO cells expressing KRAS/G12V (left), KRAS/G12C (right) or empty vector. i,j, ChIP analysis of KDM1A (left) and H3K9me2 (right) enrichment at the Eno2 promoter in RKO cells expressing KRAS/G12V (i) or KRAS/G12C (j) versus control (n = 3 independent samples). k, The lactate level in the tumor interstitial fluid (TIF) from MC38 tumors expressing Kras/G12D (k, left), G12V (k, middle), or G12C (k, right) in C57BL/6 mice was quantified by ELISA (n = 6 mice per group). l, WB analysis of CD44(K163la) levels in mouse CD8⁺ T cells after co-culture with tumor interstitial fluid (TIF) from MC38 tumors expressing the indicated Kras mutants (G12D, G12V, or G12C) or from control tumors. TIF was diluted 1:1 for use in the co-culture assay. The data are representative of three independent experiments and presented as mean ± s.d. P values were determined using two-tailed Student’s t-test (b,d,f,g,i-k). Experiments were repeated three times, and representative data are shown (e,h,l).
Extended Data Fig. 10 The PT6 peptide disrupts TRIP6 phosphorylation to inhibit glycolysis.
a, Representative confocal microscopy images showing the infiltration of the PT6 peptide into RKO and MC38 cells. b,c, Analysis of TRIP6 phosphorylation in RKO cells (b) or MC38 cells (c) overexpressing KRAS/G12D following treatment with PT6 (5 μg/mL) for 12 h. d,e, Evaluation of the interaction between TRIP6 and KDM1A in RKO cells (d) or MC38 cells (e) overexpressing KRAS/G12D, with or without PT6 (5 μg/mL) treatment for 12 h. f,g, ELISA analysis of lactate levels in KRAS/G12D-overexpressing RKO cells (f) or MC38 cells (g) treated with PT6 (5 μg/mL) for 36 h (n = 3 independent samples per group). h, A schematic illustrating the proposed mechanism of TRIP6’s dual role in regulating CRC. In KRAS wild-type (KRAS/WT) CRC, TRIP6 acts as a tumor suppressor by interacting with the nuclear epigenetic modifier KDM1A, inhibiting its activity and suppressing ENO2-mediated glycolysis via increased H3K9me1/2 marks. In contrast, in KRAS-mutant (KRAS/MT) CRC, TRIP6 serves as an oncogenic effector. KRAS mutations activate ERK1/2, leading to TRIP6 phosphorylation and its dissociation from KDM1A. This disruption boosts ENO2 transcription by facilitating KDM1A-mediated demethylation of H3K9me1/2, which triggers enhanced glycolysis and elevated lactate production. The excess lactate initiates a self-perpetuating immunosuppressive cascade through extracellular CD44 lactylation, interfering with hyaluronan binding and AKT signaling, ultimately compromising CD8⁺ T cell antitumor activity. The data are representative of three independent experiments and presented as mean ± s.d. P values were determined using one-way ANOVA followed by Tukey’s test (f,g). Experiments were repeated three times, and representative data are shown (a-e).
Supplementary information
Supplementary Information (download PDF )
Supplementary Figs. 1–5, Supplementary Tables 1–4 and unprocessed western blots for Supplementary Figs. 2, 3 and 5.
Supplementary Table 1 (download XLS )
Statistical source data for Supplementary Figs. 1 and 3–5.
Source data
Source Data Fig. 1 (download XLS )
Statistical source data.
Source Data Fig. 2 (download XLS )
Statistical source data.
Source Data Fig. 3 (download XLS )
Statistical source data.
Source Data Fig. 4 (download XLS )
Statistical source data.
Source Data Fig. 5 (download XLS )
Statistical source data.
Source Data Fig. 6 (download XLS )
Statistical source data.
Source Data Fig. 7 (download XLS )
Statistical source data.
Source Data Extended Data Fig. 1 (download XLS )
Statistical source data.
Source Data Extended Data Fig. 2 (download XLS )
Statistical source data.
Source Data Extended Data Fig. 3 (download XLS )
Statistical source data.
Source Data Extended Data Fig. 4 (download XLS )
Statistical source data.
Source Data Extended Data Fig. 5 (download XLS )
Statistical source data.
Source Data Extended Data Fig. 6 (download XLS )
Statistical source data.
Source Data Extended Data Fig. 7 (download XLS )
Statistical source data.
Source Data Extended Data Fig. 8 (download XLS )
Statistical source data.
Source Data Extended Data Fig. 9 (download XLS )
Statistical source data.
Source Data Extended Data Fig. 10 (download XLS )
Statistical source data.
Source Data Fig. 2 (download PDF )
Unprocessed western blots.
Source Data Fig. 3 (download PDF )
Unprocessed western blots.
Source Data Fig. 5 (download PDF )
Unprocessed western blots.
Source Data Fig. 6 (download PDF )
Unprocessed western blots.
Source Data Extended Data Fig. 2 (download PDF )
Unprocessed western blots.
Source Data Extended Data Fig. 3 (download PDF )
Unprocessed western blots.
Source Data Extended Data Fig. 4 (download PDF )
Unprocessed western blots.
Source Data Extended Data Fig. 6 (download PDF )
Unprocessed western blots.
Source Data Extended Data Fig. 7 (download PDF )
Unprocessed western blots.
Source Data Extended Data Fig. 8 (download PDF )
Unprocessed western blots.
Source Data Extended Data Fig. 9 (download PDF )
Unprocessed western blots.
Source Data Extended Data Fig. 10 (download PDF )
Unprocessed western blots.
Rights and permissions
Springer Nature or its licensor (e.g. a society or other partner) holds exclusive rights to this article under a publishing agreement with the author(s) or other rightsholder(s); author self-archiving of the accepted manuscript version of this article is solely governed by the terms of such publishing agreement and applicable law.
About this article
Cite this article
Yang, Y., Wu, Y., Guo, X. et al. Extracellular CD44 lactylation impairs CD8+ T cell function in KRAS-mutant colorectal cancer. Nat Metab (2026). https://doi.org/10.1038/s42255-026-01482-3
Received:
Accepted:
Published:
Version of record:
DOI: https://doi.org/10.1038/s42255-026-01482-3