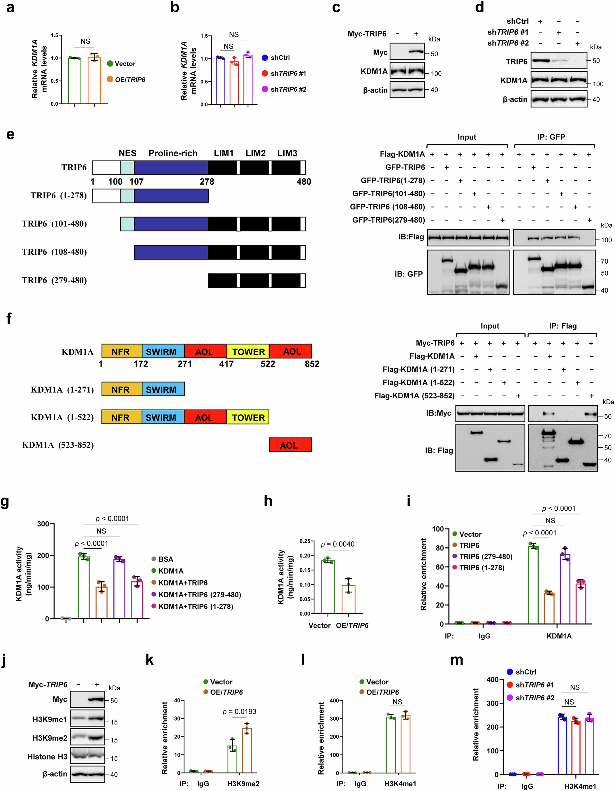
Extended Data Fig. 4: TRIP6-KDM1A interaction impairs KDM1A enzymatic function and its recruitment to the ENO2 promoter.
From: Extracellular CD44 lactylation impairs CD8+ T cell function in KRAS-mutant colorectal cancer

a-d, qPCR (a,b) (n = 3 independent samples per group) and WB (c,d) analysis of KDM1A expression in RKO cells with TRIP6 overexpression (a,c) or silencing (b,d), respectively. e,f, Schematics of TRIP6 and KDM1A deletion mutants (left). Immunoprecipitation (IP) and WB analysis of lysates from 293T cells expressing the corresponding deletion mutants (right). g, In vitro analysis of TRIP6’s effect on KDM1A enzymatic activity. Purified KDM1A protein was pre-incubated with an equal amount of purified TRIP6 or its mutant in 100 μL ELB buffer at 4 °C for 3 h. Subsequently, 30 μL of each reaction mixture was used for activity measurement with an assay kit (n = 3 independent samples). h, ELISA measurement of KDM1A activity in RKO cells overexpressing TRIP6 (n = 3 independent samples). i, ChIP analysis of KDM1A enrichment at the ENO2 promoter in RKO cells expressing wild-type or mutant TRIP6 (n = 3 independent samples). j, WB analysis of H3K9me1/2 levels in RKO cells with TRIP6 overexpression. k, ChIP analysis of H3K9me2 enrichment at the ENO2 promoter in TRIP6-overexpressing RKO cells (n = 3 independent samples). l,m, ChIP analysis of H3K4me1 enrichment at the ENO2 promoter in RKO cells upon TRIP6 overexpression (l) or knockdown (m) (n = 3 independent samples). The data are representative of three independent experiments and presented as mean ± s.d. P values were determined using two-tailed Student’s t-test (a,h,k,l); and one-way ANOVA followed by Dunnett’s test (b,i,m) or Tukey’s test (g). Experiments were repeated three times, and representative data are shown (e,f,j).