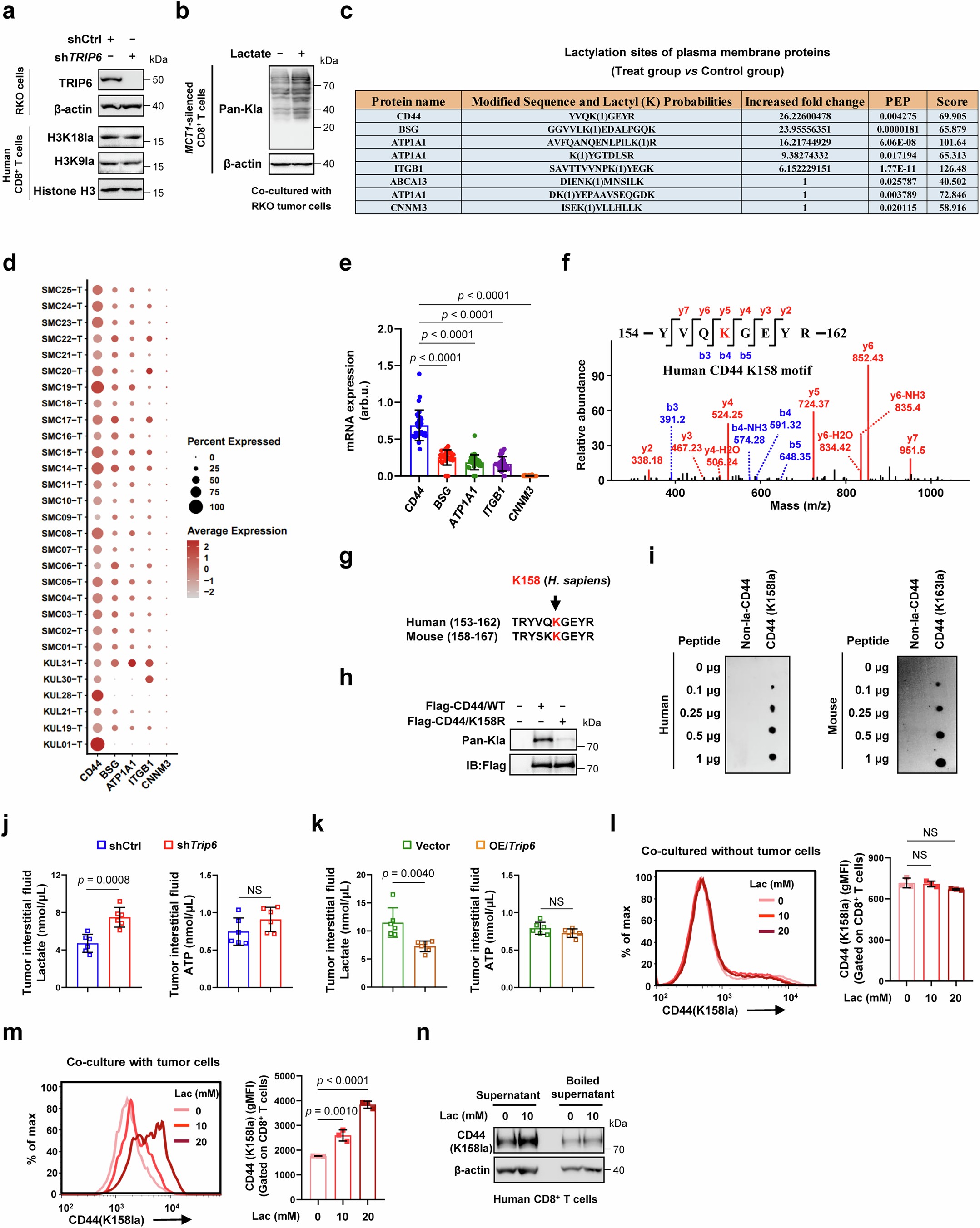
Extended Data Fig. 6: CD44 lactylation in CD8+ T cells.
From: Extracellular CD44 lactylation impairs CD8+ T cell function in KRAS-mutant colorectal cancer

a, WB analysis showing H3K18la and H3K9la levels in human CD8+ T cells co-cultured with RKO cells stably silencing TRIP6. b, Human CD8⁺ T cells with MCT1 silencing were co-cultured with RKO cells for 24 h, followed by treatment with lactate (10 mM) for 12 h. Pan-Kla levels in the CD8⁺ T cells were then assessed by WB. c, Lactylation sites of plasma membrane proteins were identified by mass spectrometry (MS). d,e, A bubble plot (d) and a bar-scatter plot (e) depict the expression of CD44, BSG, ATP1A1, ITGB1, and CNNM3 in tumor-infiltrating CD8⁺ T cells from CRC tissues, respectively. In the bubble plot, size denotes the proportion of expressing cells and color represents the mean expression level (n = 29 CRC patients). Data sources: GSE132465 and GSE144735. f, Illustration of CD44 K158 lactylation identified by MS. g, Alignment of CD44 amino acid sequences across indicated species, highlighting the K158 residue in red. h, WB analysis of total cell lysates (TCLs) and proteins immunoprecipitated with anti-Flag antibody from RKO cells transfected with the specified plasmids. i, Dot blot assay validating the specificity of the CD44 (K158la) antibody for recognizing human CD44 and the CD44 (K163la) antibody for recognizing mouse CD44. j,k, Measurement of lactate and ATP levels in the tumor interstitial fluid by ELISA. Levels were assessed from MC38 tumors in C57BL/6 mice following Trip6 knockdown (j) or Trip6 overexpression (k) (n = 6 mice per group). l, Representative histograms (left) and MFI summaries (right) of CD44(K158la) levels in human CD8⁺ T cells treated for 12 h with a fixed dose of ATP (1 mM) across a range of lactate concentrations (n = 3 independent samples). m, Representative histograms (left) and MFI summaries (right) of CD44(K158la) levels in human CD8⁺ T cells co-cultured with RKO cells for 24 h and then treated with a lactate dose-response for 12 h (n = 3 independent samples). n, Analysis of CD44(K158la) by WB. Human CD8⁺ T cells were treated with lactate (10 mM) or vehicle control in culture supernatants that were either native or preheated (95 °C, 5 min). The supernatants for the fourth and sixth reactions were preheated at 95 °C for 5 min. The data are representative of three independent experiments and presented as mean ± s.d. P values were determined using one-way ANOVA followed by Dunnett’s test (e,l,m) and two-tailed Student’s t-test (j,k). Experiments were repeated three times, and representative data are shown (a,b,h.n).