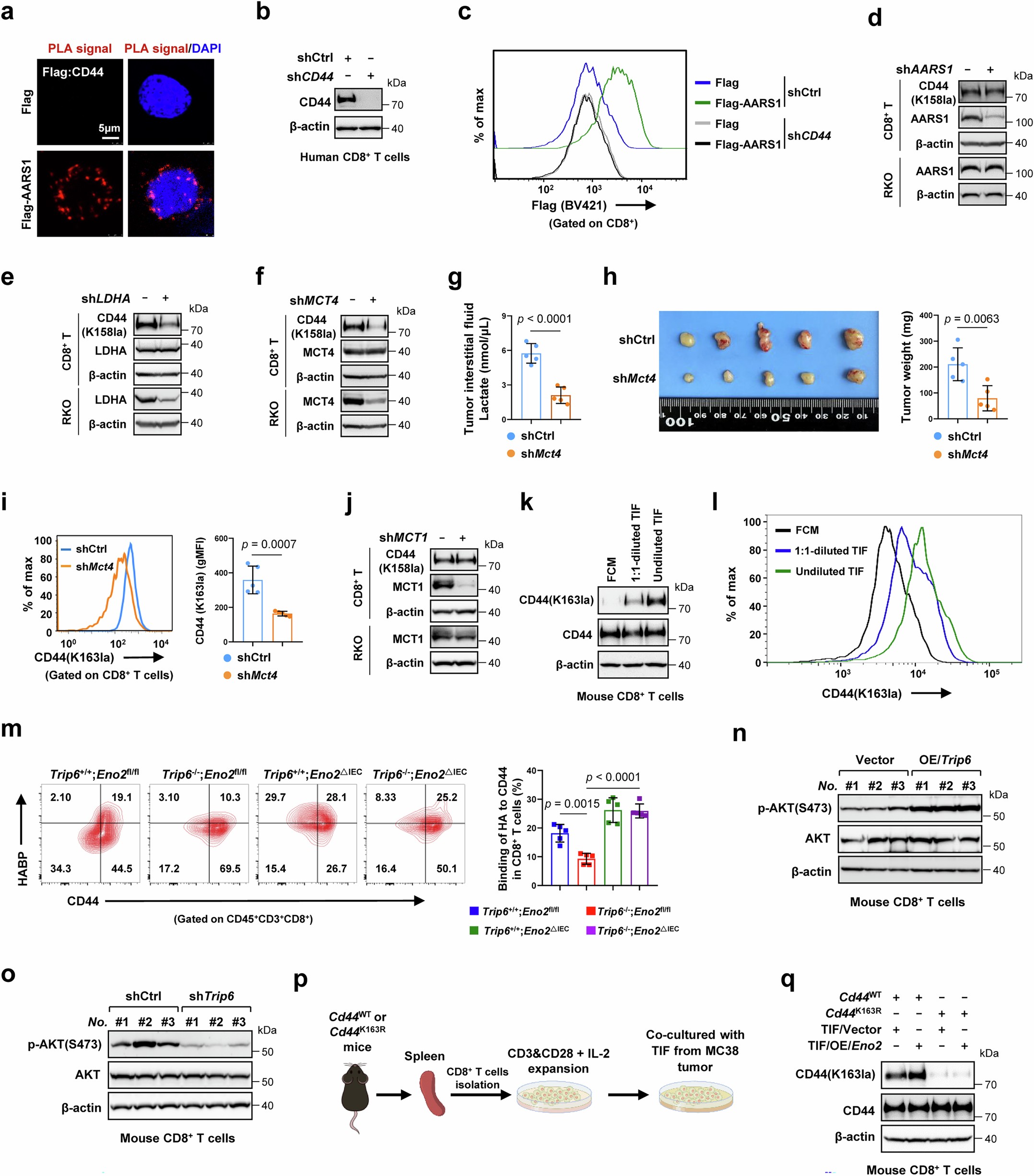
Extended Data Fig. 7: CD44 recruits tumor-derived AARS1 to extracellularly lactylate it and block hyaluronan binding thereby inhibiting AKT signaling in CD8⁺ T cells.
From: Extracellular CD44 lactylation impairs CD8+ T cell function in KRAS-mutant colorectal cancer

a, Proximity ligation assay (PLA) was performed to assess AARS1-CD44 co-localization in human CD8⁺ T cells after a 24-hour co-culture with RKO cells expressing either Flag-AARS1 or an empty Flag vector. b, CD44 expression was analyzed by WB following lentiviral transduction of CD44-specific or non-targeting control shRNAs into human CD8⁺ T cells. c, Flow cytometric analysis of AARS1 binding to human wild-type or CD44-knockdown CD8⁺ T cells following a 24-hour co-culture with RKO cells expressing Flag-AARS1 or an empty vector. d, WB analysis of CD44(K158la) levels in human CD8⁺ T cells after AARS1 knockdown and a 24-hour co-culture with RKO cells. e,f, WB analysis of CD44(K158la) levels in human CD8⁺ T cells following co-culture with RKO cells in which LDHA (e) or MCT4 (f) was silenced. g-i, Equal numbers of MC38 cells, either with stable Mct4 silencing (shMct4) or a control vector (shCtrl), were subcutaneously injected into C57BL/6 mice. Lactate concentrations in tumor interstitial fluid were measured (g); representative tumor images and weights are shown (h); Histograms (i, left) and MFI analyses (i, right) showing CD44(K163la) levels in tumor-infiltrating CD8+ T cells (n = 5 mice per group). j, WB analysis of CD44(K158la) levels in human CD8⁺ T cells after MCT1 knockdown and a 24-hour co-culture with RKO cells. k,l, CD44 lactylation (K163la) in mouse CD8⁺ T cells was assessed by WB (k) and flow cytometry (l) following a 12-hour treatment with fresh complete medium (FCM), undiluted tumor interstitial fluid (TIF), or 1:1-diluted TIF. The TIF was isolated from MC38 tumors grown in C57BL/6 mice. m, Flow cytometry analysis of HA-binding capacity on CD44 in CD8⁺ T cells isolated from AOM/DSS-induced colon tumors (n = 5 mice per group). n,o, WB analysis of p-AKT(S473) levels in tumor-infiltrating CD8⁺ T cells from MC38 tumors following Trip6 overexpression (n) or depletion (o). p, Schematic of the in vitro experimental design. q, WB analysis of CD44(K163la) levels in CD8⁺ T cells derived from Cd44WT or Cd44K163R mice, following co-culture with 1:1-diluted TIF from MC38 tumors with Eno2 overexpression or control. The data are representative of three independent experiments and presented as mean ± s.d. P values were determined using two-tailed Student’s t-test (g-i) and one-way ANOVA followed by Tukey’s test (m). Experiments were repeated three times, and representative data are shown (a,b,d-f,j,k,n,o,q).