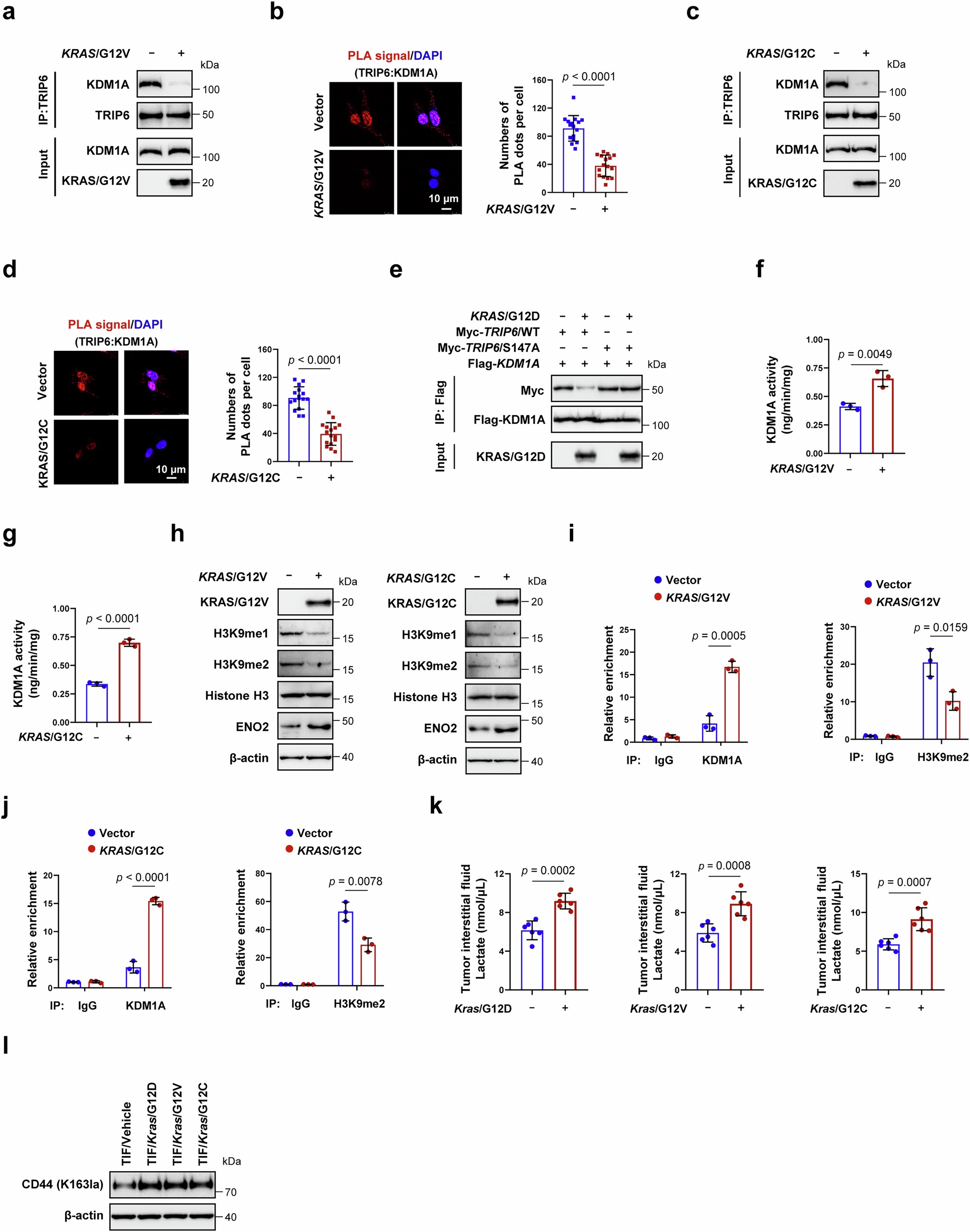
Extended Data Fig. 9: KRAS mutant disrupts TRIP6-KDM1A binding to enhance the KDM1A–H3K9me1/2 axis and epigenetically upregulate ENO2.
From: Extracellular CD44 lactylation impairs CD8+ T cell function in KRAS-mutant colorectal cancer

a-d, Co-IP (a,c) and PLA (b,d) assay assessing the TRIP6-KDM1A interaction in RKO cells upon KRAS/G12V (a,b) or KRAS/G12C (c,d) expression versus controls (n = 16 cells per group in b,d). e, IP and WB analysis of cell lysates from 293T cells transfected with the indicated plasmids. f,g, ELISA-based evaluation of KDM1A activity in RKO cells upon KRAS/G12V (f) or KRAS/G12C (g) expression versus controls (n = 3 independent samples per group). h, WB analysis of H3K9me1, H3K9me2 and ENO2 in RKO cells expressing KRAS/G12V (left), KRAS/G12C (right) or empty vector. i,j, ChIP analysis of KDM1A (left) and H3K9me2 (right) enrichment at the Eno2 promoter in RKO cells expressing KRAS/G12V (i) or KRAS/G12C (j) versus control (n = 3 independent samples). k, The lactate level in the tumor interstitial fluid (TIF) from MC38 tumors expressing Kras/G12D (k, left), G12V (k, middle), or G12C (k, right) in C57BL/6 mice was quantified by ELISA (n = 6 mice per group). l, WB analysis of CD44(K163la) levels in mouse CD8⁺ T cells after co-culture with tumor interstitial fluid (TIF) from MC38 tumors expressing the indicated Kras mutants (G12D, G12V, or G12C) or from control tumors. TIF was diluted 1:1 for use in the co-culture assay. The data are representative of three independent experiments and presented as mean ± s.d. P values were determined using two-tailed Student’s t-test (b,d,f,g,i-k). Experiments were repeated three times, and representative data are shown (e,h,l).