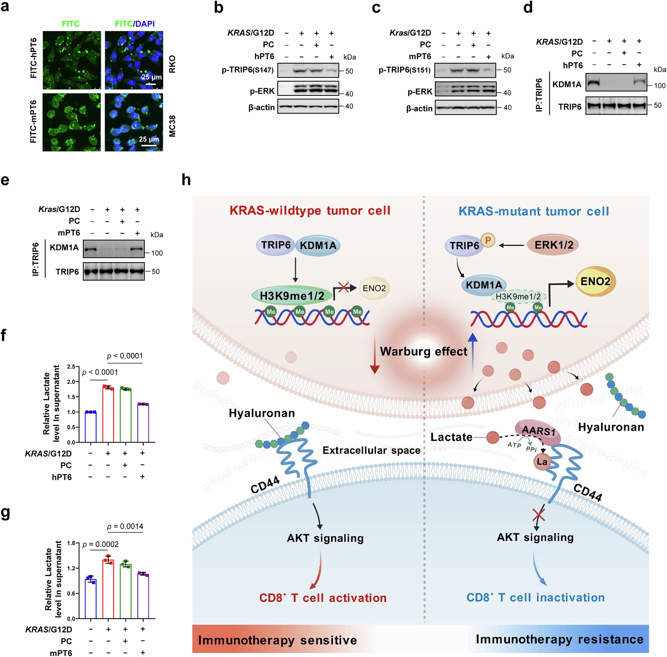
Extended Data Fig. 10: The PT6 peptide disrupts TRIP6 phosphorylation to inhibit glycolysis.
From: Extracellular CD44 lactylation impairs CD8+ T cell function in KRAS-mutant colorectal cancer

a, Representative confocal microscopy images showing the infiltration of the PT6 peptide into RKO and MC38 cells. b,c, Analysis of TRIP6 phosphorylation in RKO cells (b) or MC38 cells (c) overexpressing KRAS/G12D following treatment with PT6 (5 μg/mL) for 12 h. d,e, Evaluation of the interaction between TRIP6 and KDM1A in RKO cells (d) or MC38 cells (e) overexpressing KRAS/G12D, with or without PT6 (5 μg/mL) treatment for 12 h. f,g, ELISA analysis of lactate levels in KRAS/G12D-overexpressing RKO cells (f) or MC38 cells (g) treated with PT6 (5 μg/mL) for 36 h (n = 3 independent samples per group). h, A schematic illustrating the proposed mechanism of TRIP6’s dual role in regulating CRC. In KRAS wild-type (KRAS/WT) CRC, TRIP6 acts as a tumor suppressor by interacting with the nuclear epigenetic modifier KDM1A, inhibiting its activity and suppressing ENO2-mediated glycolysis via increased H3K9me1/2 marks. In contrast, in KRAS-mutant (KRAS/MT) CRC, TRIP6 serves as an oncogenic effector. KRAS mutations activate ERK1/2, leading to TRIP6 phosphorylation and its dissociation from KDM1A. This disruption boosts ENO2 transcription by facilitating KDM1A-mediated demethylation of H3K9me1/2, which triggers enhanced glycolysis and elevated lactate production. The excess lactate initiates a self-perpetuating immunosuppressive cascade through extracellular CD44 lactylation, interfering with hyaluronan binding and AKT signaling, ultimately compromising CD8⁺ T cell antitumor activity. The data are representative of three independent experiments and presented as mean ± s.d. P values were determined using one-way ANOVA followed by Tukey’s test (f,g). Experiments were repeated three times, and representative data are shown (a-e).