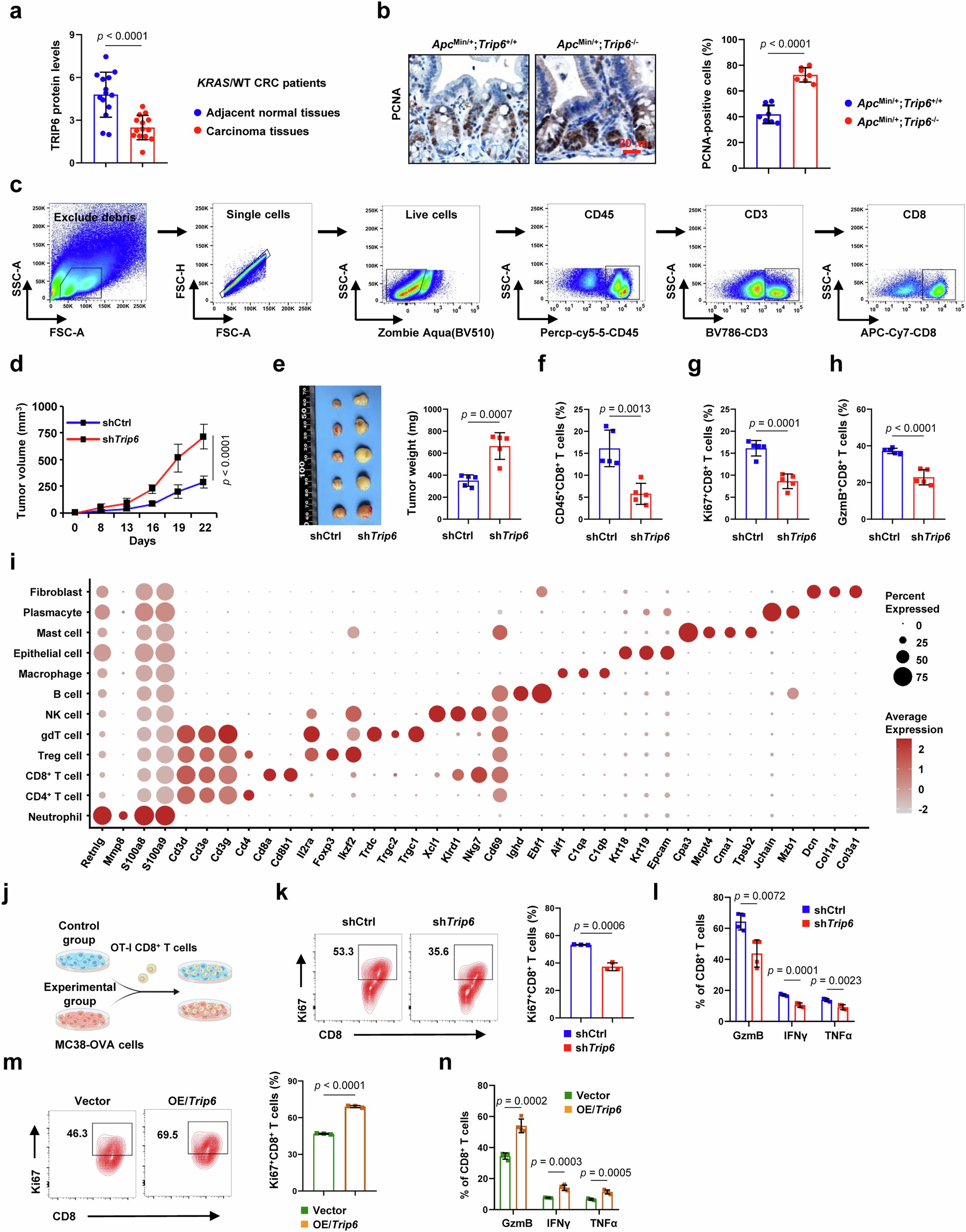
Extended Data Fig. 1: TRIP6 enhances the anti-tumor activity of CD8+ T cells in KRAS wild-type (KRAS/WT) colorectal cancer (CRC).
From: Extracellular CD44 lactylation impairs CD8+ T cell function in KRAS-mutant colorectal cancer

a, Comparison of TRIP6 protein levels in tumor versus matched adjacent normal tissues from clinical KRAS-wild-type CRC samples (n = 14). Expression was quantified based on peak intensity from proteomic analysis. b, Representative PCNA IHC of small intestinal tumors (left); Percentage of tumor cells with PCNA positive immunostaining in the indicated mice (right) (n = 7 mice per group). c, Gating strategies and representative flow cytometry plots used to identify the specified immune cell populations. d,e, Equal numbers of MC38 cells, either with stable Trip6 silencing or a control vector, were subcutaneously injected into C57BL/6 mice. Tumor growth curves are shown (d), alongside representative images of harvested tumors (e, left) and tumor weights (e, right) (n = 5 mice per group). f-h, Flow cytometry analysis showing the proportions of CD8+ T cells (f), Ki67+CD8+ T cells (g), and GzmB+CD8+ T cells (h) within tumor-infiltrating CD8+ T cells in Trip6-silenced tumors (n = 5 mice per group). i, Bubble plot illustrating selected cell type-specific markers across all identified cell clusters. Dot size indicates the proportion of cells expressing each marker, red color intensity represents the average expression levels. j-n, Schematic representation of the experimental workflow (j). Naive CD8+ T cells were isolated from OT-I mice and co-cultured with either Trip6-silenced (k,l) or Trip6-overexpressing (m,n) MC38-OVA cells. These CD8+ T cells were then stimulated using anti-CD3/CD28 antibodies to induce activation. Flow cytometry analysis was performed to evaluate Ki67 expression (n = 3 independent samples) and cytokine production (n = 4 independent samples) by the CD8+ T cells. The data are representative of three independent experiments and presented as mean ± s.d. P values were determined using two-tailed Student’s t-test (a,b,e-h,k-n). Tumor growth curves (d) were compared using two-way ANOVA with Geisser-Greenhouse correction.