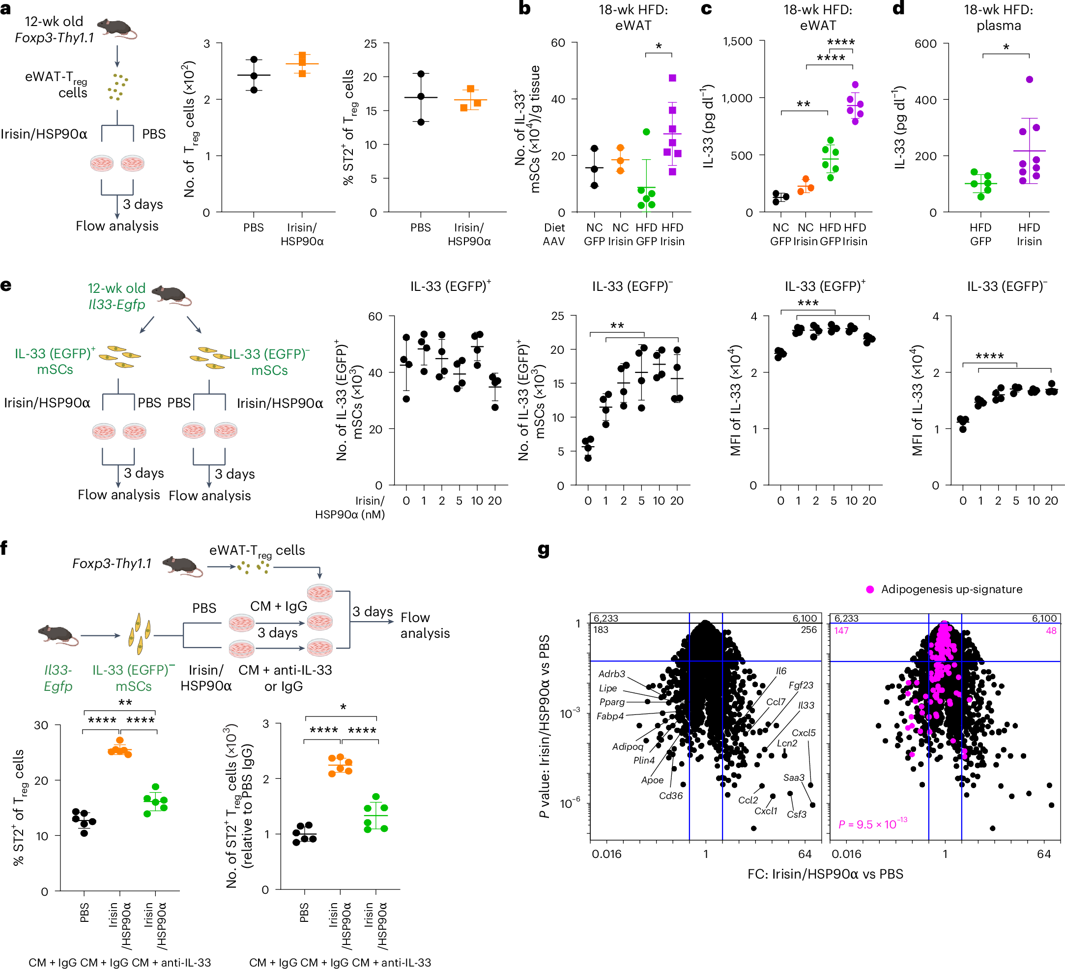
Fig. 3: Irisin directly induces IL-33 expression in eWAT stromal cells.
From: Irisin ameliorates obesity and insulin resistance via adipose tissue IL-33 and regulatory T cells

a, Freshly isolated eWAT-Treg cells from 12-week-old male Foxp3.Thy1.1 mice were cultured with or without irisin/HSP90α for 3 days, followed by flow cytometric analysis. Left, experimental scheme; right, summary data for total Treg numbers and fraction of ST2+ Treg cells. n = 3. b, Summary data for numbers of IL-33+ mSCs from the mice in Fig. 2a (n = 3, 3, 6 and 7). One-way ANOVA was used to calculate P values (*P = 0.0127). c, ELISA measurements of IL-33 concentration in eWAT lysates from mice in Fig. 1e (n = 3, 3, 6, 6). One-way ANOVA was used for calculating P values (**P = 0.0019, ****P < 0.0001 and ****P < 0.0001). d, ELISA measurements of IL-33 concentration in plasma from mice in Fig. 1e (n = 6, 9). Unpaired two-sided t-test was used for calculating P values (*P = 0.0342). e, Freshly isolated IL-33 (EGFP)+ or IL-33 (EGFP)− mSCs from 12-week-old male Il33.Egfp mice were cultured with PBS or the indicated concentrations of irisin/HSP90α for 3 days, followed by flow cytometric analysis. Left, experimental scheme; right, summary data for numbers and mean fluorescence intensity of IL-33 (EGFP)+ mSCs. n = 4. One-way ANOVA was used for calculating P values (**P = 0.0019, ***P = 0.0006, ****P < 0.0001). f, Freshly isolated IL-33 (EGFP)− mSCs from 12-week-old male Il33.Egfp mice were cultured with PBS or 10 nM irisin/HSP90α for 3 days, and the conditioned medium treated with either control IgG or anti-IL-33 antibody (2 μg ml−1) was subsequently used for culturing freshly isolated eWAT-Treg cells for another 3 days followed by flow cytometric analysis. Top, experimental scheme; bottom, summary data for fractions (left) and numbers (right) of ST2+ Treg cells (n = 2, 3, 5). One-way ANOVA was used for calculating P values (left: ****P < 0.0001, **P = 0.00156 and ****P < 0.0001; right: ****P < 0.0001, *P = 0.0122 and ****P < 0.0001). g, Volcano plot showing transcripts differentially expressed (fold change > 2, P < 0.05) by IL-33 (EGFP)− mSCs cultured with PBS or 10 nM irisin/HSP90α for 3 days (left). Transcripts from an adipogenesis up-signature are highlighted in magenta (right). Triplicate samples. Mean ± s.d.*P < 0.05, **P < 0.01, ***P < 0.001, ****P < 0.0001. Significant but irrelevant P values are not indicated. Unless specifically mentioned, experiments were repeated twice with similar results. Mouse illustrations in a, e and f created in BioRender; A, M. https://biorender.com/5v6fzeu (2026).