Fig. 4: Irisin controls the accumulation of ST2+ eWAT-Treg cells through IL-33.
From: Irisin ameliorates obesity and insulin resistance via adipose tissue IL-33 and regulatory T cells

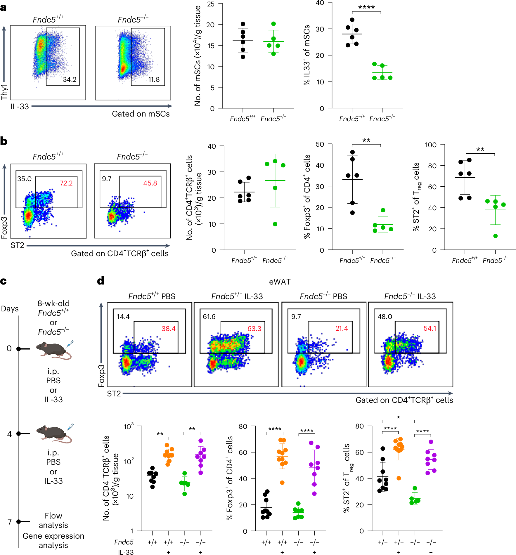
a, Flow cytometric analysis of IL-33+ mSCs from 16-week-old male Fndc5+/+ (n = 6) or Fndc5−/− (n = 5) littermates. Left, representative gating strategy for analysing IL-33+ mSCs; right, summary data for numbers of total and fractions of IL-33+ mSCs. Unpaired two-sided t-test was used to calculate P values (****P < 0.0001). b, Flow cytometric analysis of eWAT-Treg cells from 16-week-old male Fndc5+/+ (n = 6) or Fndc5−/− (n = 5) littermates. Left, representative gating strategy for analysing total (black) and ST2+ (red) eWAT-Treg cells; right, summary data for numbers of CD4+ cells, as well as fractions of total and ST2+ Treg cells. Unpaired two-sided t-test was used to calculate P values (**P = 0.0031 and **P = 0.0083). c,d, Eight-week-old male Fndc5+/+ or Fndc5−/− littermates were intraperitoneally (i.p.) injected with PBS or IL-33 (40 ng per gram body weight) twice a week and were euthanized 3 days after the last injection. n = 6–9. c, Experimental scheme. d, Upper, representative gating strategy for analysing total (black) and ST2+ (red) eWAT-Treg cells; Lower, summary data for numbers of CD4+ cells, as well as fractions of total and ST2+ Treg cells. n = 9, 9, 6, 8. One-way ANOVA was used to calculate P values (left: **P = 0.0027 and **P = 0.0037, middle: ****P < 0.0001 and ****P < 0.0001, right: ****P < 0.0001, *P = 0.0102 and ****P < 0.0001). Mean ± s.d.*P < 0.05, **P < 0.01, ***P < 0.001, ****P < 0.0001. Significant but irrelevant P values are not indicated. Unless specifically mentioned, experiments were repeated twice with similar results. Mouse illustrations in c created in BioRender; A, M. https://biorender.com/5v6fzeu (2026).