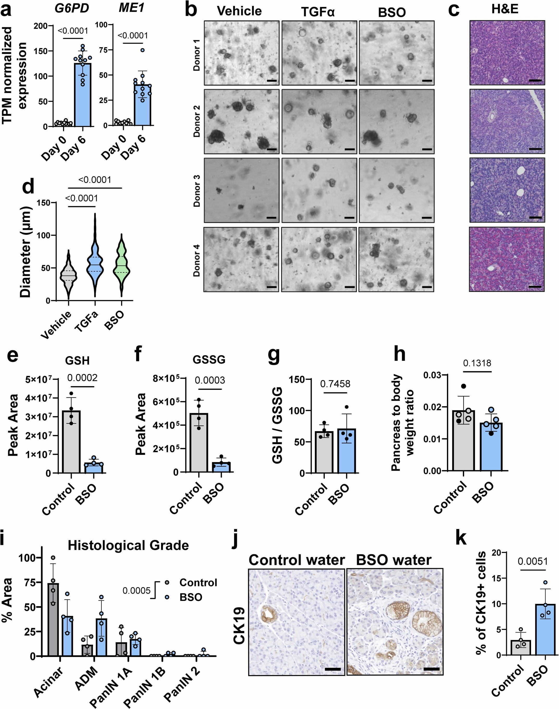
Extended Data Fig. 10: Representative cultures from donor pancreas and additional analyses in BSO-treatment experiments.
From: NADPH-producing enzymes restrict the formation of pancreatic precancerous lesions

a. Transcripts per million (TPM)-normalized expression of G6PD and ME1 from RNA-sequencing of human acinar cells treated with TGFα for 6 days (n = 11). Dataset from40 and accessed through NCBI GEO. Bars represent the mean with standard deviation. P-values were calculated using a Student’s t-test (unpaired, two-tailed). Exact p-value for G6PD = 1.04×10−8; for ME1 = 1.06×10−7. b. Bright field images of ex vivo acinar cell cultures isolated from human pancreata (obtained from 4 independent tissue donors) at Day 0 and Day 6. Cells were treated with Vehicle (DMSO), TGFα (50 ng/mL), or buthionine sulfoximine (BSO; 100 μM). Scale bar = 100μm. c. Hematoxylin & eosin (H&E)-stained human donor pancreas. Tissue was adjacent to the region selected for acinar cell isolation and culture. Scale bar = 100μm. d. Violin plots showing quantification of Diameter (μm) in ADM primary cultures at Day 6. Grey plots are vehicle-treated cells, blue plots are TGFα-treated cells, green plots are BSO-treated. Plots combine counts from cells isolated from all 4 donors. Lines inside of the plots represent quartiles and median. P-values were calculated using two-way ANOVA with Dunnett’s multiple comparisons test. Metabolite peak areas of GSH (e.) and GSSG (f.) from pancreas tissue as determined by mass spectrometry. g. Ratio of GSH to GSSG peak areas. Data in e-g. represent male and female KC mice that were administered control or buthionine sulfoximine (BSO; 20 mM) water for 5 weeks. n = 4 mice per treatment. Bars represent the mean with standard deviation. P-values were calculated using a Student’s t-test (unpaired, two-tailed). h. Pancreas to body weight ratios from mice that received control or BSO-containing drinking water for 5 weeks. Bars represent the mean with standard deviation. P-values were calculated using a Student’s t-test (unpaired, two-tailed). i. Pathological grading of pancreas tissue. Datapoints represent the % of total tissue area with acinar cells, ADM, and PanIN lesions. n = 4 mice for each treatment. Bars represent the mean with standard deviation. P-values were calculated using a two-way ANOVA with Tukey’s multiple comparisons test. j. Immunostaining for cytokeratin 19 (CK19; ductal, metaplastic, neoplastic cells) in pancreata from 5-6 week old KC mice administered control or BSO-containing water for 5 weeks. Scale bar = 50μm. k. Percent of CK19+ cells in the pancreas as quantified from KC mice administered control or BSO-containing water for 5 weeks. n = 4 mice for each genotype. Bars represent the mean with standard deviation. P-values were calculated using a Student’s t-test (unpaired, two-tailed).