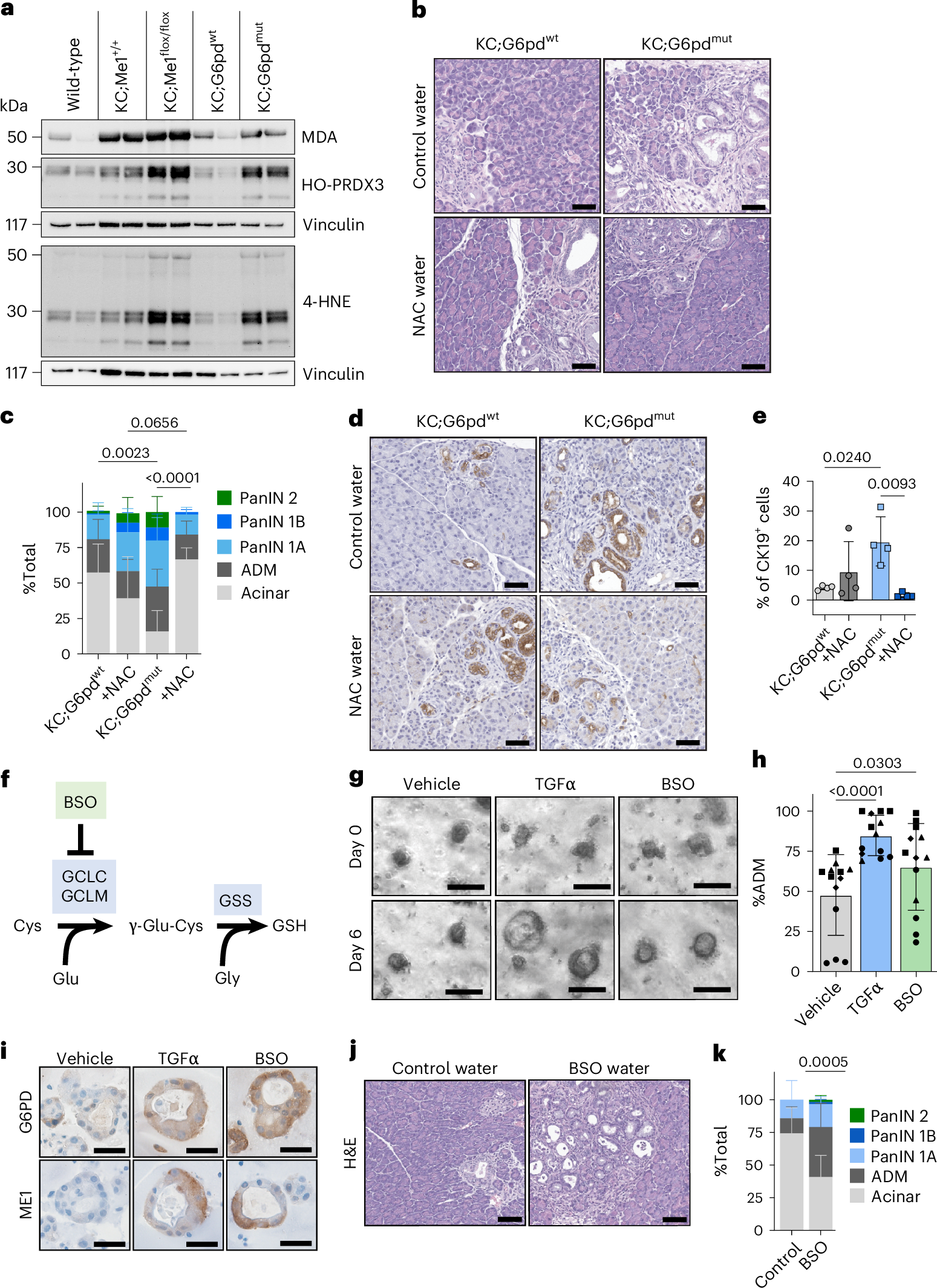
Fig. 4: Antioxidants regulate precancerous lesion formation.
From: NADPH-producing enzymes restrict the formation of pancreatic precancerous lesions

Western blots for lipid peroxidation markers malondialdehyde (MDA), hyperoxidized peroxiredoxin 3 (HO-PRDX3) and 4-hydroxynonenal (4-HNE) normalized to Vinculin loading control. Samples are pancreas lysates (n = 2 per genotype). Western blot was repeated two independent times. b, H&E staining of pancreas from 11–12-week-old KC;G6pdwt and KC;G6pdmut mice after administration of control or N-acetylcysteine (NAC; 30 mM)-containing water for 5–6 weeks. Scale bars, 50 μm. c, Pathological grading of pancreas tissues from KC;G6pdwt and KC;G6pdmut mice from b representing the percentage of total tissue area with acinar cells, ADM and PanIN; n = 4 mice for each genotype. Bars represent the mean values; error bars, s.d. P values were calculated using a two-way ANOVA with multiple comparisons. Where P < 0.0001, the exact value is 1.0 × 10−5. d, Immunostaining for CK19 (ductal, metaplastic, neoplastic cells) in pancrease of 11–12-week-old KC;G6pdwt and KC;G6pdmut mice after administration of untreated or N-acetylcysteine water for 5–6 weeks. Scale bars, 50 μm. e, Percentage of CK19+ cells in the pancreas as quantified from male (closed circles) and female (open circles) KC;G6pdwt and KC;G6pdmut mice in d; n = 4 mice for each genotype. Bars represent the mean values; error bars, s.d. P values were calculated using ordinary one-way ANOVA with Tukey’s multiple comparisons test. f, Schematic of de novo glutathione synthesis. Intracellular cysteine (Cys) is converted to glutathione (GSH). The rate-limiting enzyme glutamate cysteine ligase (GCL) is made up of a catalytic subunit (GCLC) and a regulatory, modifier subunit (GCLM). GCL catalyses the condensation of cysteine and glutamate (Glu) to the dipeptide precursor γ-glutamylcysteine (γ-Glu-Cys). Glutathione synthetase (GSS) catalyses the condensation of γ-Glu-Cys and glycine (Gly) to GSH. Buthionine sulfoximine (BSO) inhibits GCL. g, Brightfield images of primary acinar cell cultures isolated from human donor pancreata at day 0 and day 6. Cells were treated with vehicle (DMSO), TGFα (50 ng ml−1) or BSO (100 μM). Scale bars, 100 μm. h, Quantification of acinar cells undergoing ADM in primary cultures at day 6 in vehicle-treated, TGFα-treated and BSO-treated cells. Each symbol shape represents technical duplicates from a unique donor (n = 4 donor pancreata). Bars represent the mean values; error bars, s.d. P values were calculated using repeated measures one-way ANOVA with Dunnett’s multiple comparisons test. Where P < 0.0001, the exact value is 6.1 × 10−5. i, Representative immunostaining for G6PD and ME1 from human ADM primary cultures at day 6. Scale bars, 25 μm. j, H&E staining in pancreata from 5–6-week-old KC mice administered control or BSO-containing water for 5 weeks. Scale bars, 50 μm. k, Pathological grading of pancreata from 5–6-week-old KC mice administered control or BSO-containing water for 5 weeks. Datapoints represent the percentage of total tissue area with acinar cells, ADM and PanIN lesions; n = 4 mice for each treatment. Bars represent the mean values; error bars, s.d. P values were calculated using a two-way ANOVA with Tukey’s multiple comparisons test.