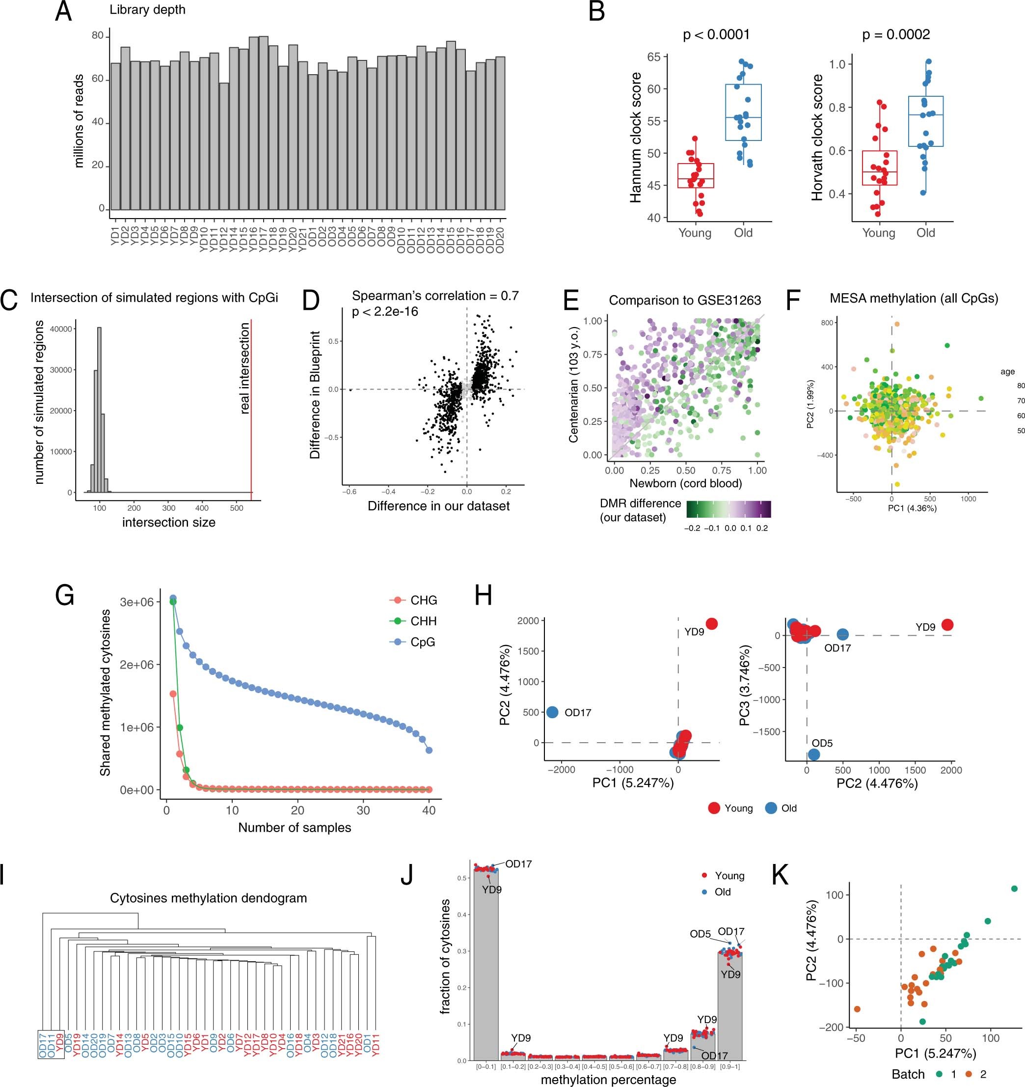
Extended Data Fig. 5: RRBS quality control and monocyte methylome.

a, Library depth for each sample. b, Hannum and Horvath methylation clocks for old (n = 20) and young (n = 20) groups. Methylation levels of CpGs that were used in the model but were not covered in our eRRBS data were imputed using mean methylation of [−100kb; +100 kb] region around the CpG. CpG methylation was set to zero if imputation was not possible. P-values were calculated using two-sided Mann-Whitney U test. The lower and upper hinges of all boxplots represent the 25th and 75th percentiles. Horizontal bars show median value. Whiskers extend to the values that are no further than 1.5*IQR from either upper or lower hinge. IQR stands for inter-quartile range, which is the difference between the 75th and 25th percentiles. c, Enrichment of DMRs in CpG islands. Histogram shows distribution of simulated intersection sizes (n = 100,000 random simulations). d, Comparison to Blueprint dataset. Each dot represents one DMR detected in our dataset. X axis – difference between old and young cohorts in our dataset, Y axis – difference between old donors and cord blood from Blueprint. e, Plot as in right panel of Fig. 3g for a newborn vs centenarian WGBS dataset (GSE31263). f, PCA on MESA data as in Fig. 3i using all cytosines profiled by DNA methylation array. g, Number of methylated (methylation level > 0) cytosines in CpG, CHG and CHH context shared by one to 40 samples. h, PCA of CpGs methylation levels from old and young groups. Each dot represents a sample. i, Dendrogram produced by unsupervised hierarchical clustering of the samples. Each sample described as a vector of CpG methylation levels. Clustering using Ward algorithm and Manhattan distance as the distance metric. Outliers are labelled. j, Distribution of CpG methylation levels. For each segment fractions of CpGs with corresponding methylation level in each sample are shown by dots. Bar shows average fraction of CpG across all samples. Outlying samples are labelled. k, PCA of CpGs methylation levels. Outliers (OD11, OD17, YD9) were excluded.