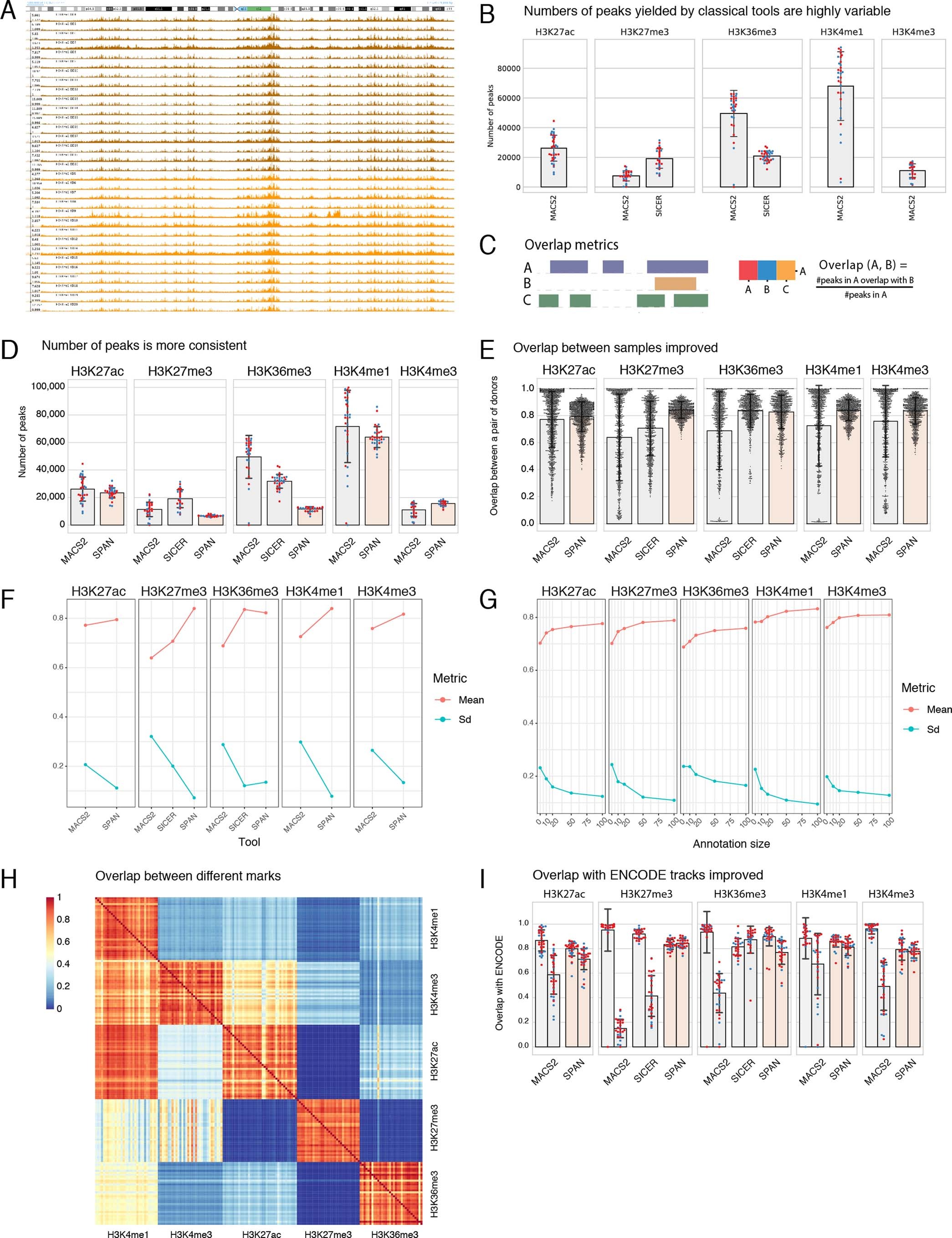
Extended Data Fig. 6: ULI-ChIP-seq processing and quality control.

a, Snapshot of the H3K4me1 tracks across all donors shows distinct signal for all samples with high variability in the signal-to-noise ratio. b, Number of peaks for each mark in each donor yielded by classical peak calling tools. c, Schematic representation of overlap metric used in panels (E) and (H). d, Number of peaks yielded by SPAN, MACS2 and SICER. e, Overlap between all pairs of samples for peaks generated by SPAN, MACS2 and SICER. SICER was used for wide modifications only. N for each bar is equal to a number of possible pairs between all samples that passed QC. f, Summary for panel (E). Mean and standard deviation (SD) of overlaps between samples are shown. g, Overlap characteristics as in (F) for SPAN runs with various annotation sizes. h, Directional overlap of SPAN peaks between all samples and all histone modifications. i, Two-way overlap with ENCODE CD14+ monocytes data for different peak calling approaches. In panels (B), (D), and (I) N for each bar is equal to a number of ChIP-seq samples that passed QC for each modification. See Fig. 4b for exact numbers. Error bars in all panels represent SD.