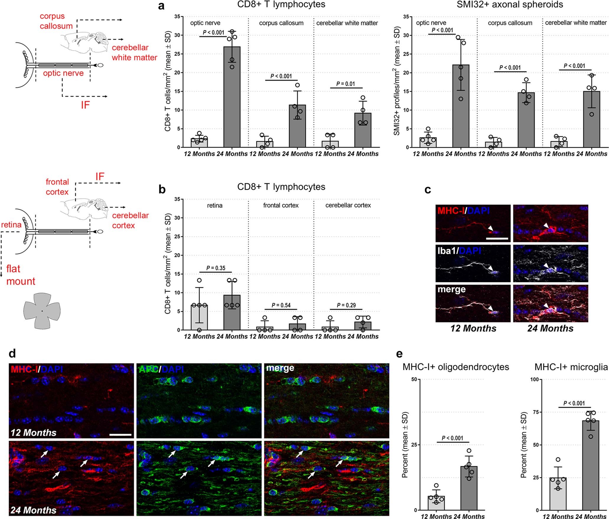
Extended Data Fig. 4: Aging-related accumulation of CD8+ T cells in the CNS is specific to the white matter.

a, Immunofluorescence-based quantification of CD8+ T cells and SMI32+ axonal spheroids in distinct CNS white matter regions of adult (12-month-old) and aged (24-month-old) mice (each circle represents the mean value of one mouse). Densities of CD8+ T cells and SMI32+ axonal spheroids are significantly increased in optic nerve (also shown in Fig. 1e,f, n = 5 mice per group), corpus callosum (n = 4 mice per group), and cerebellar white matter (n = 4 mice per group) of aged mice (two-sided Student’s t-test, CD8+: optic nerve: t = 12.95, df = 8, corpus callosum: t = 4.849, df = 6, cerebellar white matter: t = 4.025, df = 6, SMI32+: optic nerve: t = 6.247, df = 8, corpus callosum: t = 9.003, df = 6, cerebellar white matter: t = 5.846, df = 6). b, Quantification of CD8+ T cells in distinct CNS gray matter regions of adult and aged mice. Densities of CD8+ T cells are not significantly increased in retina (n = 5 mice per group), frontal cortex (n = 4 mice per group), and cerebellar cortex (n = 4 mice per group) of aged mice (two-sided Student’s t-test, retina: t = 1, df = 8, frontal cortex: t = 0.6547, df = 6, cerebellar cortex: t = 1.163, df = 6). c, Immunofluorescent detection of MHC-I on Iba1+ microglia (arrowheads) or d, on APC+ oligodendrocytes (arrows) in optic nerves from adult and aged mice. Scale bars, 20 µm. e, Quantification reveals increased percentages of MHC-I+ oligodendrocytes and MHC-I+ microglia in aged nerves (n = 5 mice per group, two-sided Student’s t-test, oligodendrocytes: t = 5.425, df = 8, microglia: t = 8.794, df = 8).