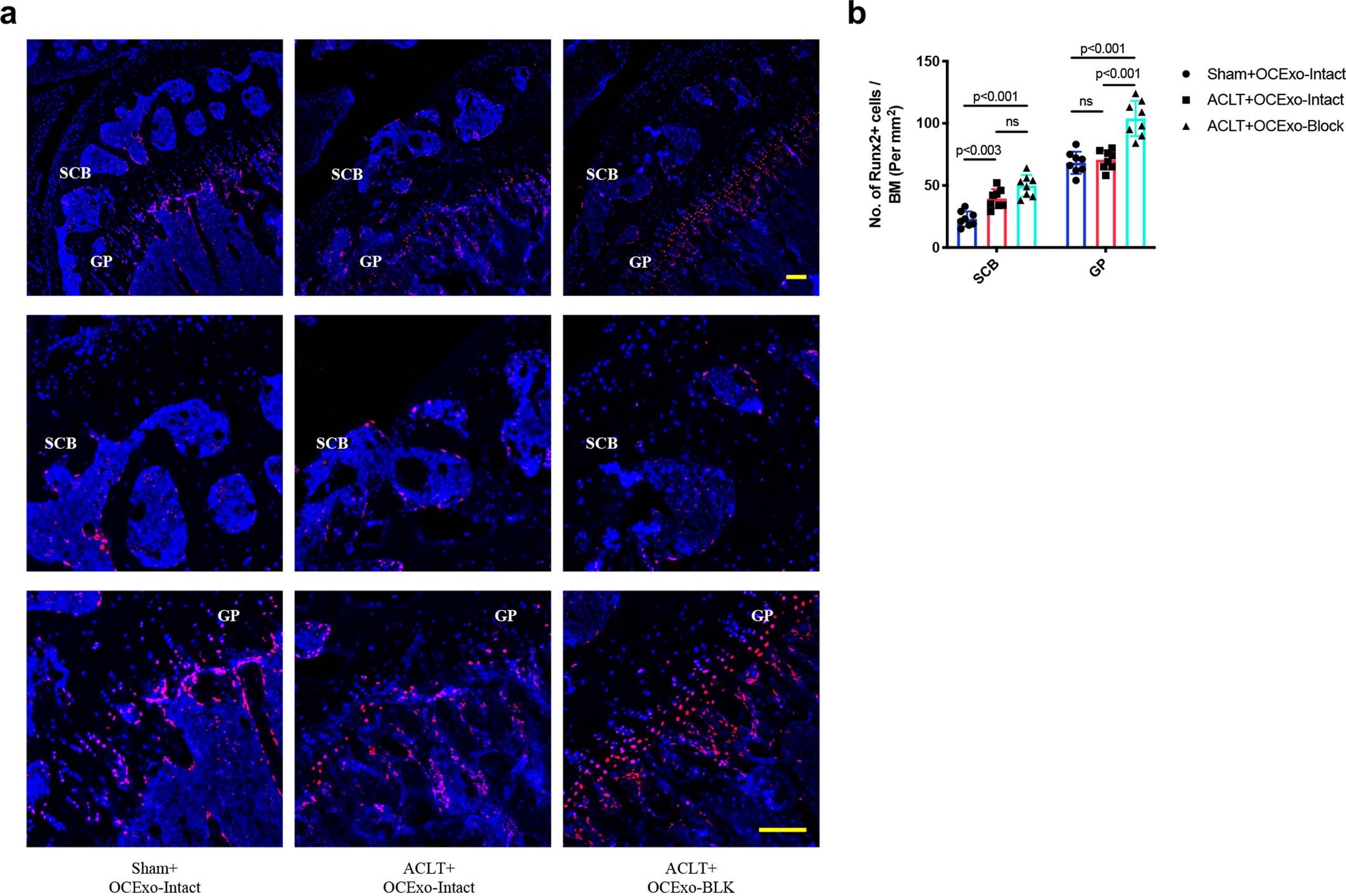
Extended Data Fig. 3: Effect of OC-exosome blockage on osteoblasts in mice after ACLT.

(a) Representative fluorescent images of the Runx2 (red) immunostaining at tibial articular cartilage and subchondral bone. (b) The number of Runx2+ cells at subchondral bone (SCB) area or growth plate (GP) area of mice from the indicated groups at 4w after ACLT. Scale bar: 100 μm. Data are shown as mean ± s.d. N=8 mice in each group. The exact p values are shown in figures. Two-way ANOVA with Turkey’s multiple comparisons test was used for statistical analysis.