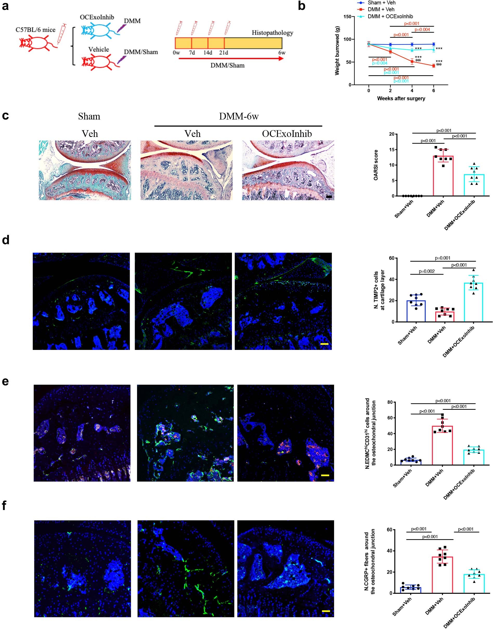
Extended Data Fig. 8: OCExoInhib treatment blunt the OA progression in mice after DMM.

(a) Schematic diagram showing the strategy for OCExoinhib treatment in C57BL/6 mice with DMM. (b) The burrowing performance. (c) Left: Representative Safranin O staining images of tibial articular cartilage. Right: the OARSI scores. (d-f) Left: Representative fluorescent images of the TIMP2 (green) immunostaining (d), the Endomucin (EDMC, green) and CD31 (red) immunostaining (e) or the CGRP (green) immunostaining (f) at tibial articular cartilage and SCB. Right: the number of TIMP2+ chondrocytes at cartilage layer (d), the number of EDMChiCD31hi cells (e) and CGRP+ fibers (f) around the osteochondral junction (white dotted line). All scale bars: 100 μm. Data are shown as mean ± s.d. N=8 mice per group. The exact p values are shown in figures unless the asterisks are annotated as follow. In b, ***: p < 0.001 DMM+Veh / DMM+OCExoInhib group vs Sham+Veh group, φφφ: p < 0.001 DMM+Veh group vs DMM+OCExoInhib group. Two-way ANOVA with Turkey’s multiple comparisons test was used for statistical analysis. In c-f, One-way ANOVA with Turkey’s multiple comparisons test was used for statistical analysis.