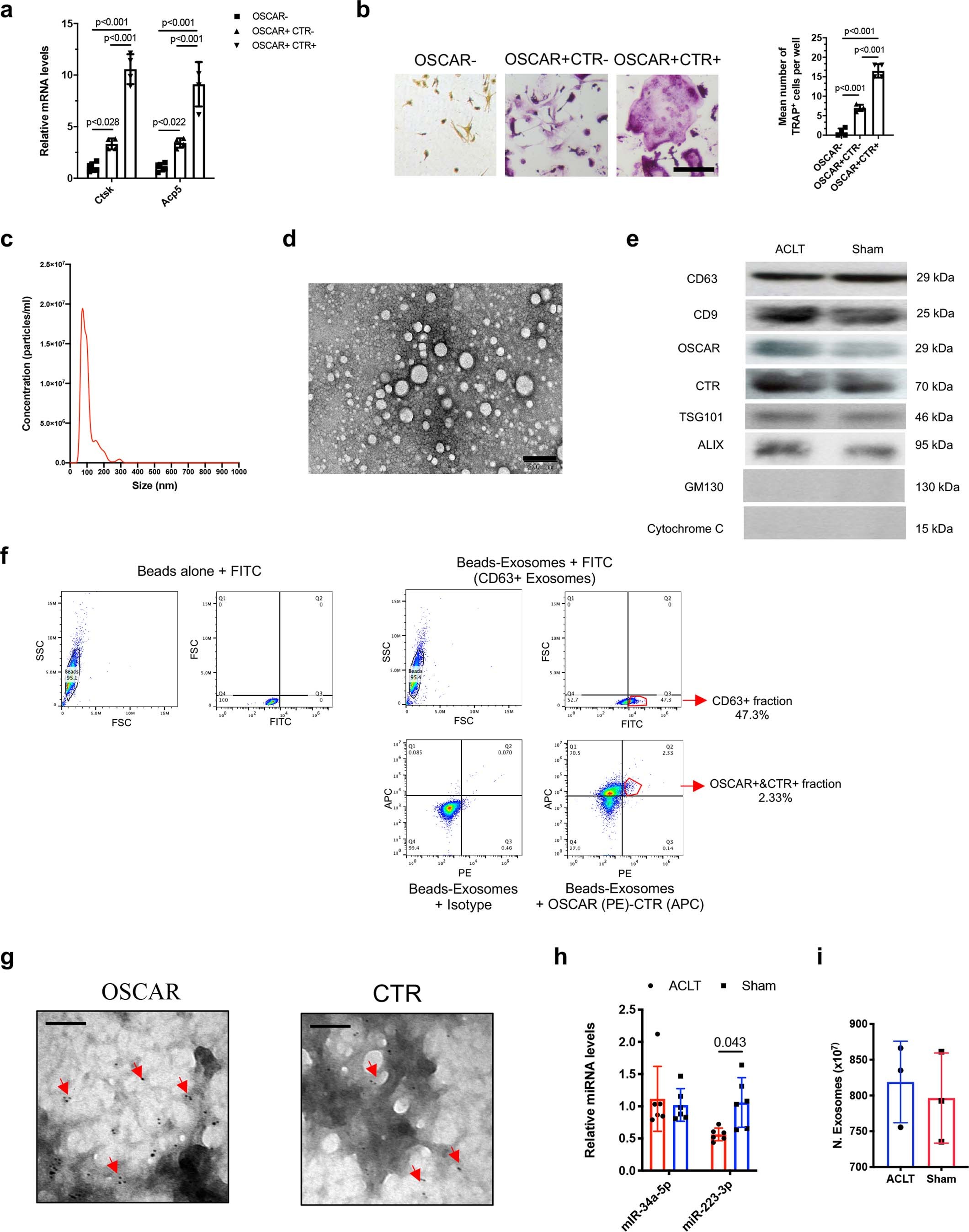
Extended Data Fig. 1: Characterization for bone marrow-derived OCs and serum OC-exosomes.

(a) QPCR analysis of the mRNAs of Ctsk and Acp5 in osteoclasts (OSCAR+CTR+OCs), OC precursors (OSCAR+CTR-OCPs) and non-osteoclastic cells (OSCAR-CTR-cells) isolated from mouse hindlimb bone marrow cells by magnetic activated cell sorting (MACS). (b) Representative TRAP staining images and the number of TRAP+ multinucleated cells in the culture of the aforementioned OCs, OCPs and non-OCs. Scale bars: 100 μm. c, Nanoparticle tracking analysis showing the size distribution of the serum exosomes. (d) Representative transmission electronic microscope (TEM) images of serum exosomes. Scale bars: 200nm. (e) Western blot analysis of the exosome markers CD63, CD9, TSG101, ALIX, the osteoclast-specific markers OSCAR and CTR, and the cytoplasma proteins GM130 and cytochrome C in serum exosomes. g, Gating strategy for characterization of the circulating OC-exosomes by flow cytometry analysis. The circulating exosomes were harvested from the serum, purified by the CD63 magnetic beads and visualized by the FITC staining. The CD63+ fraction was further gated for sorting the OC-exosomes co-expressing OSCAR (PE) and CTR (APC). (g) Representative TEM images of serum OC-derived exosomes expressing OSCAR and CTR (indicated by red arrows). Scale bars: 200nm. (h) QPCR analysis of sera exosomal miR-223-3p and miR-34a-5p from ACLT and Sham mice at 2 weeks after surgery, respectively. (i) The exosome quantitation (per 106 cells) in cell culture supernatant of OCs differentiated from bone marrow monocyte/macrophage (BMMs) from ACLT and Sham mice at 2w after surgery, respectively. Data are shown as mean ± s.d. All experiments were performed in at least biologically independent triplicates in each group. The exact p values are shown in figures. In a & h, Two-way analysis of variance (ANOVA) with either Turkey’s (a) or Bonferroni’s (h) multiple comparisons test was used for statistical analysis. In b, One-way ANOVA with Turkey’s multiple comparisons was used for statistical analysis. In i, student’s t-test was used for statistical analysis.