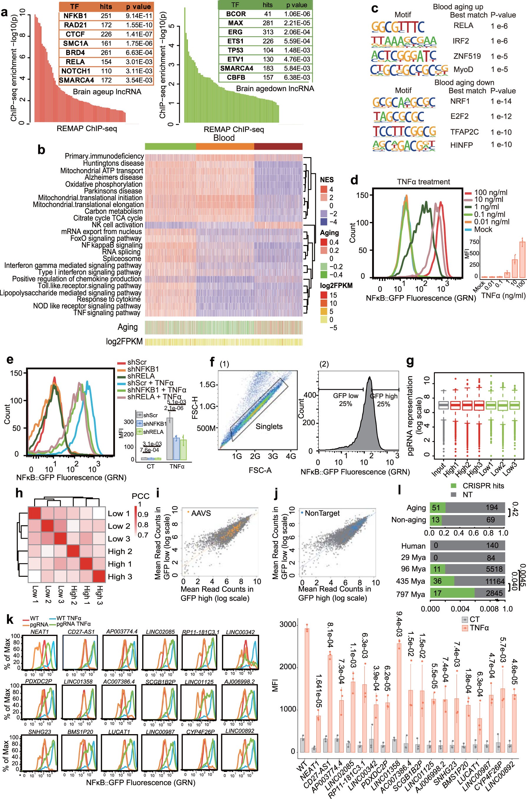
Extended Data Fig. 4: Enriched functions of blood aging-associated lncRNAs and the general information of CRISPR screen.
From: Aging-associated lncRNAs are evolutionarily conserved and participate in NFκB signaling

a, TF enrichment in brain aging up or down lncRNAs in REMAP ChIP-seq dataset. b, Heatmap showing NES from guilt-by-association to annotate the function of blood aging-associated lncRNAs. Each column is lncRNA and each row is GO term. The other 2 columns are age correlations and expression levels of blood aging-associated lncRNAs c, Motif enrichment of promoter regions of blood aging up lncRNAs by Homer. Equal number of random background regions serve as control. d, GFP fluorescent intensity of serial concentrations of TNFα stimulated NFκB pathway reporter cells, revealed by FACS. e, GFP fluorescent intensity of TNFα stimulated NFκB pathway reporter cells after knocking down NFKB1 or RELA by shRNAs. f, Gating strategy: (1) singlets were selected by FSC-H against FSC-A; (2) singlets were gated for GFP high/low populations. g, Boxplot showing the pgRNAs distribution after selected GFP high and low under TNFα stimulation from n = 3 replicates. Centerline indicates median value; box limits are the interquartile range of 25th and 75th percentiles; whiskers each extend 1.5 times of the interquartile range of maxima and minima; dots are outliers. h, The Pearson correlation coefficient of CRISPR sequence normalized reads between 3 independent replicates of GFP high and GFP low sorted cells. i, Mean read counts of pgRNAs targeting the AAVS1 loci. j, Mean read counts of pgRNAs targeting the non-target controls. k, GFP fluorescent intensity of TNFα stimulated NFκB pathway reporter cells after knocking out 18 GFP low selected lncRNAs by each pgRNAs. All the Fluorescent intensity measurements including WT were performed in the same batch. The MFI in (d, e, k) were analyzed by FlowJo. Data in (d, e, k) are presented as mean ± s.d. in n = 3 independent experiments. All p values in (d, e, k) were calculated using two-sided unpaired Student’s t-test.