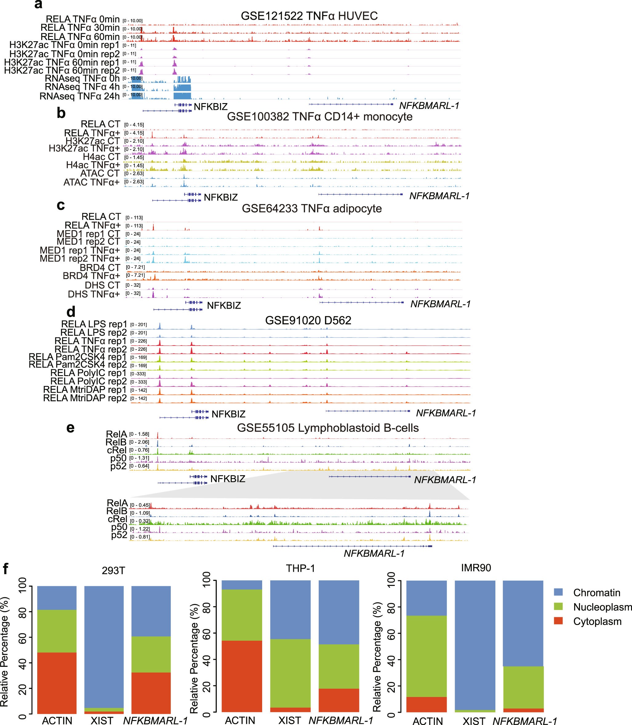
Extended Data Fig. 7: The chromatin binding profile of NFΚBMARL-1.
From: Aging-associated lncRNAs are evolutionarily conserved and participate in NFκB signaling

a, Genome browser view showing the transcription factor binding profile of RELA and the epigenetic status of H3K27ac after in TNFα stimulated HUVEC. b, Genome browser view showing the transcription factor binding profile of RELA and the epigenetic status of H3K27ac, H4ac and ATAC after TNFα treatment in CD14 + monocyte. c, Genome browser view showing the transcription factor binding profile of RELA, MED1 and BRD4 and the epigenetic status of H3K27ac after TNFα treatment in adipocyte. d, Genome browser view showing RELA binding profile on NFKBIZ and NFΚBMARL-1 under LPS, TNFα, Pam2CSK4, PolyIC and MtriDAP treatment in D562. e, Genome browser view showing 5 NFκB pathway family members binding on NFKBIZ and NFΚBMARL-1 in lymphoblastoid B cells. f, Cellular fraction distribution of NFΚBMARL-1 in TNFα (10 ng/ml) induced 293 T, THP1 and IMR90, revealed by RT-qPCR.