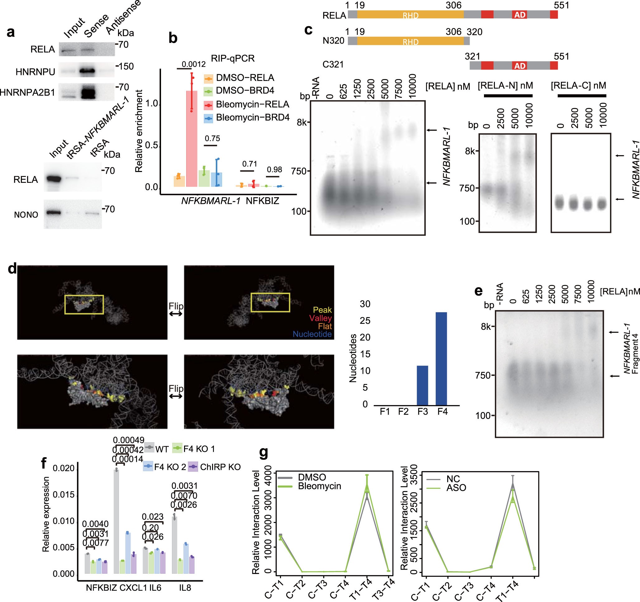
Extended Data Fig. 9: The mechanism of NFΚBMARL-1 regulates NFKBIZ.
From: Aging-associated lncRNAs are evolutionarily conserved and participate in NFκB signaling

a, Top: NFΚBMARL-1 RNA pull-down assay for RELA, HNRNPU and HNRNPA2B1 in THP1, revealed by western blot. Bottom: RELA binding in tRSA-RNA pull-down for NFΚBMARL-1, quantified by Western blot. b, Native RIP assay by anti-p65 and anti-BRD4 in Bleomycin-induced senescent IMR90, followed by RT-qPCR for NFΚBMARL-1 and NFKBIZ. c, The EMSA of 1ug NFΚBMARL-1 binds to serial concentrations of his tag RELA, RELA-N or RELA-C. d, Left, 3D modeling the interaction structure of RELA (1NFI) and NFΚBMARL-1. The docking 3D structure was visualized by Pymol with the interaction region between RNA and protein within 3 Å colored. The docking nucleotides from RNA are blue. The docking amino acid from RELA is shown with the yellow peak region, the red valley region and orange flat region. Right, the interacting nucleotides in each fragment of NFΚBMARL-1. e, 1μg NFΚBMARL-1 F4 binds to serial concentrations of his tag RELA, revealed by EMSA. f, Expression quantification of NFKBIZ, CXCL1, IL6 and IL8 by RT-qPCR after mutating F4 or ChIRP peak region, induced senescence by bleomycin. g, The genomic interaction from NFΚBMARL-1 and ChIRP binding region to the long and short promoter region of NFKBIZ in bleomycin treated or NFΚBMARL-1 KD IMR90, revealed by 3C-qPCR. The Data in (b, f) are presented as mean ± s.d. in n = 3 independent experiments. All p values in (b, f) were calculated using two-sided unpaired Student’s t-test.