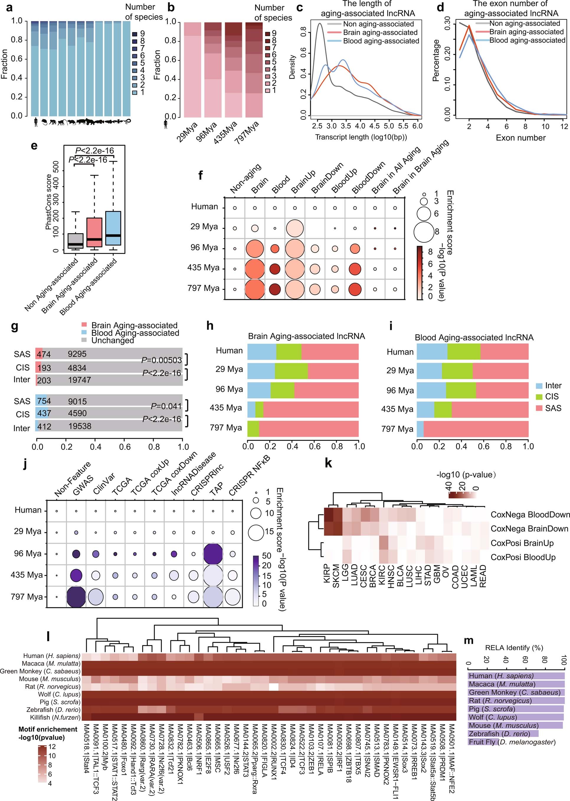
Extended Data Fig. 2: Features of aging-associated lncRNAs in evolutionary ages.
From: Aging-associated lncRNAs are evolutionarily conserved and participate in NFκB signaling

a, Fraction of the lncRNA orthologous conserved to other species. b, Fraction of human-associated lncRNAs conserved to other species in different evolutionary ages. c, Density plot of transcripts length of human brain and blood aging-associated lncRNAs and non-aging-associated lncRNAs. d, Fraction of transcripts exon numbers of human brain and blood aging-associated lncRNAs and non-aging-associated lncRNAs. e, PhasCons20 scores in aging-associated and non-aging-associated lncRNAs. Wilcoxon rank-sum test. Centerline indicates median value; box limits are the interquartile range of 25th and 75th percentiles; whiskers each extend 1.5 times of the interquartile range of maxima and minima. P values were calculated by two-sided Wilcoxon rank-sum test with correction. f, Enrichment analysis of aging-associated protein-coding genes in different evolutionary ages by two-sided Fisher’s exact test. 2000 random non-aging-associated protein-coding genes serve as control. g, Distribution of physical proximity with protein-coding genes for aging-associated lncRNAs. SAS is defined by antisense transcript overlapping with protein-coding genes. CIS is defined by the distance between lncRNA and protein-coding gene <2 kb. Inter is defined by the distance to protein-coding genes >2 kb. h, Fraction of brain aging-associated lncRNAs with different physical proximity to protein-coding genes are conserved to different evolutionary ages. i, Fraction of blood aging-associated lncRNAs with different physical proximity to protein-coding genes are conserved to different evolutionary ages. j, Enrichment analysis of functional lncRNAs in different evolutionary ages by two-sided Fisher’s exact test. 2000 random non-feature lncRNAs serve as control. k, Survival associated and aging-associated lncRNAs enriched in different cancer types in TCGA dataset. l, Motif enrichment heatmap in TSS regions of aging-associated lncRNAs by Homer. The heatmap shows the motifs significantly enrich in all species (p < 0.05). m, Identity percentage of RELA protein sequence from humans to other species by BLASTP.