Extended Data Fig. 3: Regulatory elements in aging-associated lncRNAs.
From: Aging-associated lncRNAs are evolutionarily conserved and participate in NFκB signaling

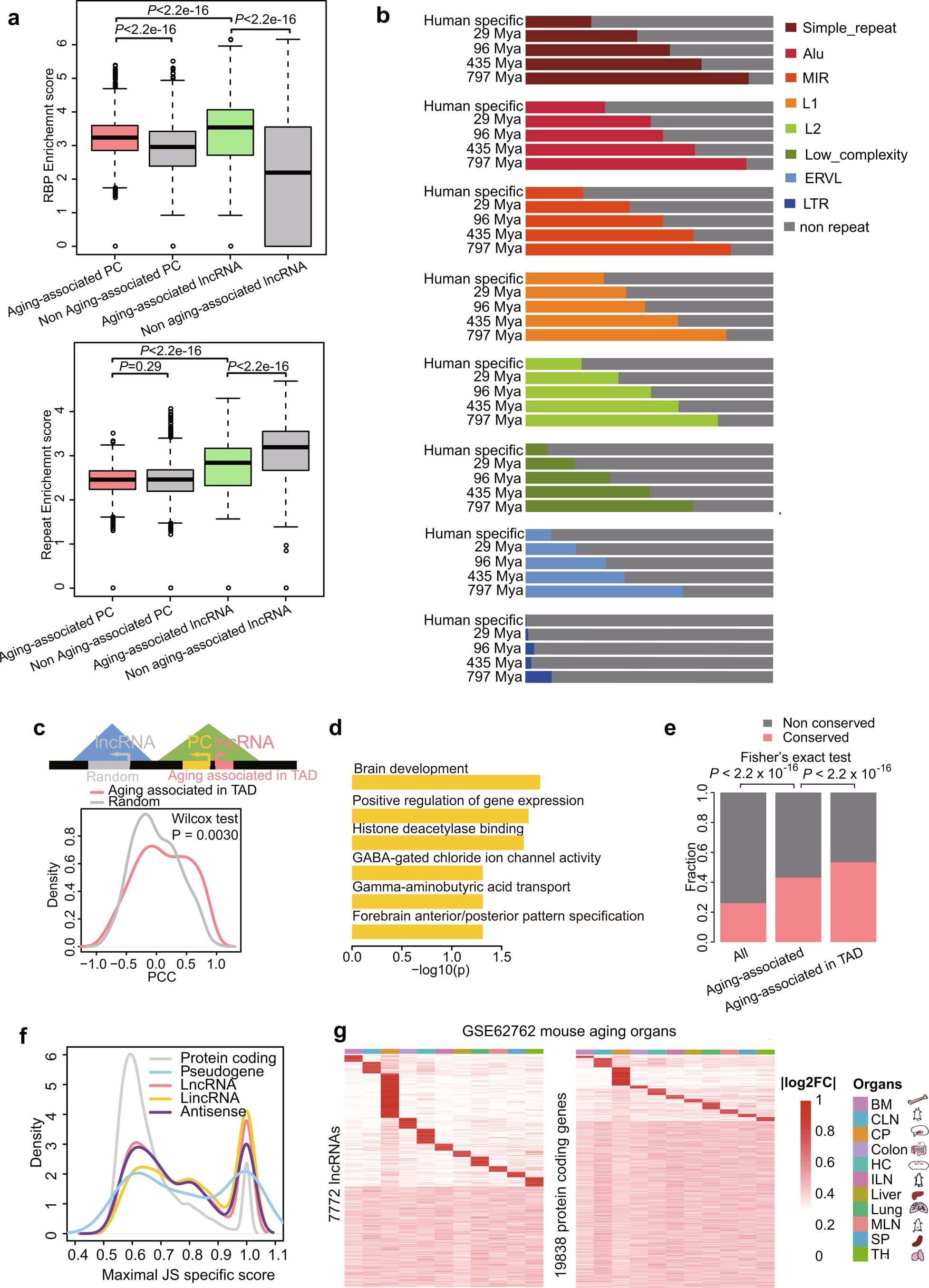
a, Binding sites enrichment of RNA binding proteins (up) and repeats (down) distribute on the protein-coding genes, aging-associated lncRNAs and non-aging-associated lncRNAs. P values were calculated by two-sided Wilcoxon rank-sum test with correction. Centerline indicates median value; box limits are the interquartile range of 25th and 75th percentiles; whiskers each extend 1.5 times of the interquartile range of maxima and minima; dots are outliers. b, Fraction of different types of transposon elements in lncRNAs conserved to different evolutionary ages. c, Density distribution of the Pearson correlation coefficients between closest protein-coding genes to aging-associated lncRNAs in same TAD region. TAD regions are annotated from Hi-C dataset of dorsolateral prefrontal cortex (GSE87112). P values were calculated by two-sided Wilcoxon rank-sum test with correction. d, Functional enrichment of closest protein-coding genes in the same TAD region with aging-associated lncRNAs. e, Fraction of conserved lncRNAs in aging-associated lncRNAs within TAD. P values were calculated by two-sided Fisher’s exact test. f, Density distribution of maximal Jensen Shannon specific score for fold change of each protein-coding genes and lncRNA including lincRNA and antisense. g, Heatmap of the |log2FC| of protein-coding genes and lncRNAs in 11 tissues. The abbreviations are as follows: BM for bone marrow; CLN for cervical lymph nodes; CP for choroid plexus; HC for hippocampus; ILN for inguinal lymph nodes; MLN for mesenteric lymph nodes; SP for spleen; TH for thymus.