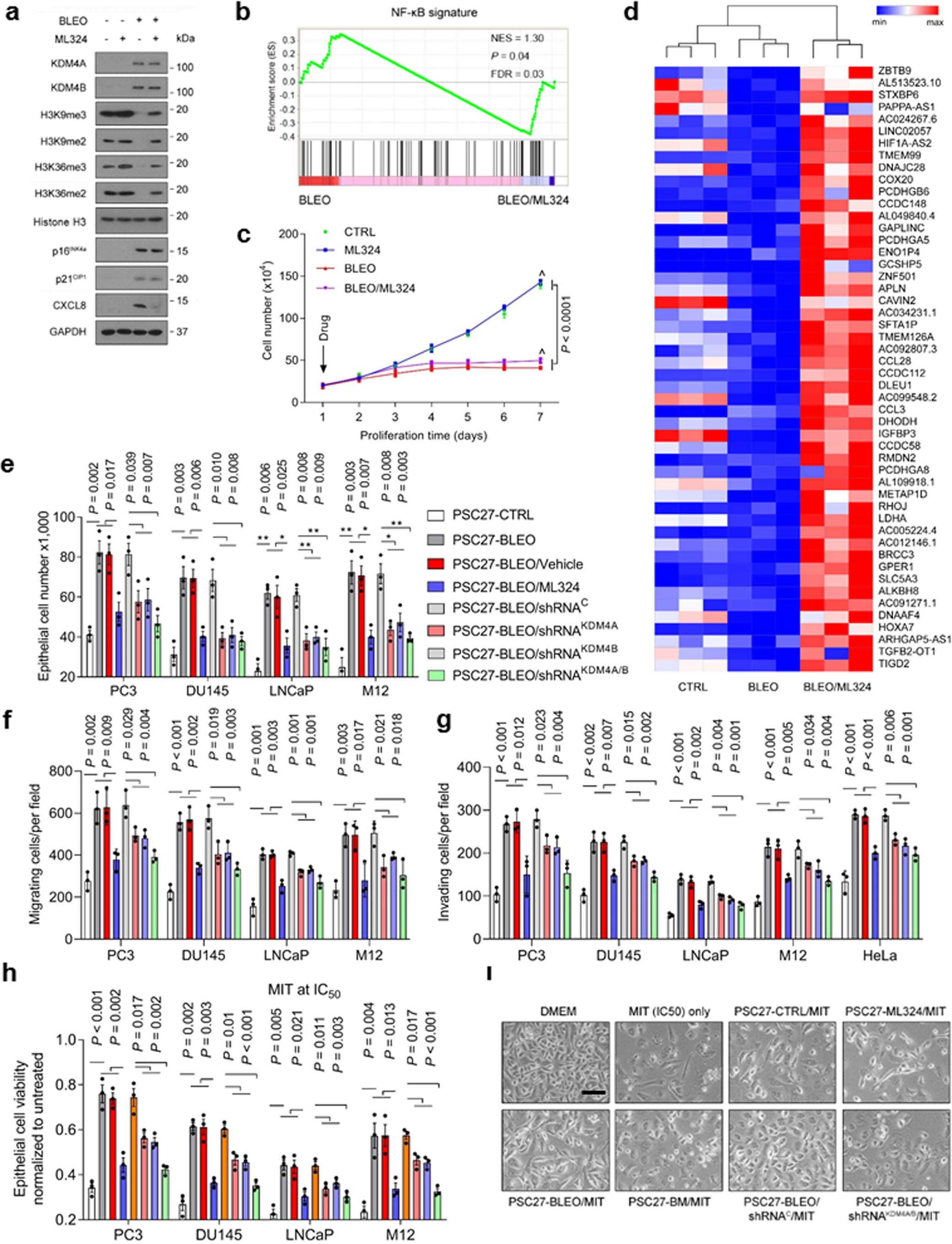
Extended Data Fig. 5: Targeting KDM4 reduces prostate cancer malignancy driven by senescent stromal cells.

a, Immunoblot analysis of KDM4A/B expression, H3K9/H3K36 methylation, CXCL8 and senescence marker expression in PSC27 treated by BLEO and/or ML324, a small molecule inhibitor of KDM4. GAPDH, loading control. b, GSEA profiling of gene expression with significant enrichment scores exhibiting an NF-κB-specific signature in BLEO/ML324 co-treated cells compared with BLEO only-treated cells. c, Growth curve assessment of PSC27 cells upon exposure to BLEO, ML324 or both. Cells were counted at indicated timepoints after initiation of assays. d, Heatmap depicting the influence of DNA damage and ML324 on transcriptomic expression profile of PSC27 cells. Genes displayed are downregulated upon BLEO-induced cellular senescence, and sorted by their expression fold change in response to ML324 treatment (in descending order). e, Measurement of in vitro proliferation of prostate cancer (PCa) cells after exposure to the conditioned media (CM) of stromal cells treated by BLEO, ML324 or both, or transduced with individual shRNAs to deplete KDM4A/B. DMEM, routine media for PCa cell culture supplemented with 10%FBS. f, Assessment of in vitro migration of PCa cells after exposure to the CM of stromal cells treated as described in (e). g, Evaluation of in vitro invasion of PCa cells after exposure to the CM of stromal cells treated as described in (e). h, Chemoresistance of PCa cells to the cytotoxic agent mitoxantrone (MIT) given at the IC50 value of individual PCa cell lines upon culture with the CM described in (e). i, Representative images of PC3 cells upon treatment with the CM as described in (e). BM, BLEO/ML324. Scale bar, 100 μm. Data are shown as mean ± SD and representative of 3 independent experiments. Data in a, i are representative of 3 biological replicates. b, Statistical significance was calculated using one-way ANOVA with Tukey’ s post hoc comparison. c, P value was determined by two-way ANOVA, and adjusted for multiple comparisons. e–h, P values were determined by two-sided unpaired t-test, and adjusted for multiple comparisons.