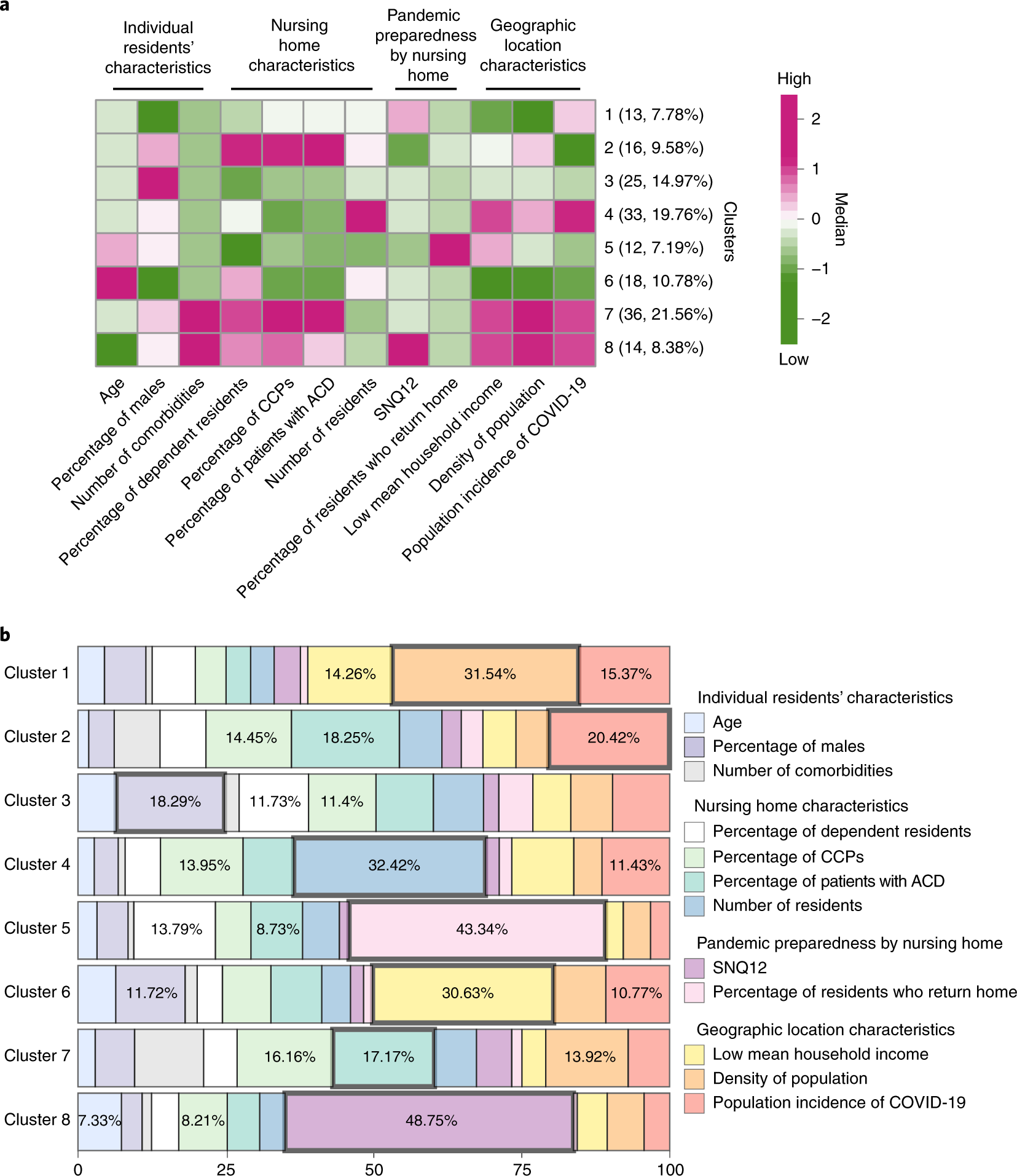
Fig. 1: Heatmap of nursing home clusters.

a, Heatmap of nursing home clusters. For each characteristic (x axis), the extent of the difference between the mean of a given cluster and the median of the entire sample is illustrated with the following color code: green tones indicate a mean of the cluster below the median of the entire sample, whereas purple tones indicate a mean of the cluster above the median of the entire sample. In both cases, more intense colors represent greater differences between the cluster and the whole sample. For each cluster, the number of nursing homes is indicated (n, percent of total). Extended Data Fig. 2 provides further details regarding the distribution of characteristics in each cluster. b, Contribution of variables to each cluster. Percentages are shown for the three variables with greater weight. Black squares highlight the most important variable.