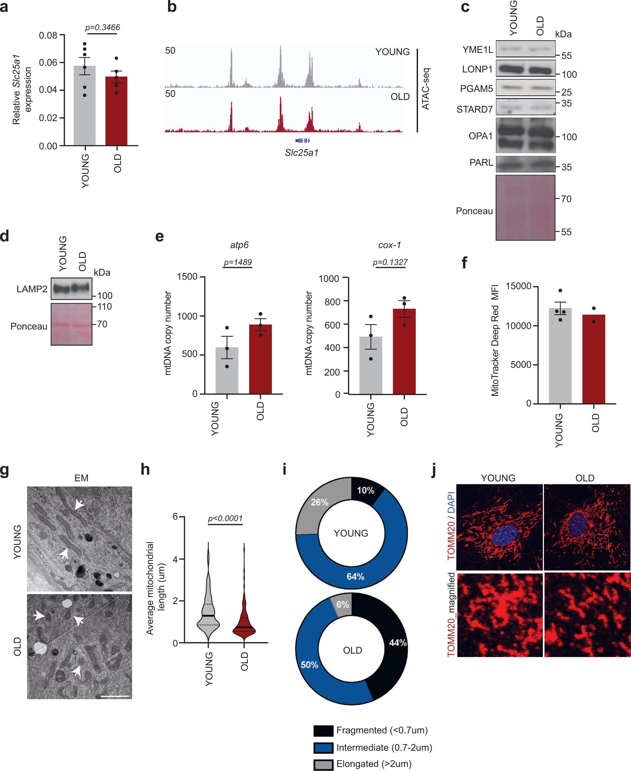
Extended Data Fig. 6: Comparison of diverse mitochondrial parameters between young and aged MSCs.

(a) qPCR analysis of the expression levels of the Slc25a1 gene, which encodes the citrate carrier. β-actin expression levels were used as an internal control for normalization. n = 6 biological replicates for young cells and n = 5 biological replicates for aged cells. (b) Genome Browser views showing chromatin accessibility assessed by ATAC-seq in young and aged MSCs, near the Slc25a1 gene. (c) Representative immunoblots for YMEL1, LONP1, PGAM5, STARD7, OPA1 and PARL proteins. Membranes were stained with Ponceau S, loading control. n = 3 biologically independent replicates. (d) Representative immunoblot for LAMP2 in young and aged MSCs. Ponceau S, loading control. n = 3 biologically independent replicates. (e) Quantification of mtDNA content in young and aged cells by qPCR analysis of the expression levels of the mitochondria-encoded atp6 and cox-1 genes. Expression levels of the nucleus-encoded β-actin was used as an internal control, for normalization. n = 3 biologically independent replicates. (f) Mean Fluorescence Intensity (MFI) of young and aged cells after staining with MitoTracker Deep Red FM dye. Analysis was performed by flow cytometry; n = 4 biologically independent replicates for young mice and n = 2 biologically independent replicates for old mice. (g-i) Observation of mitochondrial structure under the electron microscope (g), analysis of the average mitochondrial length of 60-120 mitochondria from n = 3 biologically independent young and aged (h) and manual classification of mitochondria into three categories: fragmented (length<0.7um), intermediate (length:0.7-0.2um) and elongated (length>0.2um); (i). Scale bars, 2um. (j) Representative images after TOMM20 staining of young and aged cells. Nuclei were stained with DAPI. Higher magnification of areas within the box is shown in the panel below each image. Scale bars, 25um. n = 3 biologically independent replicates. Data in (a), (e) and (f) are shown as mean ± SEM. Data in (h) is shown as a violin plot, where the mean is indicated by a solid line and the quartiles are indicated with dashed lines. Statistical significance in (a), (e), (f) and (h) was determined using unpaired two-sided t-Test.