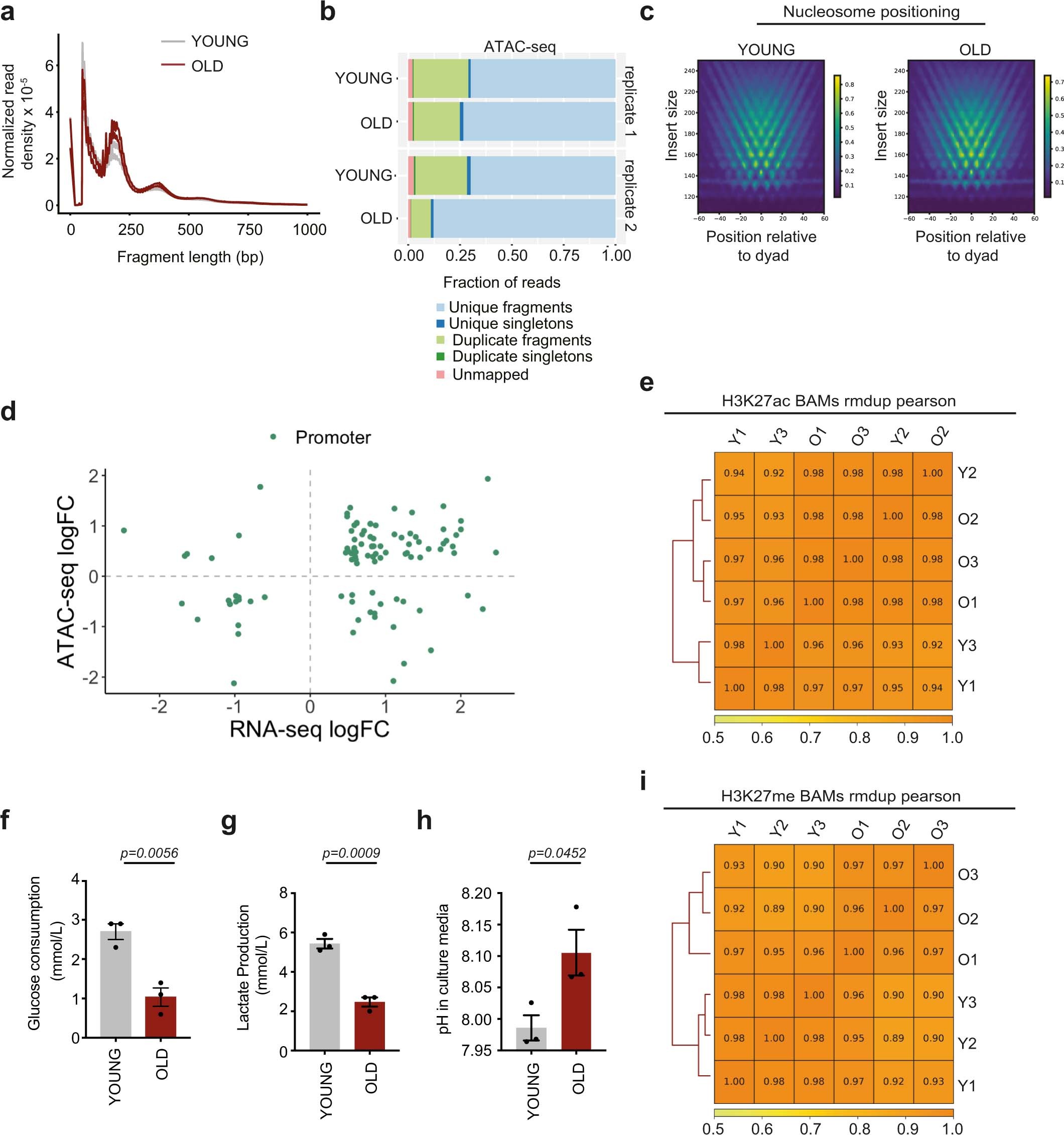
Extended Data Fig. 3: Quality control measurements for the epigenetic analyses.

(a-b) Insert size distribution of each single ATAC-seq library (2 libraries per age group- a) and mapping statistics for each individual replicate (b). (c) V-plot to characterize dyad position within the nucleosomes. (d) Correlation of ATAC-seq and RNA-seq data, where the log2 fold change (logFC) of genes differentially expressed in young and aged MSCs and of their differentially accessible promoters is plotted. Only the significantly differentially expressed genes (adjusted p-value <= 0.05) after multiple testing correction were taken into account here. (e) Correlation matrix of three young (Y) and three old (O) replicates, after H3K27ac CUT&RUN-seq. (f-h) Glucose consumption (f), lactate production (g) and pH (h) measured in the media of young and aged cells using the Vi-Cell MetaFLEX instrument. n = 3 biologically independent replicates. Data are presented as mean ± SEM. Statistical significance was determined using two-sided unpaired t-Test.