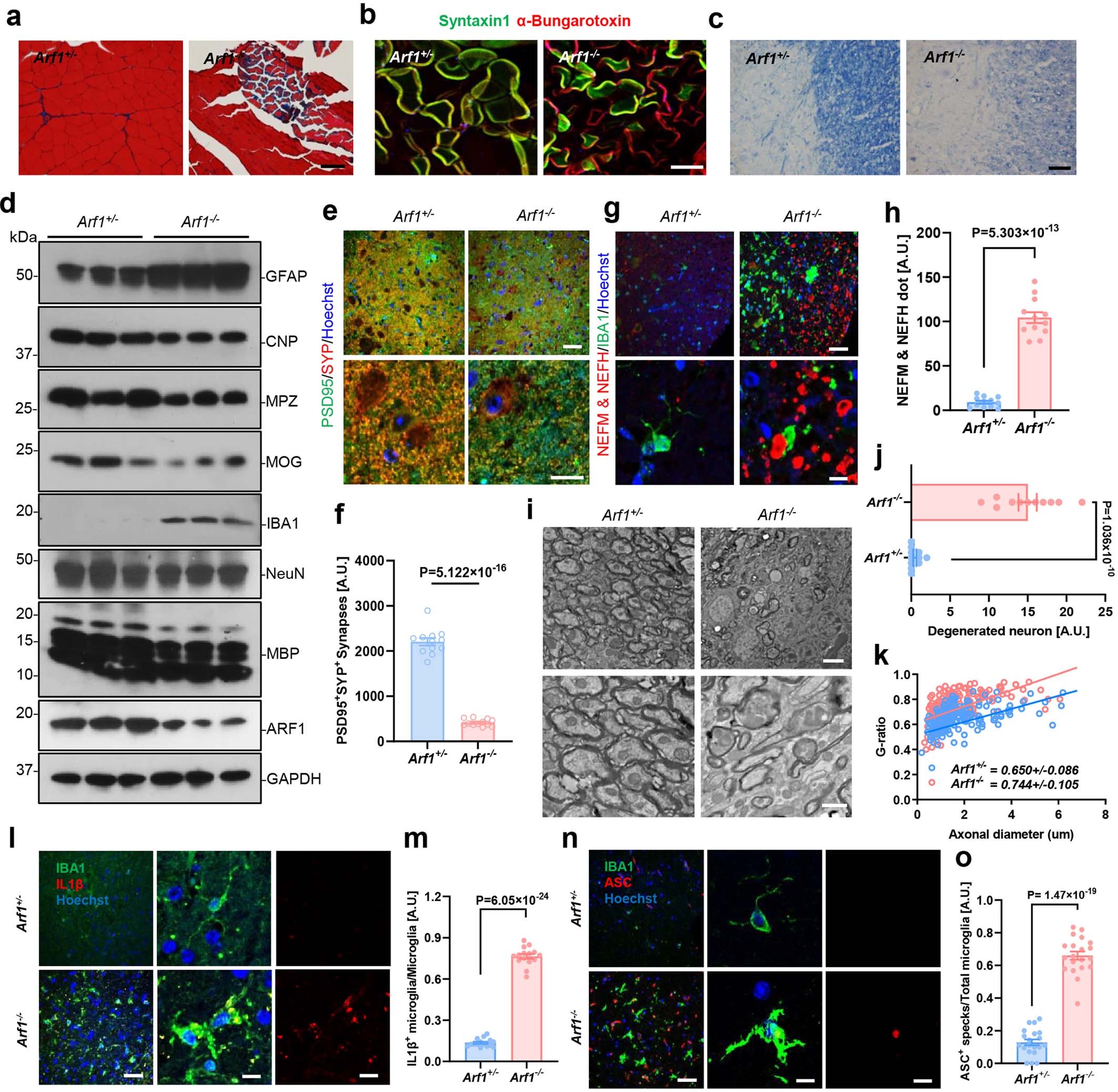
Extended Data Fig. 4: Neuronal specific ablation of ARF1 promotes formation of lipid droplets induces the neurodegenerative phenotypes in mice.

a-b, Masson’s trichrome (a), Syntaxin1 and α-bungarotoxin (b) immunostaining sections of triangularis sterni (TS) muscles from control and neuronal ARF1-KO mice. Scale bar: 50 μm. c, Luxol Fast Blue Staining of spinal cord from control and neuronal ARF1-KO mice. Scale bar: 50 μm. d, Immunoblot of ARF1, myelin proteins, GFAP, IBA1, and NeuN in spinal cords of control and neuronal ARF1-KO mice. e-f, Immunofluorescence (e) staining for PSD95, Synaptophysin (SYP) and Hoechst, and quantification of PSD95-positive and synaptophysin-positive synapses (f) in spinal cords from control and neuronal ARF1-KO mice. Scale bar: 50 μm (top), 20 μm (bottom). g-h, Representative spinal cord sections from mice with the control and neuronal ARF1-KO were analyzed by immunofluorescence staining (g) for NEFM & NEFH, IBA1, and Hoechst, and quantification of NEFM & NEFH dots (h). Scale bar: 50 μm (top), 10 μm (bottom). i, Electron microscopy (EM) images of axons in the medulla of control and neuronal ARF1-KO mice. Scale bar: 4 μm (top), 1 μm (top). j, Quantification of degenerated neurons in the EM sections. (e-j: n = 12 images observed from 3 mice). k, G-ratio analysis the EM images from the medulla of control and neuronal ARF1-KO mice. l, m, Immunofluorescence staining for IBA1, IL1β and Hoechst (l) and quantification of IL1β (m) in microglia from spinal cords of control and ubiquitous ARF1-KO mice. (n = 15 images of observation in 3 mice). n, o, Immunofluorescence staining for IBA1, ASC and Hoechst (n), and quantification of ASC in microglia (o) from spinal cords of control and ubiquitous ARF1-KO mice. (n = 20 images observed from 3 mice). l & n: Scale bar: 50 μm (left), 10 μm (middle and right). Data representative one of three independent experiments, data represented as mean ± SEM. P value was calculated by two-tailed t-test.