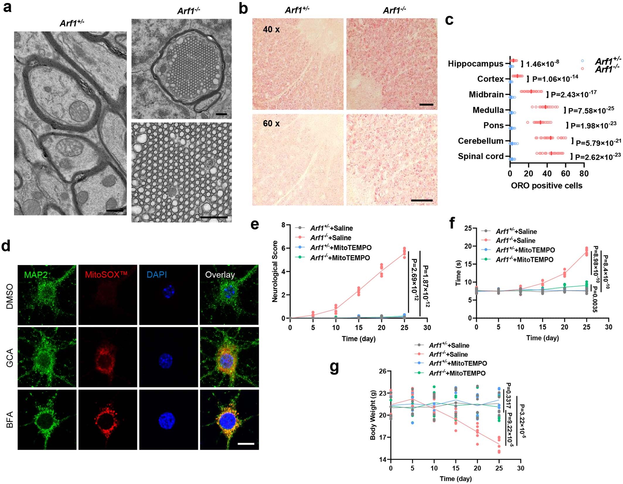
Extended Data Fig. 5: ARF1-ablated neurons promote formation of lipid droplets.

a, Electron microscopy showed lipid aggregates formulated in axons of neuronal ARF1-KO mice spinal cords. Scale bar: 500 nm. Data represents one of three independent experiments. b, c, Oil Red O staining (b) and quantification of Oil-Red-O-positive cells (c) of spinal cords from control and the neuronal ARF1-KO mice. Scale bar: 50 μm. Quantification of 20 images from three mice per group. Data are represented as mean ± SEM. d, Immunofluorescence stained with MitoSOXTM and MAP2 in primary culture neurons treated with Arf1 inhibitors GCA, BFA or DMSO. Scale bar: 10 μm. e-g, Treatment of control and the neuronal ARF1-KO mice with saline or mitochondrial ROS inhibitor MitoTempo (5 mg/kg) from day 6 to day 20 and checked the neurodegenerative phenotypes. n = 6 per group, 3 male and 3 female mice. Data representative one of three independent experiments. Data are represented as mean with each replicate. P value was calculated using two-tailed t-test in Fig.b, and Two-way ANOVA (or mixed model) with Tukey’s multiple comparisons test in Fig. e-g.