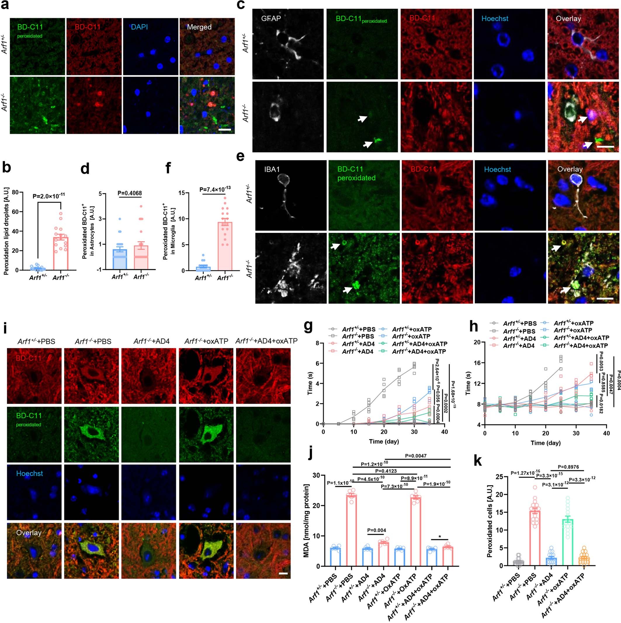
Extended Data Fig. 6: Lipid droplets exist in microglia but not astrocytes in the ARF1-deleted mice.

a,b, Immunofluorescence imaging (a) and quantification (b) of Bodipy-C11 in spinal cord of control and the ubiquitous Arf1-KO mice. (n = 15 images from 3 mice). Scale bar: 10 μm. c, d, Immunofluorescence imaging (c) and quantification (d) of BD-C11 and GFAP-positive astrocytes in spinal cord of control and neuronal ARF1-KO mice. (n = 20 images from 3 mice). Scale bar: 10 μm. e,f, Immunofluorescence staining (e) and quantification (f) of BD-C11 and IBA1-positive microglia in spinal cord of control and neuronal ARF1-KO mice. (n = 16 per group from 3 mice). Data are represented as mean ± SEM. g,h, Control (Arf1+/-) and neuronal ARF1-KO (Arf1-/-) mice were treated with PBS, AD4, and oxATP and assayed for various phenotypes: (g) neurological score and (h) balance beam test. (n = 5 mice per genotype). Data are represented as mean ± SEM with each replicate. i, Immunofluorescence staining for BD-C11 and Hoechst in spinal cord sections of control and neuronal Arf1-/- mice with indicated treatments. (n = 5 mice per condition), scale bars: 10 μm. j, MDA levels in spinal cord lysates from control and neuronal ARF1-KO mice with the indicated treatments (n = 5 per condition). k, quantification of peroxidated BD-C11 cells in neuronal Arf1-KO (Arf1-/-) mice and control mice with indicated treatments (n = 15 images observed from 3 mice). Data representative one of three independent experiments. Data are represented as mean ± SEM. P value in Fig. b, d, f, j, k using two-tailed t-test. P-value was calculated in Fig. g, h by Two-way ANOVA (or mixed model) with Tukey’s multiple comparisons test.