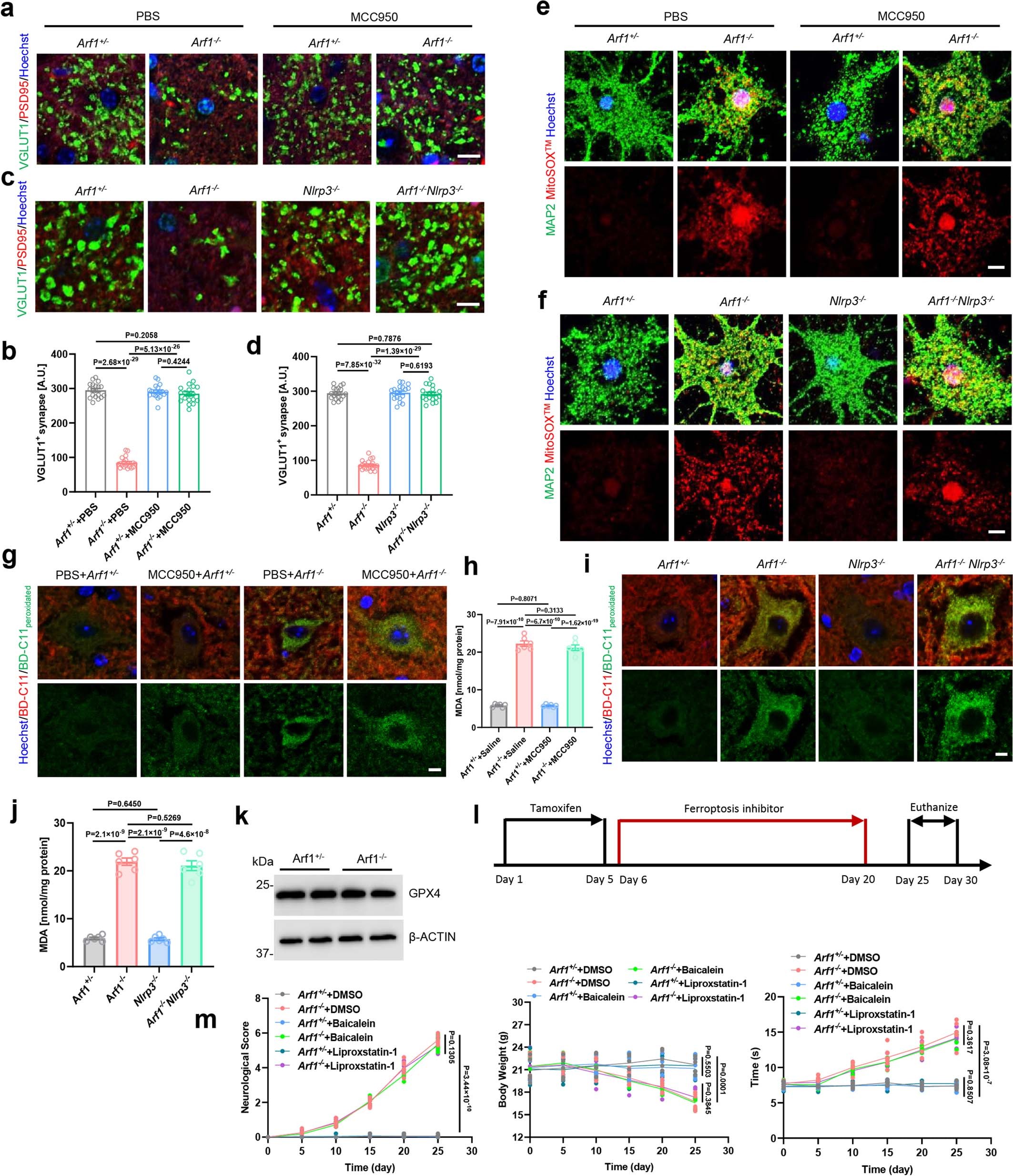
Extended Data Fig. 8: Knocking down Nlrp3 suppressed the neurodegenerative phenotypes of the neuronal ARF1-KO mice.

a-j, The defects of synapses in neuronal ARF1-KO mice were restored by MCC905 treatment (a, b) or NLRP3 knockout (c, d). Synapses were checked by staining of VGLUT1 and PSD95 (a, c) and quantified (b, d) in the spinal cord from mice with the indicated genotypes. Data represents one of three independent experiments. e-j, The MitoSOX signals were suppressed in the neuronal ARF1-KO mice after MCC950 treatment (e) or in NLRP3 knockout (f). However, the lipid peroxidation associated with neuronal ARF1-KO mice was not suppressed after MCC950 treatment (g, h) or NLRP3 knockout (i, j). Scale bars 5 μm. (b & d: n = 19, h & j: n = 6 images observed from 3 mice, one represented experiment from three independent replicates). k, Western blot of GPX4 in spinal cord of control (Arf1+/-) and neuronal ARF1-KO mice (Arf1-/-), β-ACTIN was used as a loading control. Data represents one of three independent experiments. l, experiment set up for ferroptosis inhibitor treatment of mice. m, Inhibition of ferroptosis did not alleviate the neurodegenerative phenotypes of neuronal ARF1-KO mice. (Arf1+/-+DMSO & Arf1-/- + Baicalein, n = 5 each group, 3 male 2 female mice; other groups: n = 6 per group, 3 male and 3 female mice). Data are represented one of three independent experiments and shown as mean ± SEM or mean with each replicate. P value was calculated using two-tailed t-test in Fig. b, d, h, j or two-way ANOVA (mixed model) with Tukey’s multiple comparisons test in Fig. m.