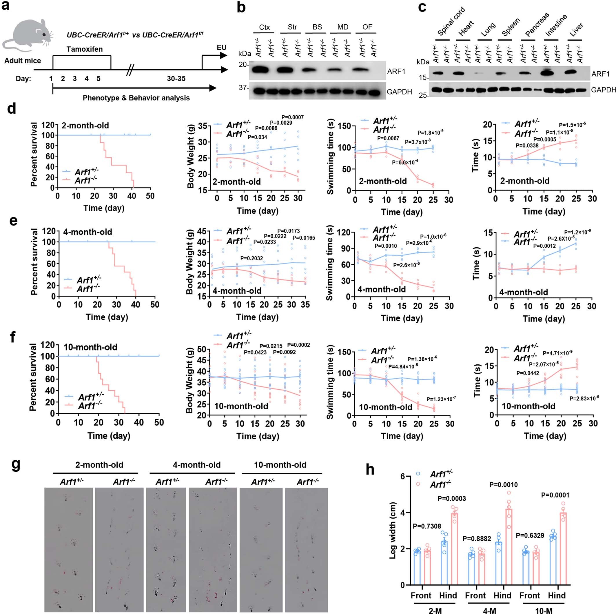
Extended Data Fig. 1: ARF1-deficient mice have movement defects.

Control (UBC-CreER/Arf1f/+, Arf1+/-) and ubiquitous ARF1-KO (UBC-CreER/Arf1f/f, Arf1-/-) mice were assayed. a, Schematic diagram of the experimental strategy used to generate ARF1-KO adult mice. b,c, Western blot analysis of ARF1 expression in different brain regions (b; Ctx-cerebral cortex, Str-striatum, BS-brain stem, MD-midbrain, OF-olfactory bulb) or different organs (c) from control (Arf1+/-) and the ubiquitous ARF1-KO (Arf1-/-) mice. d,e, Survival curve, body weight, forced swimming test and balance beam test of 2-month-old (d), 4-month-old (e) and 10-month-old (f) adult mice. n = 5 mice per group, one representative experiment from three independent experiments. g, Gait of control (Arf+/-) and ubiquitous ARF1-KO (Arf1-/-) mice was examined by footprinting assay at 2-month, 4-month, and 10-month of age. h, Quantification of stride lengths of front and hind footprints of mice in the indicated ages and control or ubiquitous ARF1-KO genotypes. n = 5 per group. Data are from one of three independent experiments and are represented as means ± SEM. P value was calculated using two-tailed t-test.