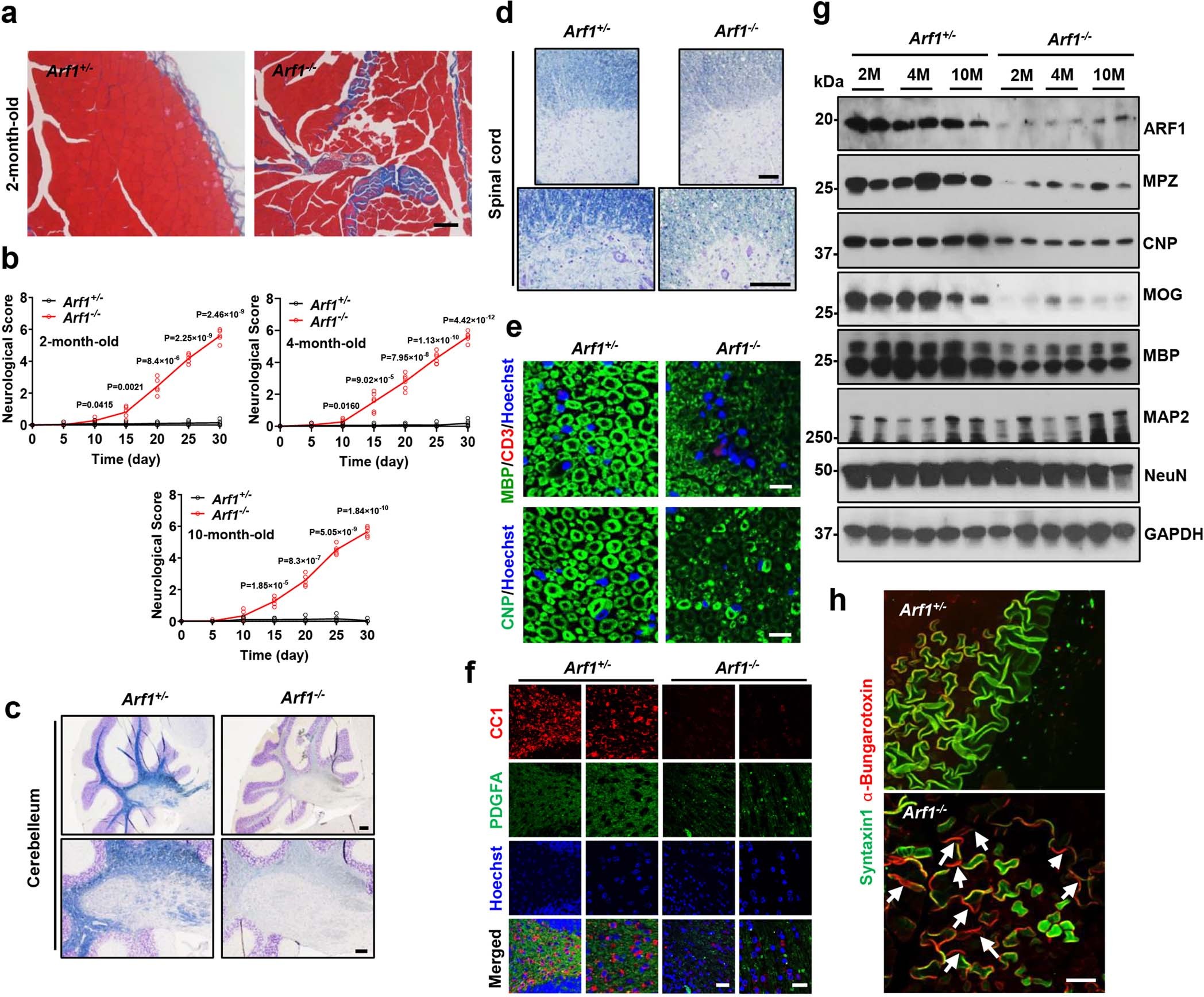
Extended Data Fig. 2: Muscle atrophy, demyelination and neuromuscular denervation of the ubiquitous ARF1-KO mice.

Control mice (UBC-CreER/Arf1f/f, Arf1+/-), the ubiquitous Arf1-KO (UBC-CreER/Arf1f/f, Arf1-/-). a, Masson’s trichrome stained sections of triangularis sterni (TS) muscles from 2-month-old the ubiquitous ARF1-KO comparison with control mice. Scale bar: 100 μm. b, Neurological score of 2-, 4- and 10-month-old control and the ubiquitous ARF1-KO mice. 2-m-old and 10-month-old: n = 5 mice per group, 3 male and 2 female mice. 4-month-old: n = 6 per group, 3 male and 3 female mice. c,d, Luxol Fast Blue Staining of cerebellum (c) and spinal cord (d) of control and the ubiquitous ARF1-KO mice. Scale bar: 100 μm. e, Immunofluorescence staining for MBP, CD3, CNP and Hoechst in spinal cords from control and the ubiquitous ARF1-KO mice. Scale bar: 10 μm. f, Immunofluorescence staining for PDGFRA, CC1 and Hoechst in cerebellum from control and the ubiquitous ARF1-KO mice. Scale bar: 100 μm (left), 20 μm (right). g, Immunoblot analysis of ARF1, myelin proteins and Neuron N (NeuN) in spinal cords of 2-, 4- and 10-month-old control and ubiquitous ARF1-KO mice. h, Syntaxin1 and α-bungarotoxin immunostaining of TS muscles from 2-month-old control and the ubiquitous ARF1-KO mice. Scale bar: 50 μm. Data are represented as mean with each replicate. Data represents one of three independent experiments. P value was calculated using two-tailed t-test.