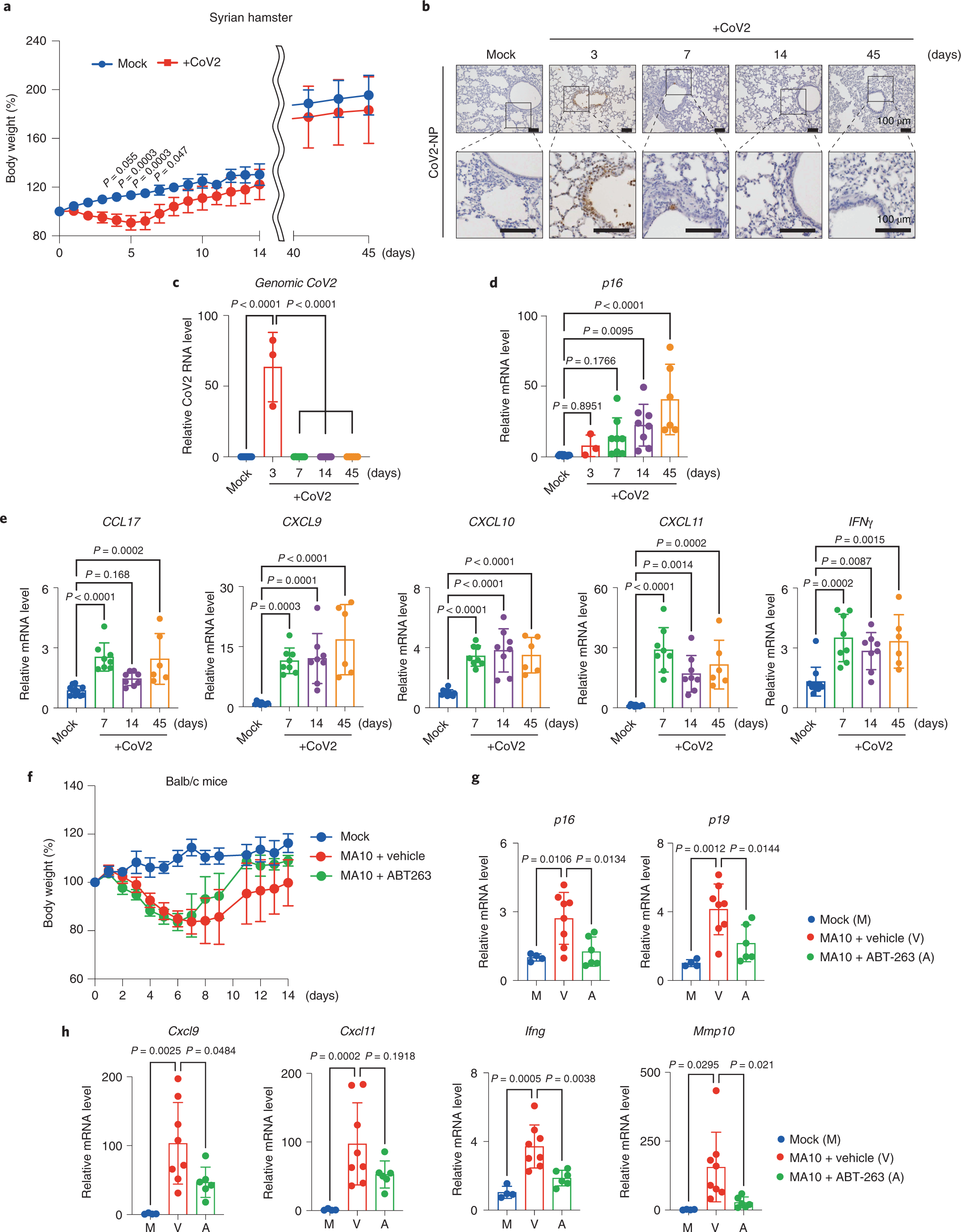
Fig. 4: SARS-CoV-2 infection causes a senescence-associated inflammatory response.

a, Syrian hamsters were intranasally inoculated with SARS-CoV-2 (B.1.1.7) 5.6 × 105 plaque-forming units (p.f.u.; in 80 μl) or medium (mock). The body weight of mock-infected or SARS-CoV-2 (CoV2)-infected hamsters was monitored until day 14 (mock, n = 6; CoV-2, n = 8) and day 45 (mock, n = 3; CoV2, n = 6). Data are presented as the mean percentages of the starting weight (±s.d.). b–e, Syrian hamsters were infected with SARS-CoV-2 (B.1.1.7) (CoV2) or mock and euthanized on days 3 (n = 3), 7 (n = 8), 14 (n = 8) and 45 (n = 6) after infection. Immunohistochemistry images of SARS-CoV-2 N protein (CoV2-NP) staining are shown (scale bars, 100 μm) (b). RT-qPCR analysis of SARS-CoV-2 virus genomic RNA by RT-qPCR (c), p16INK4a (d) and SASP factor expression (e). f–h, BALB/c mice were intranasally inoculated with MA10, 1.0 × 104 median tissue culture infectious dose (TCID50) (in 50 μl) and treated with ABT-263 (n = 6), vehicle (n = 8) or mock infection (n = 4). The body weight was monitored until day 14 (f). The level of gene expression of senescence markers (g) and SASP factors (h) was analyzed by RT-qPCR. For all graphs, error bars indicate mean ± s.d. The y-axis shows the relative amount of RNA when the amount of RNA in Mock is set to 1 (c–e,g,h). Statistical significance was determined by two-way ANOVA followed by Sidak’s multiple comparison test (a) or one-way ANOVA followed by Dunnett’s multiple comparison test (c–e,g,h).