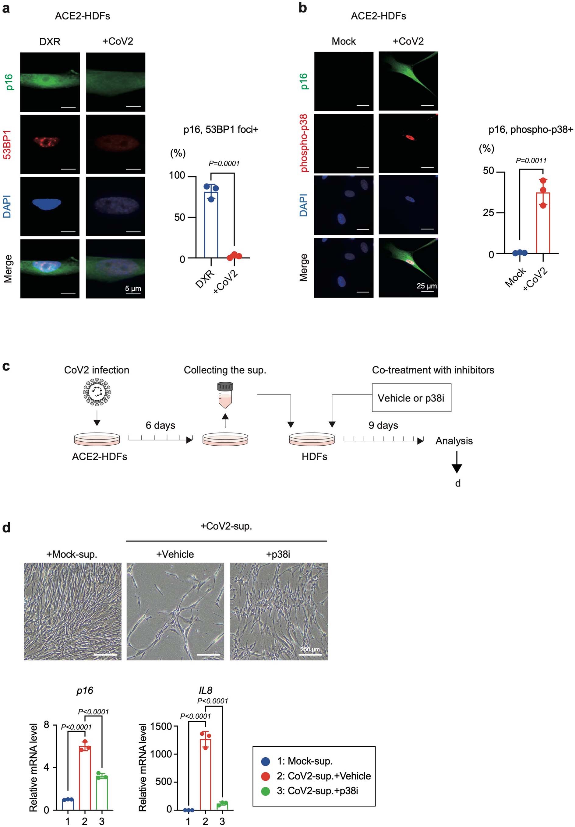
Extended Data Fig. 5: SARS-CoV-2 infection promotes phosphorylation of p38 in human fibroblasts.

a, ACE2-HDFs were rendered senescence by treatment with 250 ng/ml of doxorubicin (DXR) or by infection with SARS-CoV-2 MOI of 1.0 for 9 days. Immunofluorescence images of p16INK4a [green], 53BP1 [red], and DAPI [blue] were shown. The histogram indicated the percentages of 53BP1 foci positive cells in p16INK4a positive cells. DXR treated ACE2-HDFs were positive control of p16INK4a and 53BP1 foci. b, Immunofluorescence images of p16INK4a [green], phosphorylated-p38 [red], and DAPI [blue] were shown. The histogram indicated the percentages of phosphorylated-p38 positive cells in p16INK4a positive cells. c-d. Early passage HDFs were cultured with a conditioned medium of ACE2-HDFs infected with SARS-CoV-2 for 9 days in the presence or absence of 10 μM of p38 inhibitor, SB203580 (p38i). Experimental design (c), representative photographs of the cells (upper panel), and RT-qPCR analysis for indicated genes (d) on day 9 were shown. For all graphs, error bars indicate mean ± standard deviation (s.d.) of biological triplicate. Statistical significance was determined with two-tailed unpaired Student’s t test in (a) and (b), and with one-way ANOVA followed by Dunnett’s multiple comparison test in (d).