Extended Data Fig. 4: A functional analysis assessing the role of p14ARF, p15INK4b and ANRIL in regulating cellular senescence.
From: Post-GWAS functional analysis identifies CUX1 as a regulator of p16INK4a and cellular senescence

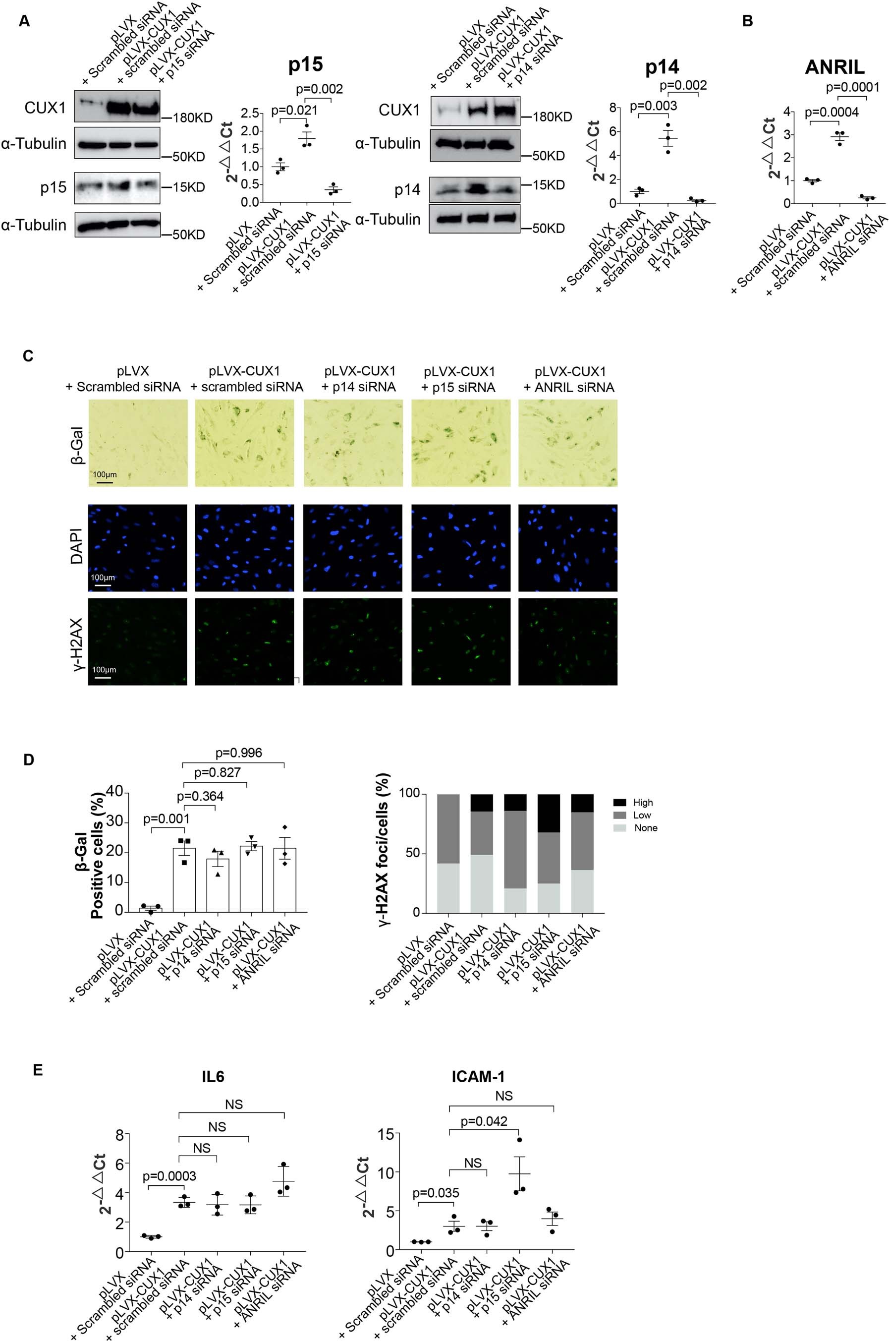
A. Western blot analysis and qPCR showing an over-expression of CUX1 in human ECs (middle lane) resulted in an upregulation of p14ARF and p15INK4b. The upregulation of p14ARF, and p15INK4b can be blocked by RNAi knockdown (right lane). Data for the Western blot analysis represents three biologically independent experiments (n=3). Data for qPCR analysis represents three biologically independent experiments (n=3). B. qPCR showing an over-expression of CUX1 in human ECs (middle lane) resulted in an upregulation of ANRIL. The upregulation of ANRIL can be inhibited by RNAi knockdown (right lane). Data for qPCR analysis represents three biologically independent experiments (n=3). C. SA-β-gal (upper) and γ-H2AX (lower) staining demonstrating that the increase in cellular senescence in the CUX1 over-expressed human ECs cannot be inhibited by the downregulation of p14ARF, p15INK4b or ANRIL. D. Quantitative plots for both β-gal positive cells (%) in SA-β-gal staining and γ-H2AX foci/cells (%) in γ-H2AX staining are shown on the right side of the panel. Data for SA-β-gal and γ-H2AX staining represents three biologically independent experiments (n=3). E. qPCR analysis of the SASP genes IL-6 and ICAM1 showing that a knockdown of p14ARF, p15INK4b, and ANRIL did not decrease the CUX1-induced expression of SASP genes. Data for qPCR analysis represents three biologically independent samples (n=3), each performed in duplicate. pLVX: lentiviral vector for gene expression.