Extended Data Fig. 1: Characterization of the function of CUX1 by siRNA.
From: Post-GWAS functional analysis identifies CUX1 as a regulator of p16INK4a and cellular senescence

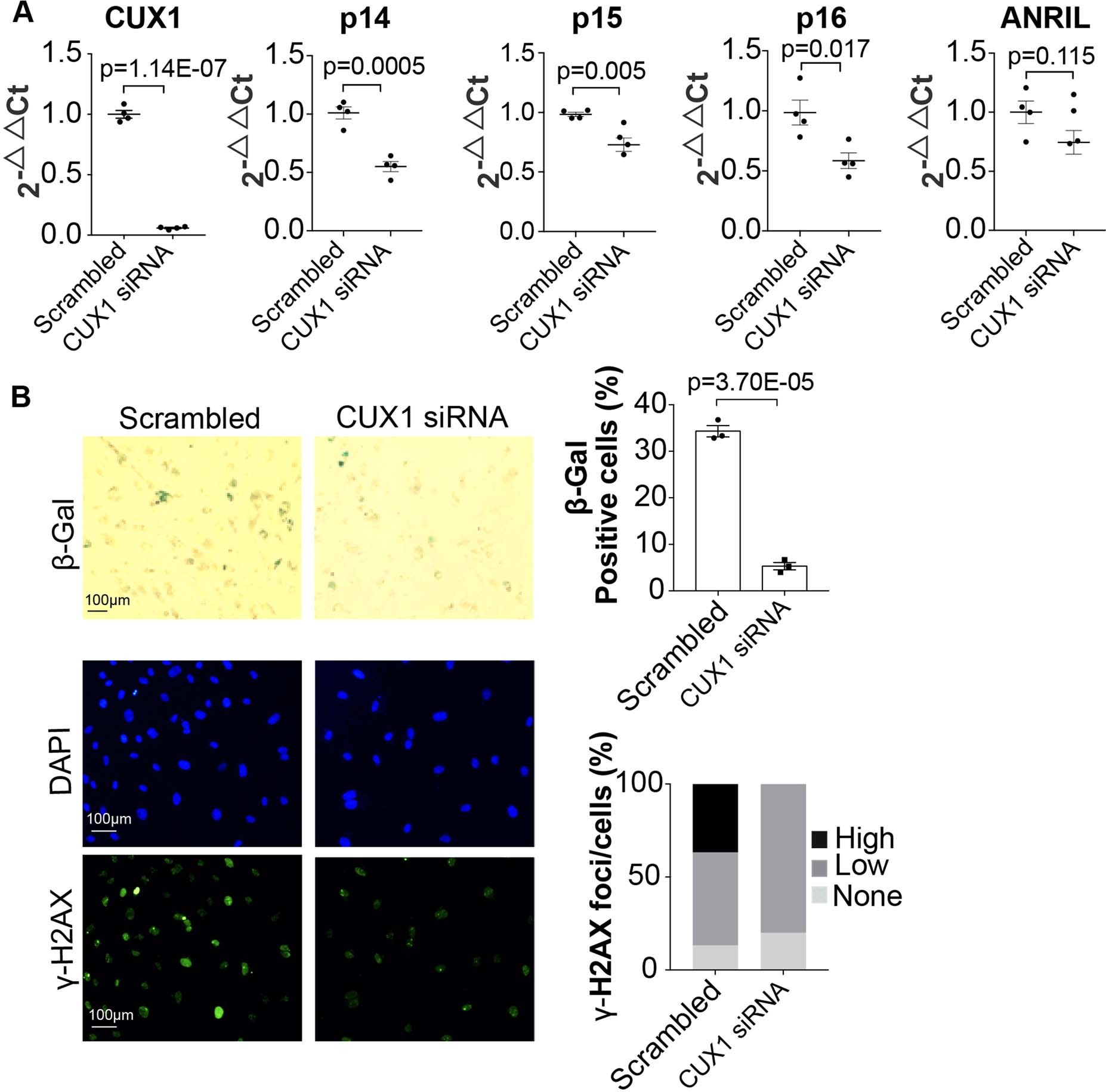
A. qPCR analysis showing that a knockdown of CUX1 by siRNA results in a downregulation of p14arf, p15INK4b, p16INK4a and ANRIL expression in human primary ECs. Data for qPCR analysis represents four biologically independent samples (n=4), each performed in triplicate. B. A downregulation of CUX1 expression by siRNA in ECs represses replicative senescence (right panel) as is shown by both SA-β-gal (upper) and γ-H2AX (lower) staining. Data for SA-β-gal and γ-H2AX staining represents three biologically independent experiments (n=3). Quantitative plots for both β-gal positive cells (%) in SA-β-gal staining (upper) and γ-H2AX foci/cells (%) in γ-H2AX staining (lower) are shown on the right side of the panel.