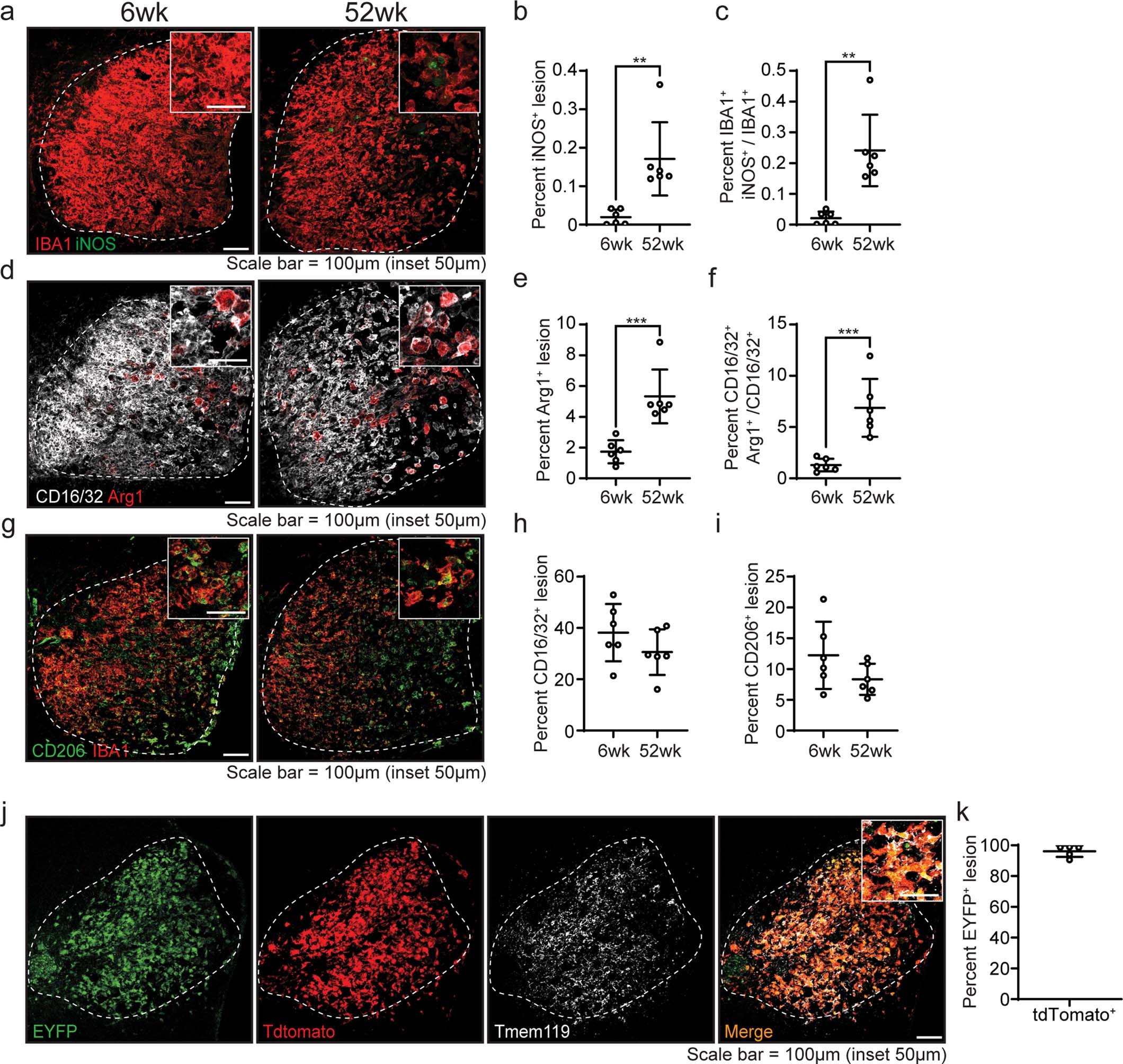
Extended Data Fig. 2: Microglia/macrophages exhibit altered functional phenotype in the ageing lesion at day 7.
From: Single-cell and spatial RNA sequencing identify perturbators of microglial functions with aging

a, d, g) Lesions of 6wk and 52wk mice 7 days after PAzePC injection. Sections were labeled with iNOS (green), IBA1 (red) (a); or with CD16/32 (grey), Arg1 (red) (d); or with CD206 (green), IBA1 (red) (g). b-c, e-f, h-i) Graphs comparing the iNOS+ percent (b), IBA1+ iNOS+ over IBA1+ proportions (c), Arg1+ percent (e), CD16/32+ Arg1+ over CD16/32+ proportions (f), CD16/32+ percent (h), and CD206+ percent (i) between 6wk and 52wk spinal cords within the lesion ROI at day 7. Data were acquired from 2 separate experiments, n = 6 per experimental group. Significance indicated as * p < 0.05, ** p < 0.01, *** p < 0.001, two-tailed, unpaired t-test, comparing 6wk and 52wk mice. Data are represented as mean ± SD. j) Lesions in Cx3cr1CreER x Ai9 mice 7 days after PAzePC injection. The expression of EYFP, tdTomato, and Tmem119 were measured and the percent of EYFP+ tdTomato+ cells is summarized in k). Data were acquired from 1 experiment with 4 mice, summarized as mean ± SD.