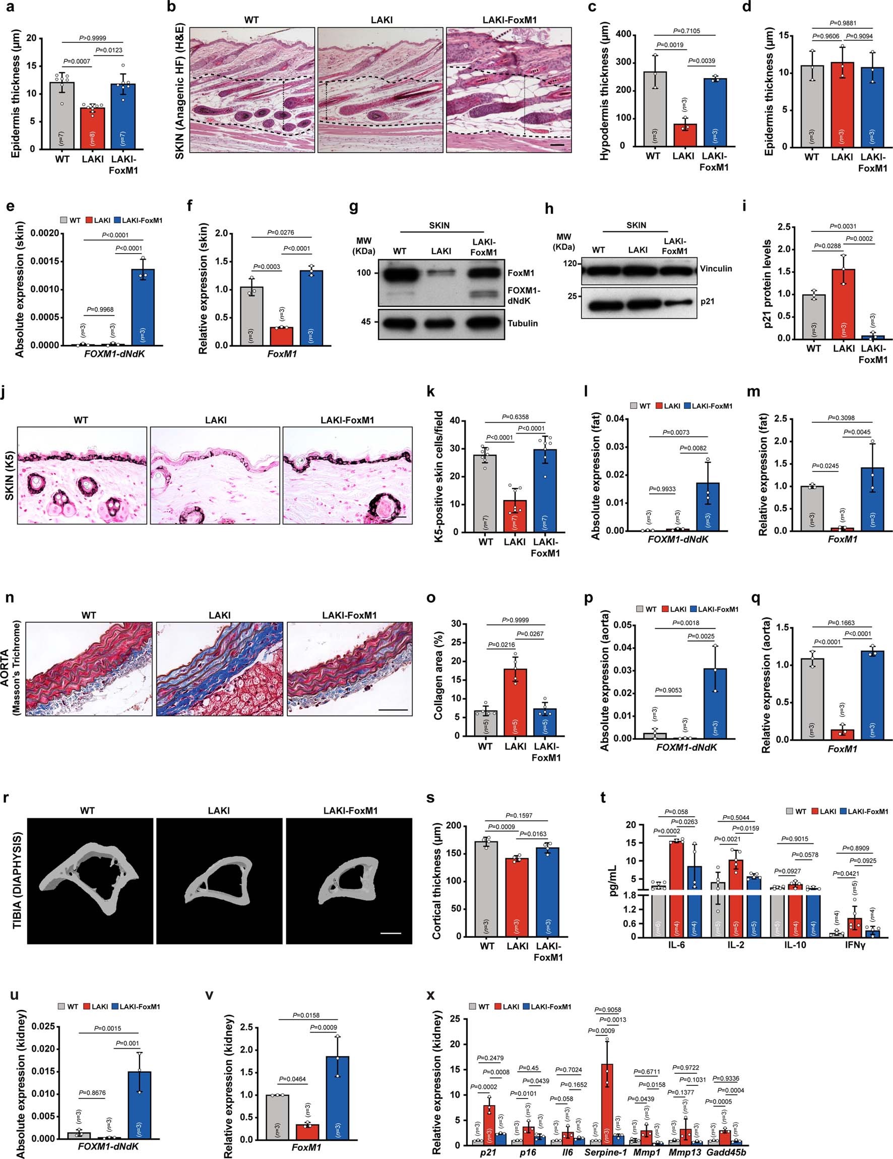
Extended Data Fig. 4: Improvement of HGPS histopathological features and associated molecular signatures upon FOXM1-dNdK cyclic induction (related to Fig. 4).

(a) Quantification of the epidermis layer thickness of telogenic skin. (b) Histological analysis of anagenic skin of 16 weeks-old WT, LAKI, and LAKI-FoxM1 littermates as indicated. Dashed lines delimitate the hypodermal layer. (c,d) Quantification of hypodermis (c) and epidermis (d) layers’ thickness in anagenic skin. (e) RT-qPCR analysis of FOXM1-dNdK expression in the skin (2-ΔCt). (f) RT-qPCR analysis of FoxM1 expression in the skin (2-ΔΔCt). (g-i) Western blot analysis of total FOXM1 (g) and p21 (h,i) protein levels in skin extracts. GAPDH and Vinculin were used as loading controls. (j,k) Immunostaining and quantification of cytokeratin-5 (K5)-expressing keratinocytes in skin. (l) RT-qPCR analysis of FOXM1-dNdK expression in gonadal fat (2-ΔCt). (m) RT-qPCR analysis of FoxM1 expression in gonadal fat (2-ΔΔCt). (n,o) Masson’s Trichrome of aorta sections of the indicated mice and respective quantification. (p) RT-qPCR analysis of FOXM1-dNdK expression in aorta (2-ΔCt). (q) RT-qPCR analysis of FoxM1 expression in the aorta (2-ΔΔCt). (r) 3D modeling of the cortical tibia (diaphysis). (s) Quantification of micro-CT analysis of cortical bone thickness. (t) Cytokine levels in serum samples. (u) RT-qPCR analysis of FOXM1-dNdK expression in gonadal fat (2-ΔCt). (v) RT-qPCR analysis of FoxM1 expression in gonadal fat (2-ΔΔCt). (x) RT-qPCR analysis of senescence markers in the kidney. Scale bars: 50 μm (b, n), 25 μm (j) and 5 mm (r). Tbp and Gapdh were used as reference genes and expression levels were normalized to WT mice (2-ΔΔCt). Error bars represent s.d. “n” represents independent experiments, except for (a, c, d, k, o, s) where n = individual mice. Statistics were performed by two-sided Kruskal-Wallis test with Dunn’s multiple comparison correction (a, d, o) and ordinary one-way ANOVA with Tukey’s multiple comparison correction (c, e, f, i, k-m, p, q, s-x) statistical tests for the indicated comparisons.