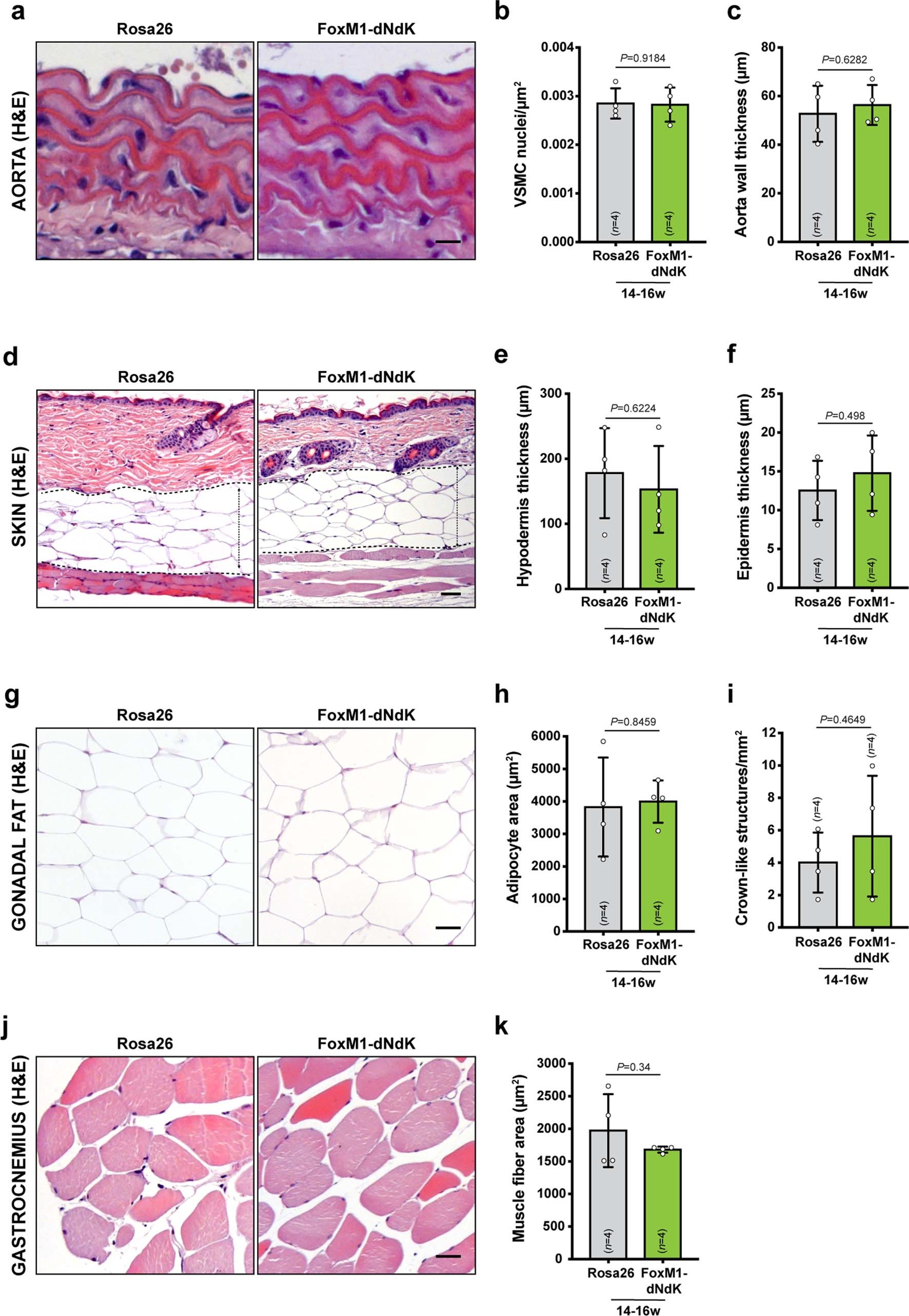
Extended Data Fig. 9: Impact of FOXM1 transgene induction in tissues from young animals (related to Fig. 6).

(a) Histological analysis of the aorta in littermate mice as indicated and respective quantification (b) of vascular smooth muscle cells (VSMC) nuclei density and (c) of aortic wall thickness. (d) Histological analysis of telogenic skin. Dashed lines delimitate the hypodermal layer. (e,f) Quantification of hypodermal and epidermal layers’ thickness in telogenic skin. (g) Histological analysis of gonadal fat tissue and (h) quantification of adipocyte cross-sectional area and (i) crown-like structures. (j) Histological analysis of gastrocnemius and (k) quantification of muscle fiber cross-sectional area. Scale bar: 10 μm (a) and 50 μm (d, g, j). Error bars represent s.d. “n” represents the number of individual mice. Statistics were performed by unpaired two-sided t-test.