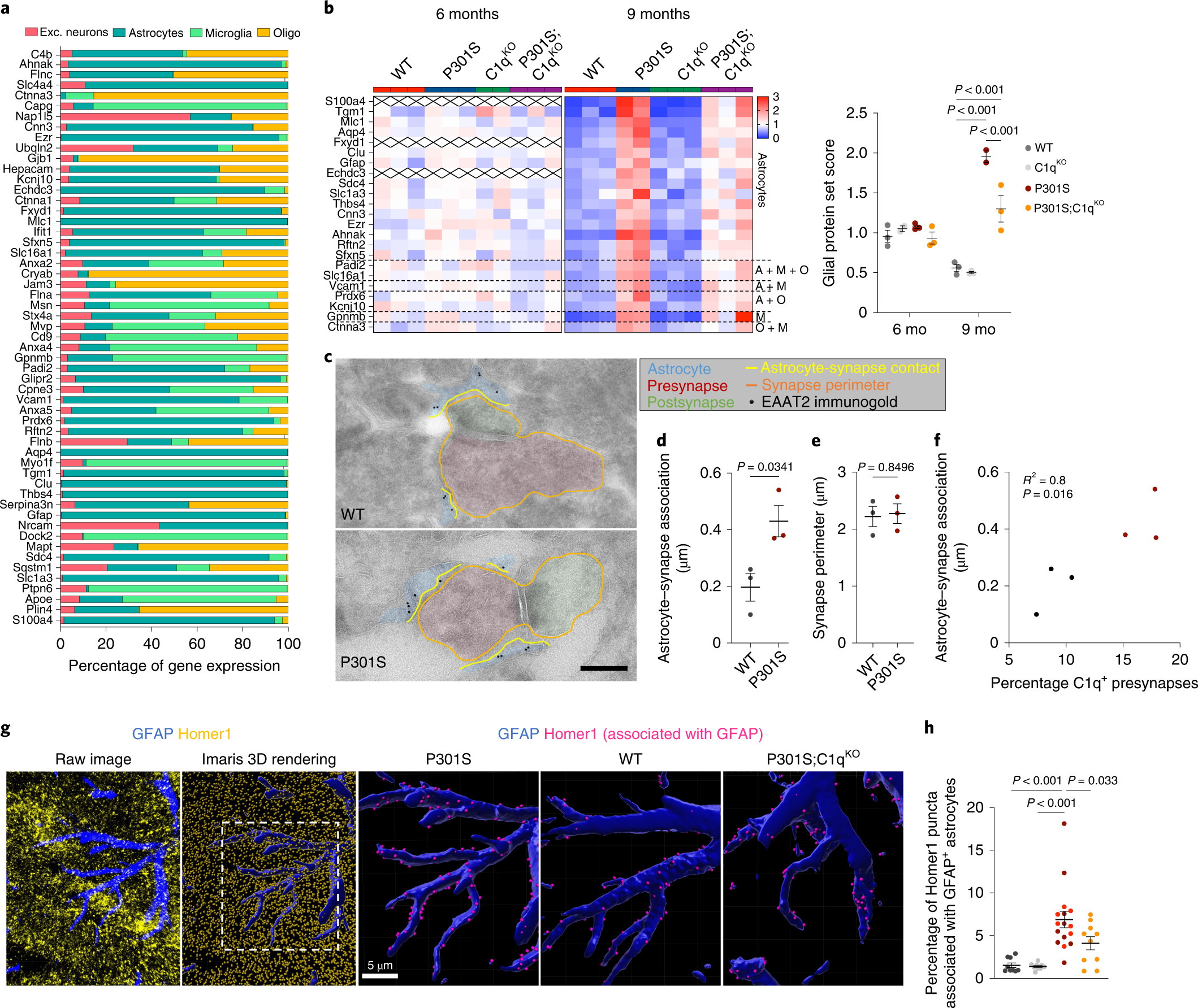
Fig. 3: Glial proteins are elevated at P301S synapses and normalized by C1qKO.

a, Cell-type-specific expression of genes that encode the most highly increased proteins in P301S synapses at 9 months. Percentage of gene expression in the major brain cell types (excitatory (exc.) neurons, astrocytes, microglia and oligodendrocytes (oligo)) was calculated based on pseudobulk analysis of scRNA-seq data from P301S mice. b, Heat maps showing z scores for normalized levels of glial proteins across genotypes in synapses at 6 and 9 months. Genes from a were defined as glial if the percentage of gene expression in excitatory neuron was <4%. Dotted lines indicate the cell type(s) that mainly express the corresponding gene. A, astrocyte; M, microglia; O, oligodendrocyte. Glia protein set score (right). c, Representative immunoEM images of EAAT2 in DG. Presynapses are pseudo-colored in red, postsynapses in green. EAAT2+ astrocyte processes are shown in blue. The synapse perimeter is outlined in orange and the astrocytic plasma membrane that is in contact with the synapse is in yellow. Scale bar, 200 nm. d, Length of astrocyte plasma membrane in association with the synapse in WT and P301S mice. e, Quantification of synapse perimeter in WT and P301S mice. f, Two-tailed Pearson’s correlation of astrocyte–synapse association and percentage of C1q-labeled presynapses, which was quantified previously in the same mice3. g, Representative images showing the raw confocal immunofluorescence and the corresponding Imaris-processed image of GFAP (blue) and Homer1 (yellow) from a P301S brain. Inset shows three-dimensional (3D)-reconstructed GFAP+ astrocyte processes in the P301S brains and representative images from WT and P301S;C1qKO brains. Only Homer1 puncta that associate with astrocytes are shown (pink dots). h, Fraction of Homer1 puncta associated with astrocytes. Data were analyzed by two-way ANOVA with Tukey’s multi-comparisons test (b); two-tailed unpaired Student’s t-test (d,e) (10–16 astrocyte-synapses were quantified per mouse) and one-way ANOVA with Dunnett’s multiple comparisons test (h). Each dot shows average data from one mouse; n = 2–3 mice per genotype (b); n = 3 mice per genotype (d,e) and n = 7–10 mice per genotype (h). All data are presented as mean ± s.e.m.