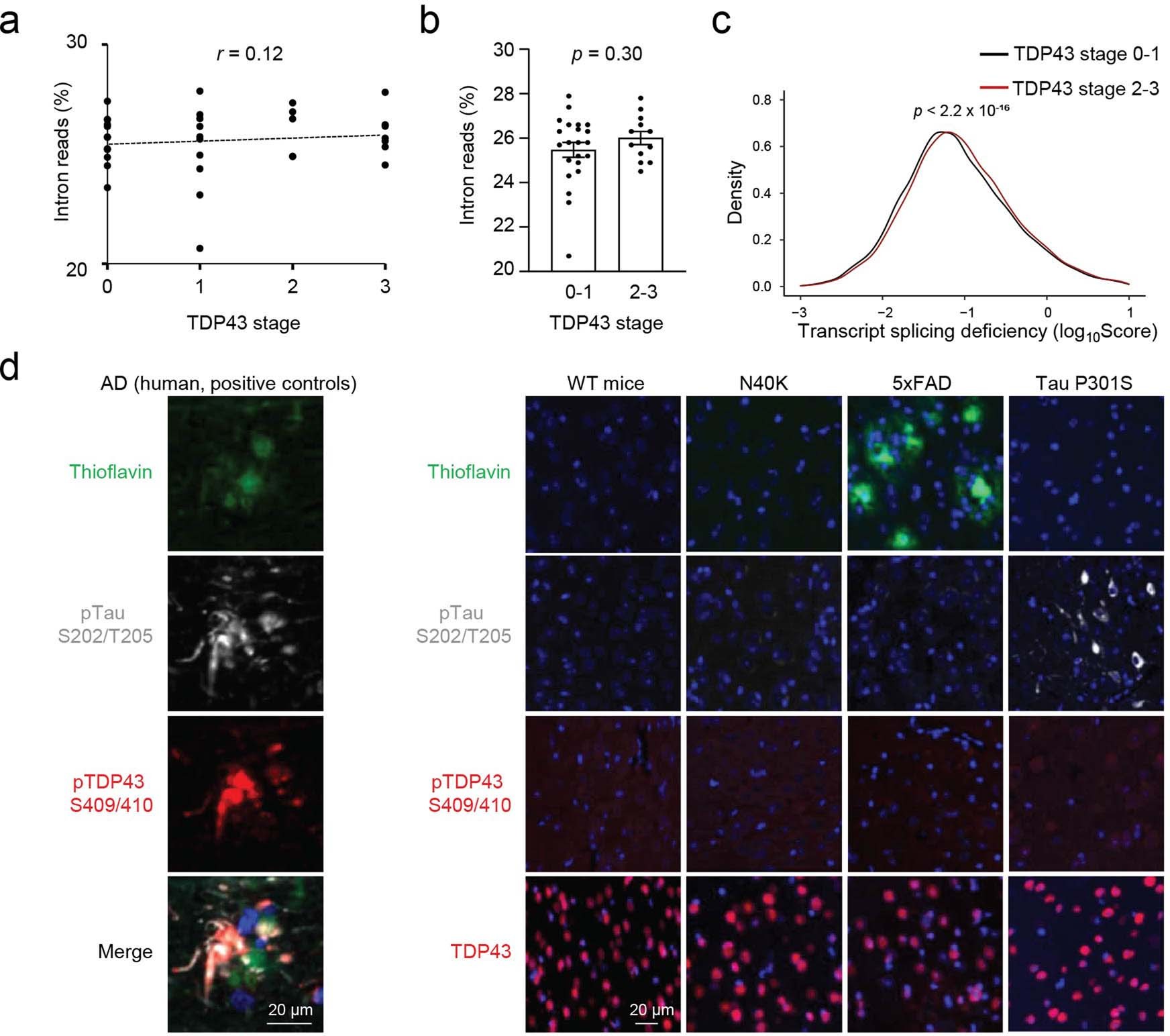
Extended Data Fig. 8

Analysis of the role of TDP-43 in human cases and the mouse models. a, The weak correlation between the percentage of intron reads and the stages of TDP-43 pathology. Pearson correlation coefficient (r) is shown. b, The percentage of mapped intron reads in all transcripts from human cases of different TDP-43 stages (mean ± SEM, Student’s t-test, two-tailed, ns: not significant). As the sample size was small, we merged stages 0-1 and stages 2–3 in the analysis. c, Distribution of splicing deficiency scores of mapped transcripts (Kolmogorov–Smirnov test). d, Staining of plaques, Tau, TDP-43 and nuclei in a human AD brain sample (positive controls) and in the mouse models (cortex, ~12-month-old). Phosphorylated Tau and TDP-43 antibodies were used. The immunostaining was repeated from three human cases or animals. Full statistical information is in Source Data Statistics.