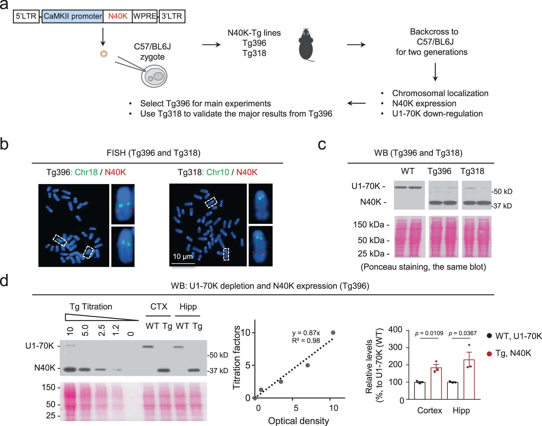
Extended Data Fig. 2: Generation of multiple N40K-Tg lines with N40K expression and U1-70K downregulation.

a, The strategy for producing N40K-Tg lines by the injection of N40-expressing lentivirus. b, Chromosomal localization of Tg determined by fluorescence in situ hybridization (FISH) analysis. Left: Chr18 (green), N40K (red) in Tg396 line; Right: Chr10 (green), N40K (red) in Tg318 line. c, Western blotting of U1-70K and N40K in Tg396 and Tg318 Tg lines. N40K expression led to similar depletion of U1-70K protein in the hippocampus of both lines. d, Quantitation of relative N40K levels in cortex and hippocampus of Tg396 lines by western blotting. Titrated Tg proteins produce a linear response curve (R2 = 0.98). According to the curve equation, N40K is at a ~2-fold level of native U1-70K as in WT mice (Student’s t-test, two-tailed). Data are shown as mean ± SEM. In b, c, d, the assay was repeated three times. Full statistical information is in Source Data Statistics.