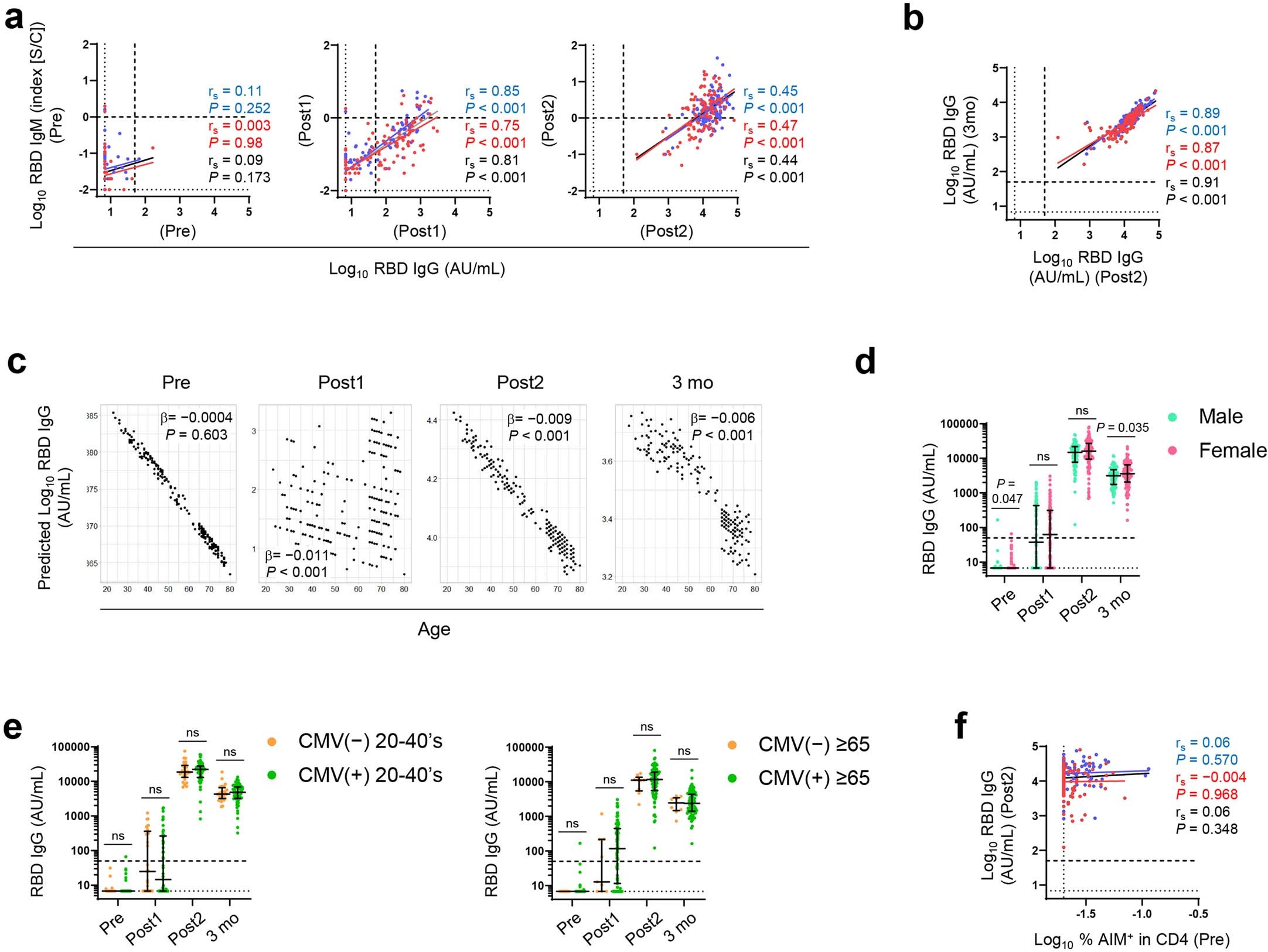
Extended Data Fig. 9: Antibody levels after vaccination.

(a) Correlation between the concentrations of anti-RBD IgM and anti-RBD IgG antibody at the same sampling points. (b) Correlation between the concentrations of anti-RBD IgG antibody after the second dose and at 3 months. (c) Predicted concentration of anti-RBD IgG antibody adjusted with days post vaccination was calculated using multiple regression analysis. Regression coefficients (β) of age and P values are shown. (d, e) Concentration of anti-RBD IgG antibody from male (nā=ā99) and female (nā=ā117) donors (d) or from CMV-seronegative and -seropositive donors (e) in younger adults (20ā40 years old) (nā=ā29 and nā=ā54) (e, left) and in older adults (nā=ā9 and nā=ā100) (e, right). (f) Correlation between the concentrations of anti-RBD IgG antibody after the second dose and the percentages of AIM+ CD4+ T cells before vaccination. (a, b, d, e, f) The dashed and dotted lines indicate cutoff and limit of detection (LOD), respectively. (a, b, f) Concentration of anti-RBD IgM and IgG antibodies were transformed into logarithmic values. Spearmanās rank correlation (rs) was used to identify relationships between two variables, with a straight line drawn by linear regression analysis. (d, e) The centerline and error bars indicate the median and interquartile range (IQR). Statistical comparisons across cohorts were performed using the Mann-Whitney test. ns, not significant. Blue, red, and black dots represent adults (nā=ā107), older adults (nā=ā109), and both groups (nā=ā216), respectively.