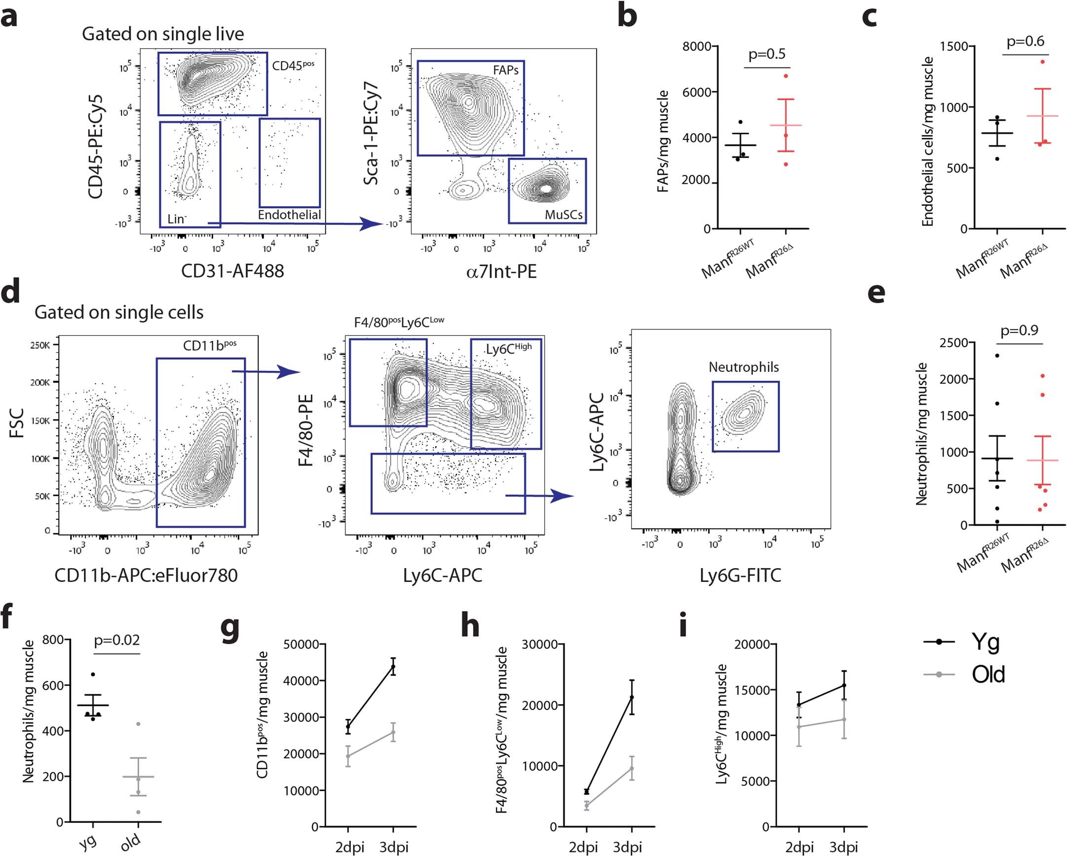
Extended Data Fig. 2: Effects of aging and MANF-deficiency in the cellular response during muscle regeneration.
From: Aging disrupts MANF-mediated immune modulation during skeletal muscle regeneration

a, d, Gating strategy used in flow cytometry analysis of (a) CD45p°s immune cell population, endothelial cells, FAPs and MuSCs; and (d) myeloid cells (CD11bp°s), pro-repair macrophages (F4/80posLy6CLow), pro-inflammatory macrophages (LyC6High), and neutrophils (F4/80negLy6Gpos). b, c, e, f, Quantification, by flow cytometry, of FAPS (b, n = 3/condition), endothelial cells (c, n = 3/condition) and neutrophils (e, n = 7 for ManfR26WT; n = 6 for ManfR26Δ) in regenerating muscles of ManfR26WT and ManfR26Δ mice at 3dpi; and neutrophils (f, n = 4/condition) in regenerating muscles of yg (2–6 mo) and old (22–24 mo) wt (C57BL/6) mice at 3dpi. g–i, Quantification, by flow cytometry, of myeloid cells (CD11bpos, g), pro-repair macrophages (F4/80posLy6CLow, h) and pro-inflammatory macrophages (Ly6CHigh, i) in regenerating muscles of yg (2–6 mo) and old (22–25 mo) wt (C57BL/6) mice at 2 and 3dpi (n = 4 for yg and old 3dpi; n = 5 for old 2dpi; n = 6 for yg 2dpi). Data are represented as average ± s.e.m. and each n represents one animal. p values are from two-tailed Student’s t-test. FAPs, Fibroadipogenic progenitors; MuSCs; Muscle Stem Cells; yg, young.