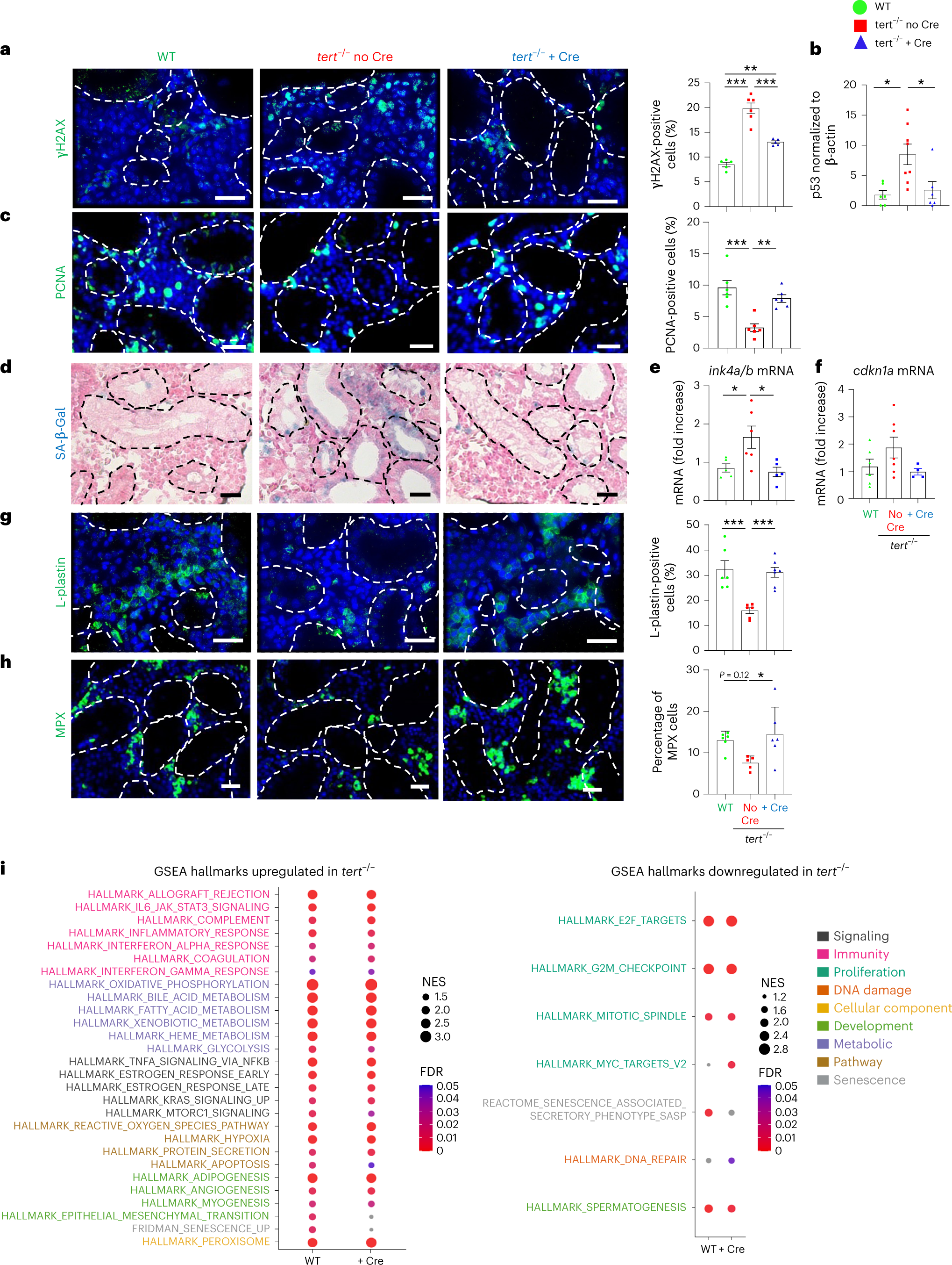
Fig. 6: Gut-specific tert expression rescues aging of the hematopoietic system (kidney marrow).
From: Gut-specific telomerase expression counteracts systemic aging in telomerase-deficient zebrafish

a–f, Delaying gut aging in tert−/− + Cre fish rescues DNA damage, proliferation and senescence in the kidney marrow when compared to tert−/− no Cre fish. a, Representative immunofluorescence images of DNA damage staining (left, γH2AX) and quantification (right, nWT = 5, \(n_{tert^{-/-}\, {\mathrm{no}}\, {\mathrm{Cre}}}\) = 6 and \(n_{tert^{-/-}\, +\, {\mathrm{Cre}}}\) = 5 fish) in 9-month-old kidney marrow tissues. b, Quantification of p53 protein levels in 9-month-old kidney extracts analyzed by western blot (nWT = 6, \(n_{tert^{-/-}\, {\mathrm{no}}\, {\mathrm{Cre}}}\) = 8 and \(n_{tert^{-/-}\, +\, {\mathrm{Cre}}}\) = 6 fish). c, Representative immunofluorescence images of proliferation staining (left, PCNA) and quantification (right, n = 6 fish per group) in 9-month-old kidney marrow tissues. d, Representative images of SA-β-Gal staining of 9-month-old kidney marrow cryosections. e,f, RT–qPCR analysis of senescence-associated genes ink4a/b (p15/16) (nWT = 5, \(n_{tert^{-/-}\, {\mathrm{no}}\, {\mathrm{Cre}}}\) = 6 and \(n_{tert^{-/-}\, +\, {\mathrm{Cre}}}\) = 5 fish) (e) and cdkn1a (p21) (nWT = 6, \(n_{tert^{-/-}\, {\mathrm{no}}\, {\mathrm{Cre}}}\) = 7 and \(n_{tert^{-/-}\, +\, {\mathrm{Cre}}}\) = 4 fish) (f) expression in 9-month-old kidney marrow samples. g–i, tert mRNA expression in the gut of tert−/− fish (tert−/− + Cre fish) have beneficial hematopoietic effects by reducing kidney marrow inflammation and increasing immune compartment compared to tert−/− no Cre fish. g, Representative immunofluorescence images of immune cell staining (left, L-plastin) and quantification (right, nWT = 6, \(n_{tert^{-/-}\, {\mathrm{no}}\, {\mathrm{Cre}}}\) = 6 and \(n_{tert^{-/-}\, +\, {\mathrm{Cre}}}\) = 7 fish) in the tissue of 9-month-old testes. h, Representative immunofluorescence images of neutrophil staining (left, MPX) and quantification (right, nWT = 6, \(n_{tert^{-/-}\, {\mathrm{no}}\, {\mathrm{Cre}}}\) = 5 and \(n_{tert^{-/-}\, +\, {\mathrm{Cre}}}\) = 6 fish) in the tissue of 9-month-old kidney marrow. i, Identification of upregulated (left) or downregulated (right) hallmarks in the kidney marrow of tert−/− no Cre compared to either WT or tert−/− + Cre fish based on GSEA. The NES depicts to what degree the pathway genes are overrepresented in WT or tert−/− + Cre, compared to tert−/− no Cre fish. Scale bar, 20 µm. The dashed lines delineate the kidney tubules. All data are presented as the mean ± s.e.m. (*P < 0.05; **P < 0.01, ***P < 0.001, using a one-way ANOVA and post hoc Tukey test). The western blot graphs represent the mean ± s.e.m. of p53 normalized by β-actin band intensities. All RT–qPCR graphs represent the mean ± s.e.m. mRNA fold increase after normalization by rps11 gene expression levels.