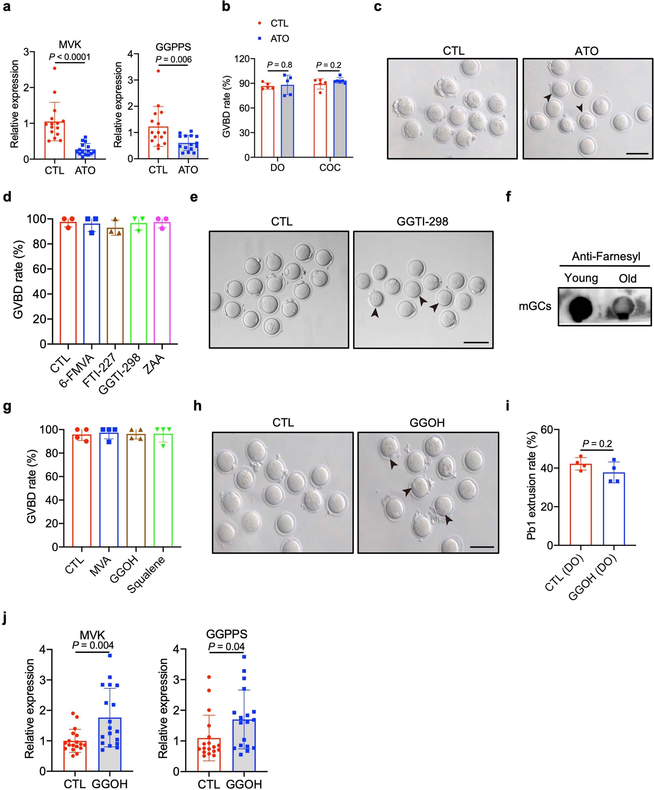
Extended Data Fig. 8: Mevalonate pathway is important for oocyte meiosis process.
From: Granulosa cell mevalonate pathway abnormalities contribute to oocyte meiotic defects and aneuploidy

a, mRNA levels of MVK and GGPPS in mouse GCs from the CTL (n = 15) and ATO (n = 15) groups. CTL group: young COCs cultured in IVM medium with 40 µM DMSO. ATO group: young COCs cultured in IVM medium with 40 µM atorvastatin. b, Rate of GVBD in the CTL (DO: n = 76, COC: n = 75) and ATO (DO: n = 78, COC: n = 126) groups. The data are shown with at least three independent experiments. c, Images of PBE oocytes from the CTL and ATO groups. The black arrowheads denote oocytes that failed to extrude a polar body. The experiments were repeated at least three times independently with similar results. Scale bar, 100 µm. d, COCs were treated with inhibitors of specific steps in the MVA pathway: 6-fluoromevalonate (40 µM), FTI-227 (20 µM), GGTI-298 (20 µM), and Zaragozic Acid A (20 µM). The rate of GVBD was recorded. The data are shown with at least three independent experiments. e, Images of PBE from oocytes in the CTL and GGTI-298 groups. CTL group: young COCs cultured in M199 IVM medium with 20 µM DMSO. GGTI-298 group: young COCs cultured in IVM medium supplemented with 20 µM GGTI-298. Black arrowheads denote oocytes that failed to extrude a polar body. The experiments were repeated at least three times independently with similar results. Scale bar, 100 µm. f, The levels of isoprenoid modification in GCs from young and aged mice (dot blotting). g, The rate of GVBD was recorded in different groups. The data are shown with at least three independent experiments. h, Images of PBE from oocytes in the CTL and GGOH groups. The experiments were repeated at least three times independently with similar results. Scale bar, 100 µm. i, PBE rate of DOs in the CTL and GGOH groups. The data are shown with at least three independent experiments. j, mRNA levels of MVK and GGPPS in GCs from the CTL (n = 18) and GGOH (n = 18) groups. For bar graphs in a,b,d,g,i,j, data are presented as mean ± SEM. Statistical significance was determined by two-sided unpaired t-test; exact P values are labeled above the graphs of a,b,i,j.