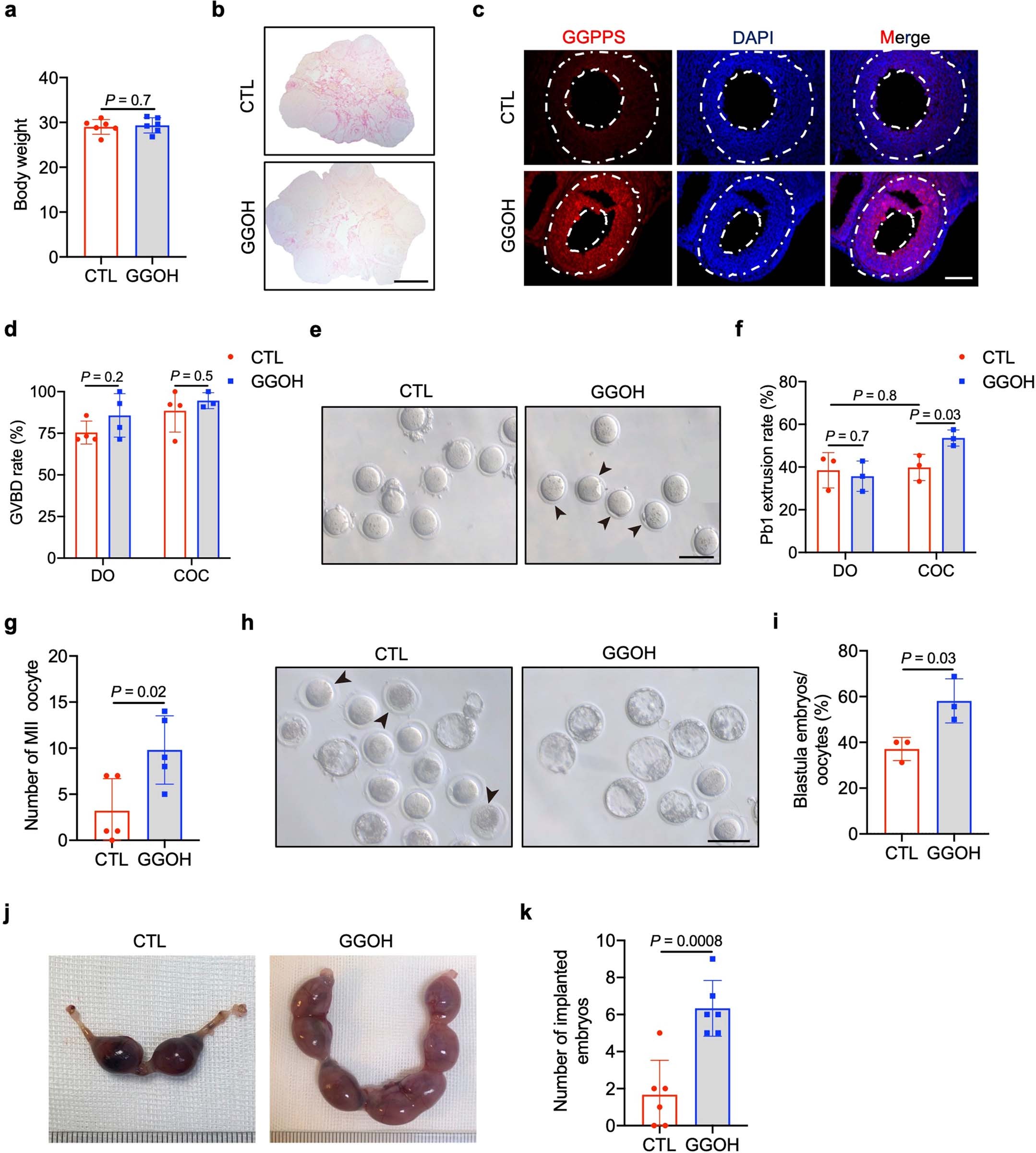
Extended Data Fig. 10: GGOH supplementation improves aged oocyte quality.
From: Granulosa cell mevalonate pathway abnormalities contribute to oocyte meiotic defects and aneuploidy

a, Body weights of normal saline-treated (n = 6) and GGOH-treated (n = 6) mice. CTL group: aged mice treated with normal saline. GGOH group: aged mice treated with 4 mg kg−1 d−1 GGOH. b, Images of ovaries stained with PSR. The experiments were repeated three times independently with similar results. Scale bar, 500 µm. c, Immunofluorescence analysis of GGPPS in the ovaries of normal saline-treated and GGOH-treated mice. The experiments were repeated three times independently with similar results. Scale bar, 50 µm. d, Rates of GVBD in the CTL (DO: n = 28, COC: n = 34) and GGOH (DO: n = 47, COC: n = 41) groups. The data are shown with at least three independent experiments. e, Images of oocytes with PBE from normal saline-treated and GGOH-treated mice. The black arrowheads denote oocytes that extrude a polar body. The experiments were repeated at least three times independently with similar results. Scale bar, 100 µm. f, Rate of PBE in the normal saline-treated (DO: n = 28, COC: n = 34) and GGOH-treated (DO: n = 47, COC: n = 41) groups. The data are shown with at least three independent experiments. g, Number of normal MII oocytes per mouse. The data are shown with five independent experiments. h, Micrographs of IVF outcomes from normal saline-treated and GGOH-treated mice. The black arrowheads denote oocytes that failed to develop into blastulas. The experiments were repeated three times independently with similar results. Scale bar, 100 µm. i, The rates of oocytes developing into blastulas in the normal saline-treated and GGOH-treated groups. The data are shown with three independent experiments. j, The implanted embryos in the CTL and GGOH group at E14.5. The experiments were repeated six times independently with similar results. k, The number of implanted embryos at E14.5 in two groups. The data are shown with six independent experiments. CTL, control; GGOH, geranylgeraniol. For bar graphs in a,d,f,g,i,k, data are presented as mean ± SEM. Statistical significance was determined by two-sided unpaired t-test; exact P values are labeled above the graphs.