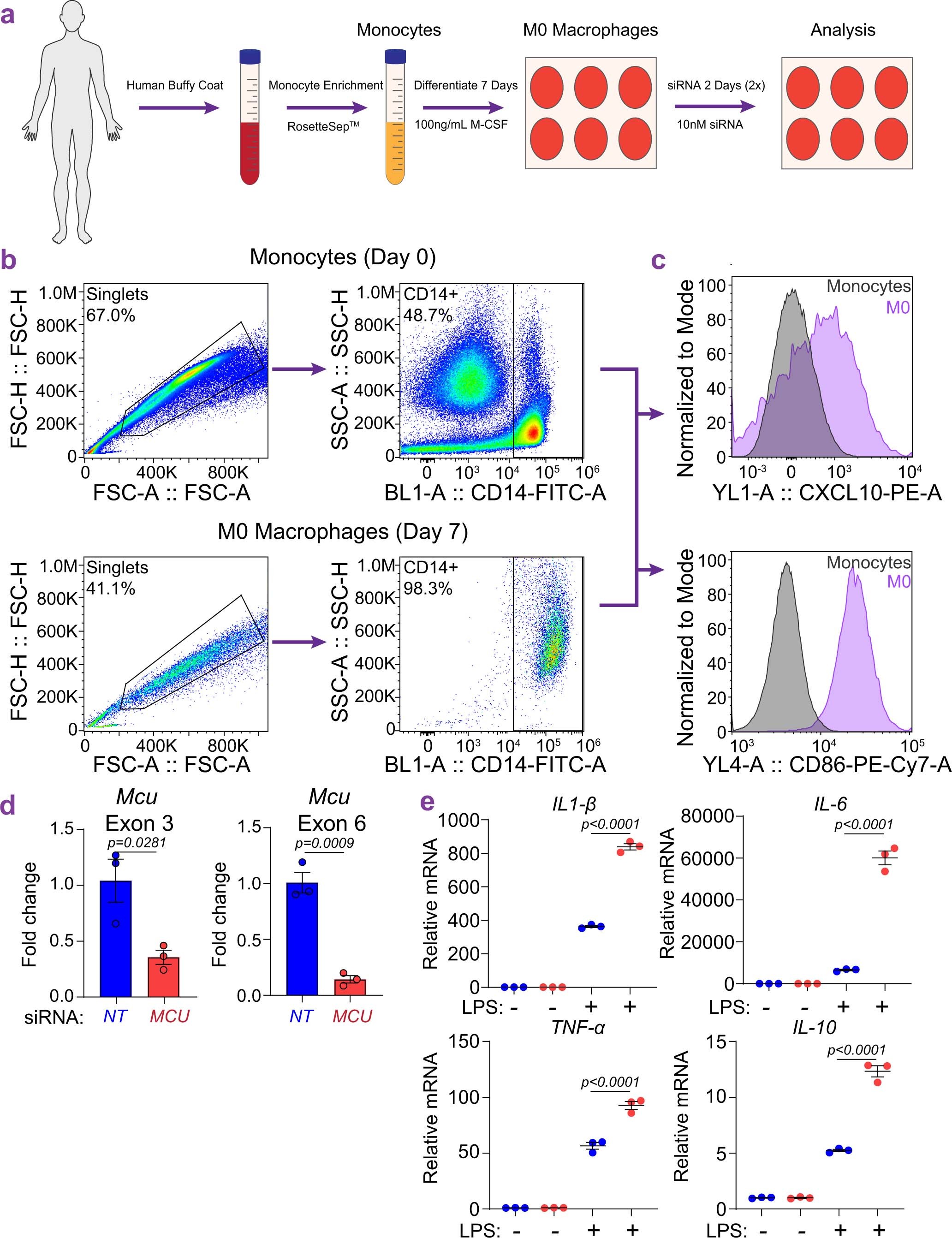
Extended Data Fig. 10: Validation of HMDMs and analysis of LPS response in HMDMs.
From: Reduced mitochondrial calcium uptake in macrophages is a major driver of inflammaging

a. Schematic for isolation and differentiation of HMDMs from human buffy coats. b. Flow cytometry-based validation of enriched human monocytes and differentiated HMDMs. c. Upregulation of CXCL10 and CD86 in HMDMs after differentiation from monocytes. d. MCU mRNA levels in siNT and siMCU-transfected HMDMs. N = 3 biological replicates. Error bars represent SEM; p values determined by unpaired t-test. e. Fold changes in the gene expression of IL-1β, IL-6, TNFα, and IL-10 mRNA. N = 3 biological replicates. Error bars represent SEM; p-values determined by the one-way ANOVA.