Extended Data Fig. 2: Extended analysis of YAP-TEAD inhibition.
From: The YAP–TEAD complex promotes senescent cell survival by lowering endoplasmic reticulum stress

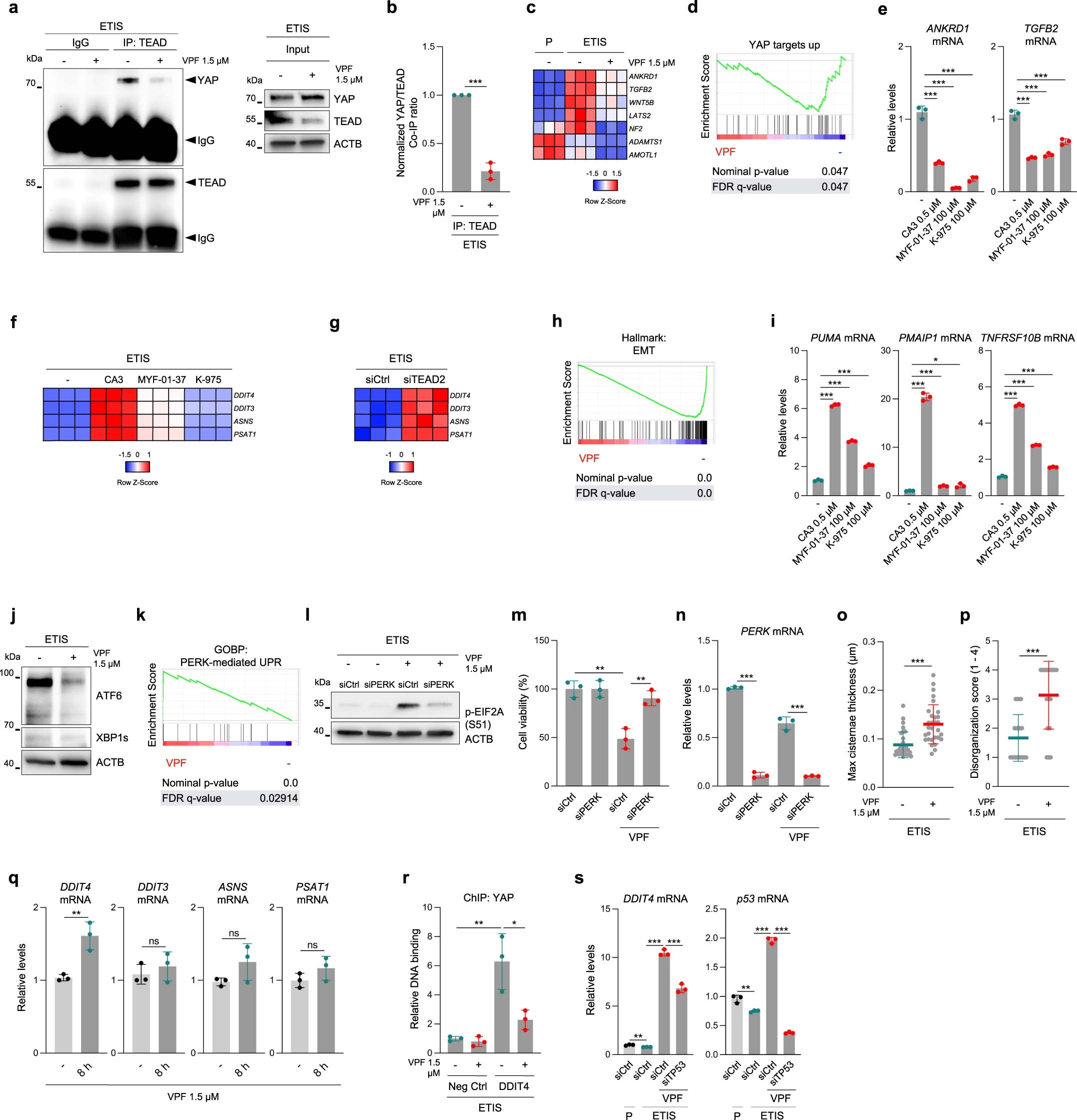
a, b, Representative western blot analysis (a) and quantification (b) of the levels of YAP and TEAD proteins after immunoprecipitation experiments with the indicated antibodies (IgG or anti-TEAD) in ETIS WI-38 fibroblasts that were either untreated or treated with VPF for 48 h. IgG bands are indicated with arrows placed on the left side of the panel. Inputs are also included. c, Heat map displaying the differential expression of the YAP–TEAD-dependent transcripts (by row Z-Score) in the conditions described in (a). Proliferating untreated cells were included as a baseline control. d, GSEA of the association (enrichment score) with the gene set ‘YAP1_up’ of ETIS WI-38 cells treated with VPF (48 h) compared to untreated senescent cells (-). e, RT-qPCR analysis of the levels of ANKRD1 and TGFB2 mRNAs in ETIS WI-38 cells after treatment for 48 h with the indicated YAP–TEAD inhibitors. Untreated controls were also included for comparison. f, Heat map representing the differential expression (Row Z-Score) among the conditions described in (e) for the indicated transcripts. g, Heat map displaying the differential expression (Row Z-Score) of the indicated transcripts in siCtrl and siTEAD2 ETIS WI-38 cells. h, GSEA of the association with the gene set ‘Hallmark: Epithelial-Mesenchymal Transition’ for the conditions described in (d). i, RT-qPCR analysis of the indicated pro-apoptotic mRNAs for the conditions described in (e). j, Representative Western blot (n = 3 independent experiments) of the levels of ATF6, XBP1s, and loading control ACTB for the conditions described in (d). k, GSEA plot showing the association (enrichment score) of the gene set ‘GOBP: PERK-mediated UPR’ with the conditions described in (d). l, Western blot analysis of the levels of phosphorylated EIF2A (S51) and loading control ACTB in WI-38 cells transfected with siCtrl or siPERK, rendered senescent with etoposide (ETIS) and then either left untreated or treated with 1.5 µM VPF for 48 h. m, n, Cell viability assessment by direct cell counting (m) and RT-qPCR analysis of PERK mRNA levels (n) in the conditions described in (l), but here treated with VPF for 72 h. o, p, Maximal cisternae thickness (o) and disorganization score (p) as measured by TEM in the groups described in (c). Thirty cells were analyzed for each condition. q, RT–qPCR analysis of the indicated transcripts either untreated or treated with 1.5 µM VPF for 8 h. r, Relative binding to the regulatory region of the DDIT4 gene or a negative control (Neg Ctrl) DNA in YAP ChIP samples of ETIS WI-38 cells that were untreated or treated with 1.5 µM VPF (48 h). s, RT-qPCR analysis of the levels of DDIT4 and p53 mRNAs in WI-38 cells transfected with the indicated siRNAs, rendered senescent with etoposide (ETIS) and either left untreated or treated with 1.5 µM VPF for 48 h. Proliferating WI-38 cells transfected with siCtrl were included as controls. Graphs in (b, e, i, m, n, q–s) display the means and the individual values as dots ±SD n = 3 independent replicates; graphs in (o, p) show the means and the individual values as dots ±s.d. of n = 30 different cells. Significance (*P < 0.05, **P < 0.01, ***P < 0.001) was calculated using two-tailed Student’s t-test.