Extended Data Fig. 5: Live imaging of alveolar macrophages in lungs.
From: Nuclear envelope disruption triggers hallmarks of aging in lung alveolar macrophages

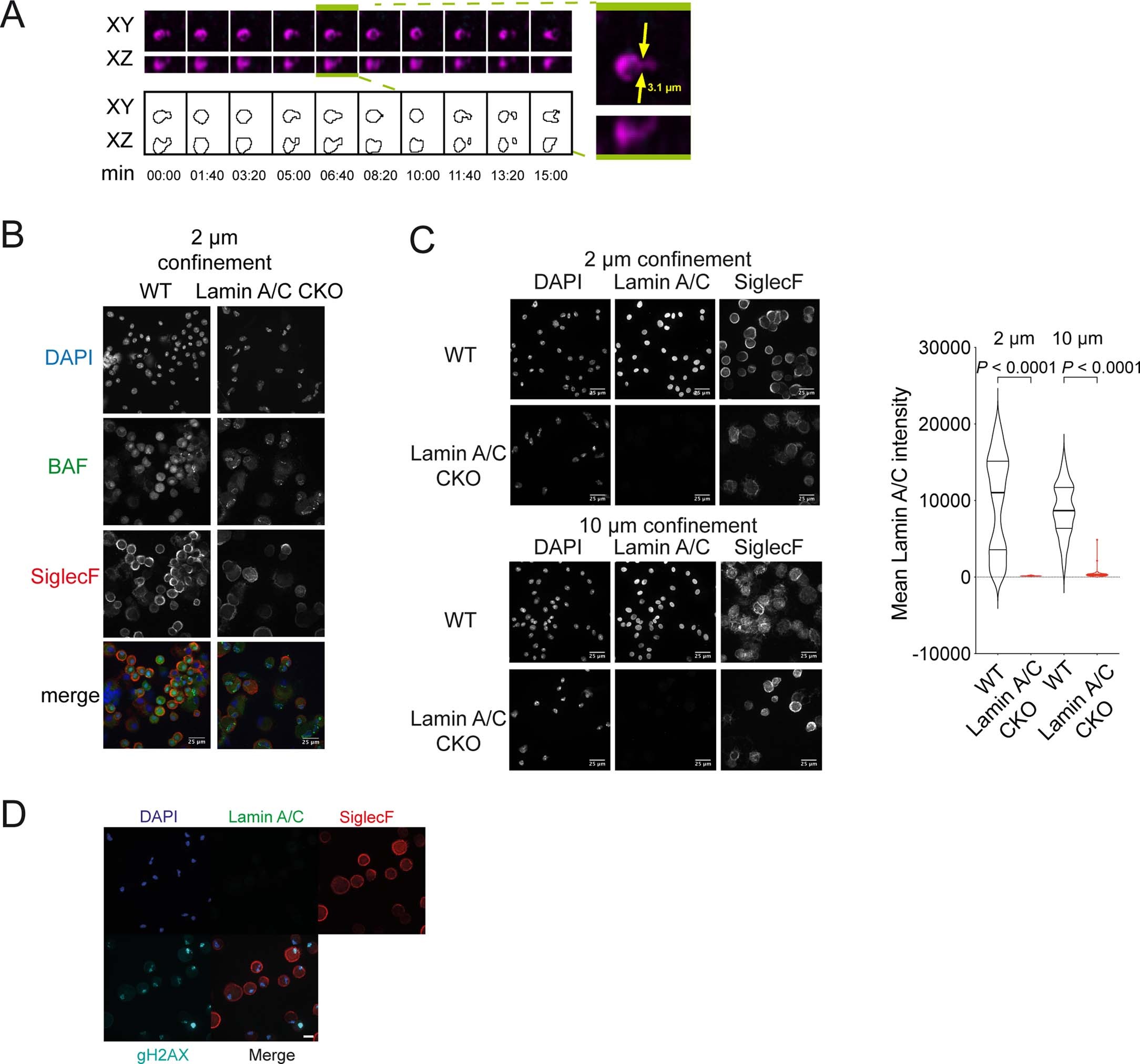
(A) AM from WT mouse lung (female) undergoing constricted migration in vivo. Top left, XY and XZ planes. Bottom left, contour representation. Right, measurement of the cell width at the most acute point of squeezing. (B) BAL from Lamin A/C CKO mice confined at a height of 2 µm for 1.5 hours and subsequently stained for DAPI, BAF and SiglecF (representative of n = 4 independent experiments, each time BAL was pooled from 2 mice aged 8-26 weeks). (C) BAL from WT and Lamin A/C CKO mice confined at 2 µm and 10 µm for 1.5 hours and subsequently stained for DAPI, Lamin A/C and SiglecF. Left, representative field. Right, quantification of mean intensity of the Lamin A/C intensity (violin plot with lines indicating the median and quartile values, representative of 2 independent experiments, 6-7 images fields per group were used, one-way ANOVA with Tukey test, each time BAL was pooled from 2 mice of each genotype). (D) Staining for Lamin A/C, SiglecF, γH2AX and DAPI in BAL form Lamin A/C CKO mice after confinement at 2 µm (scale bar 10 µm).